重点是有关路程数量关系式的建立。在此之前的例题中由于渗透了速度的概念,所以对速度这一概念学生已经不再陌生,但是对于速度单位的这种表现形式学生第一次接触,还不太习惯,所以我觉得有必要向学生解释清楚,速度中的单位有两个这也正反映出了速度的含义,就是单位时间内所行驶的路程。注意学生的读法和写法是否准确,是否真正理解速度单位含义。如何使学生正确建立这一常见的数量关系式是一个重点。在教学中我充分结合教材内容,注意让学生分析理解题意,在充分理解题中的数量关系后列出算式。在头脑中先建立一个关于路程的比较感性的数量关系结构。■教学目标
知识与技能能应用所学知识解决简单的路程问题,培养学生解决简单实际问题的能力。
过程与方法经历运用所学知识解决实际问题的过程,促进学生速度、时间和路程之间的关系。感受三位数乘两位数在解决问题中的作用,培养学生的应用意识。
情感态度与价值观通过解决问题,让学生获得积极的情感体验,坚定学生学好数学的信心。
■重点、难点重点:能应用所学知识解决简单的工程问题。难点:解决简单实际问题的能力。■教学准备
教师准备:教学课件■教学过程(一)新课导入
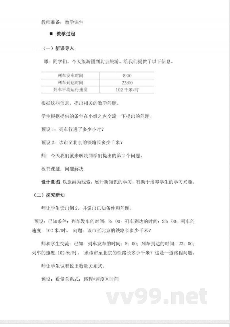
师:同学们,今天旅游团到北京旅游。给我们提供了以下信息。列车发车时间
列车到达时间列车平均运行速度8:0023:00
102千米/时根据这些信息,提出相关的数学问题。学生根据提供的条件在小组之内交流一下提出的问题。预设1:列车行进了多少小时?
预设2:该市至北京的铁路长多少千米?师:今天我们就来解决同学们提出的第2个问题。板书课题:问题解决
设计意图以旅游为线索,展开新知识的学习,有助于培养学生的学习兴趣。(二)探究新知
师让学生读出例2,并说出已知条件和问题。预设:已知条件:列车发车的时间:8:00:列车到达的时间:23:00:列车的速度:102米/时。问题:该市至北京的铁路长多少千米?师和学生交流:已知:列车发车的时间:8:00;列车到达的时间:23:00;列车的速度102米/时。求该市至北京的铁路长多少千米?这是一道路程问题。师让学生试着说出数量关系式。预设:数量关系式:路程=速度×时间(板书:路程=速度×时间)
师让学生在小组之内交流列车在图中运行了多少小时。预设:用列车到达的时间减去列车出发的时间就是列车运行的时间。板书:23:00-8:00=15(时)
师:已知时间和速度求路程,用乘法计算。学生在小组之内讨论解决方法,全班汇报。板书:102×15=1530(千米)
答:该市至北京的铁路长1530千米。师小结:解决稍为复杂的路程问题,先用列车到达的时间减去列车出发的时间就是列车运行的时间。再根据:路程=速度×时间求出最后结果。设计意图:这个教学片断在突出学生解决问题的主体作用时也强调了教师的引导作用。这个引导作用主要体现为引导学生思考顺序,突出思考重点,使解决问题的过程成为一个有序的思维过程,把培养学生初步的逻辑思维的目标落到实处;另外教学中还关注学生解决问题的总体思路,强调在这个思路的指导下再确定具体的解决问题的过程,这是学生掌握解决问题基本方法的关键所在。(三):巩固新知
课本第57页课堂活动。分析:要分组计算出分别需要多少钱,再进行比较。数量关系式:总价=单价数量。按单独的票价计算出总价,再按团体票价计算出总价,再进行比较。优化问题在比较的过程中,要分组讨论。单价贵的人数多购买团体票才合适。设计意图:通过这道题让学生加强优化问题的练习,开拓学生的解题思路。(四)达标反馈
1、列竖式计算。55×23034×170=2.解决实际问题
172×45=562×73=455×80342×24566×71507×26=(1)一列火车上午7:00从甲市出发,下午2:00到达乙市。这列火车平均每小时行驶120千米,甲市到乙市的铁路长多少千米?(2)一辆客车9:30从甲地开出,当天17:30到达乙地,这列火车平均每小时行105千米,甲地到乙地的公路长多少千米?(3)一辆汽车平均每小时行驶110千米,早上6时40分从甲地出发,第二天早上6时40分到达乙地,甲乙两地相距多少千米?(4)单人票价:每人12元;团体票价?每10人100元。现有38位游客,怎样买票最省钱?最少需要多少钱?答案:1、
55×2301651101265034X1702383457802、172×45860688
说明:本文档为学习资料,仅供教学与自学使用,资源免费下载,不含任何诱导下载或捆绑程序。
小提示:上面此文档内容仅展示完整文档里的部分内容, 若需要下载完整文档请 点击免费下载完整文档。




