本练习共8页,共五个大题,33道小题,满分100分,练习时间90分钟。
在答题卡和草稿纸上准确填写班级、姓名和学号。试题答案一律填涂或书写在答题卡上,在试卷上作答无效。
选择题用2B铅笔作答,其他试题用黑色字迹签字笔作答。考试结束,将答题卡交回。
一、单项选择题(每小题有四个选项,只有一个符合题意,共32分,每小题2分)
1.在国际单位制中,长度的基本单位是米(m)。
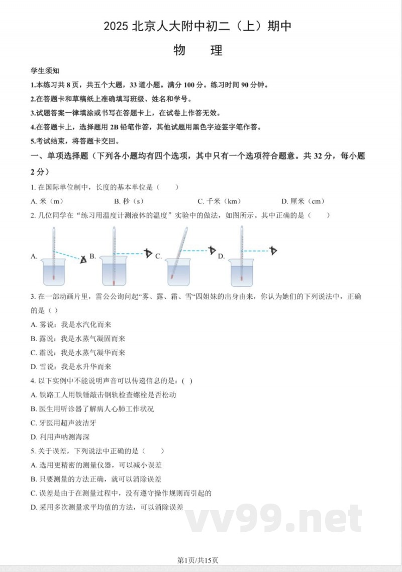
2.几位同学在“练习用温度计测液体的温度”实验中的做法如图所示,其中正确的操作应遵守实验要求。
3.在动画片中,雷公公询问“雾、露、霜、雪”四姐妹的出身,由下列说法中正确的是:雾是水汽化而来,露是水蒸气凝结而来,霜是水蒸气凝华而来,雪是水升华而来。
4.下列实例中不能说明声音可以传递信息的是:牙医用超声波洁牙。
5.关于误差,下列说法正确的是:选用更精密的测量仪器可以减小误差;采用多次测量求平均值的方法可以减小误差。
6.下列措施中不能加快液体蒸发的是盖上酒精灯的灯帽。
7.下列估测与实际情况最接近的是:初中物理课本的长度约为6dm,人感觉舒适的室温约为37℃,人正常心跳一次的时间约为1s,课桌的高度约80cm。
8.在纪念中国人民抗日战争暨世界反法西斯战争胜利80周年的大阅兵中,空军各式先进战机尽显风采。如图所示,我国自行研制的第三代战斗机“歼-10”在空中加油的情景中,加油机是运动的,参照物为地面上的房屋。
9.在“探究某物质熔化和凝固规律”的实验中,温度随时间变化的图像显示:在5分钟时,该物质处于固液共存状态;熔化过程持续约9分钟;凝固点与熔点相同,均为58℃。
10.许多房间的玻璃窗在夏天和冬天开空调或暖气时,玻璃窗上都会出现水雾。甲房间水雾在内表面,乙房间水雾在外表面。
11.声波波形图显示:甲、乙的音调和响度相同;乙、丁的音调和音色相同。
说明:本文档为学习资料,仅供教学与自学使用,资源免费下载,不含任何诱导下载或捆绑程序。
小提示:上面此文档内容仅展示完整文档里的部分内容, 若需要下载完整文档请 点击免费下载完整文档。




