2.运用平移设计图案的方法:(1)选好基本图形;(2)确定平移的距离;(3)确定平移方向;(4)画出平移后的图形
3.运用平旋转计图案的方法:(1)选好基本图形;(2)确定旋转点;(3)定好旋转角度;(4)沿每次旋转后的基本图形的边缘画图。4.运用对称设计图案的方法:(1)选好基本图形;(2)定好对称轴;(3)画出基本图形的对称图形。
五年级(下)各单元重点知识归纳表(第一稿)第一单元:图形的变换
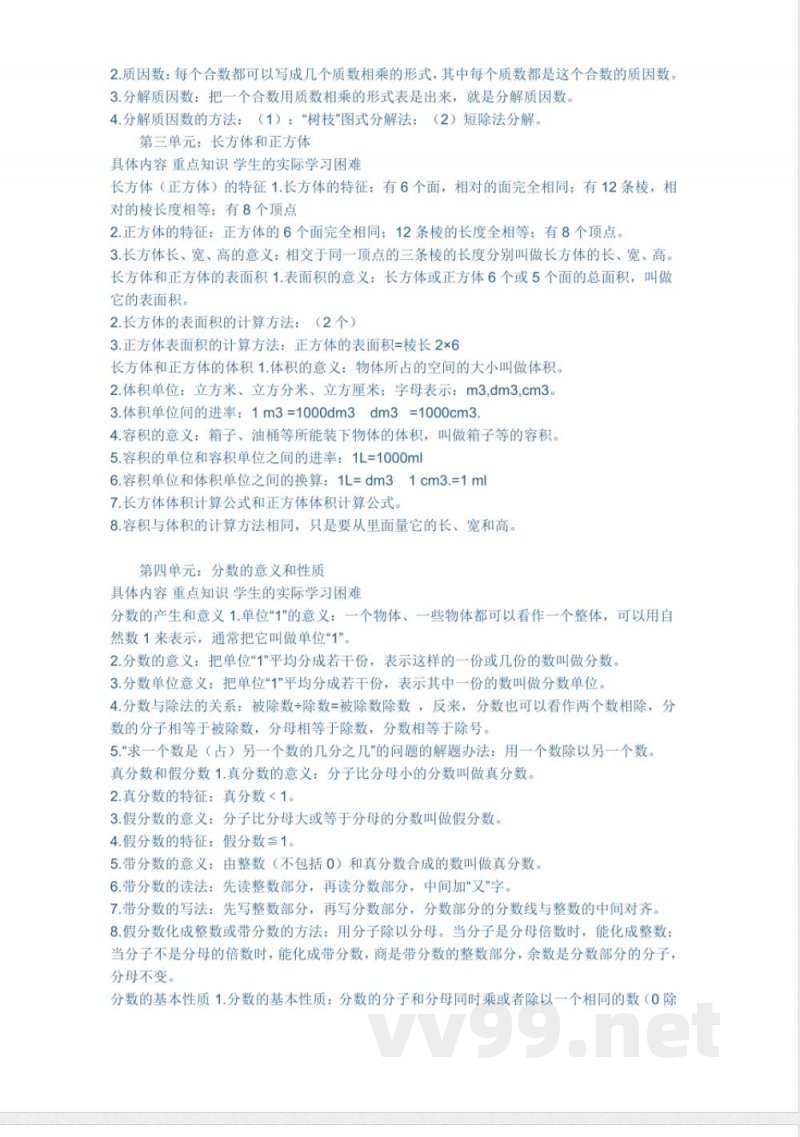
第二单元:因数与倍数具体内容重点知识学生的实际学习困难因数和倍数1.因数和倍数的意义:如果axb=c(a、b、c都不为0的整数),那么a、b就是c的因数,c就是a、b的倍数。
2.数与倍数的关系:因数和倍数是两个不同的该概念,但又是一对相互依存的概念,不能单独存在。
3.找一个数的因数的方法:(1)列乘法算式:根据因数的意义,有序地写出两个乘积是此数的所有乘法算式,乘法算式中每个因数就是该数的因能数。(2)列除法算式:用此数除以大于1等于1而小于等它本身的整数,所得的商是整数而无余数,这些除数和商都是该数的因数。
4.找一个数的倍数的方法:求一个数的倍数,就是用这个数,依次与非零自然数相乘,所得之数就是这个数的倍数。
2、3、5的倍数的特征1.2的倍数的特征:个位上是0、2、4、6、8的数都是2的倍数2.奇数和偶数的意义:在自然数中,是2的倍数的数叫做偶数,不是2的倍数的数叫做奇数。3.奇数、偶数的运算性质:奇数土奇数=偶数,偶数土偶数=偶数,奇数土偶数=奇数(大减小)奇数×奇数=奇数,奇数×偶数=偶数,偶数×偶数=偶数4.5的倍数的特征:个位上是0或5的数都是5的倍数,5.3的倍数的特征:一个数各位上的数的和是3的倍数,这个数就是3的倍数质数和合数1.质数和合数的意义:一个数,如果只有1和它本身两个因数,这样的数叫做质数(或素数);一个数,如果除了1和它本身还有别的因数,这样的数叫做合数,2.质因数:每个合数都可以写成几个质数相乘的形式,其中每个质数都是这个合数的质因数。3.分解质因数:把一个合数用质数相乘的形式表是出来,就是分解质因数。4.分解质因数的方法:(1):“树枝图式分解法;(2)短除法分解。第三单元:长方体和正方体
具体内容重点知识学生的实际学习困难长方体(正方体)的特征1.长方体的特征:有6个面,相对的面完全相同;有12条棱,相对的棱长度相等;有8个顶点
2.正方体的特征:正方体的6个面完全相同;12条棱的长度全相等;有8个顶点。3.长方体长、宽、高的意义:相交于同一顶点的三条棱的长度分别叫做长方体的长、宽、高长方体和正方体的表面积1.表面积的意义:长方体或正方体6个或5个面的总面积,叫做它的表面积。
2.长方体的表面积的计算方法:(2个)3.正方体表面积的计算方法:正方体的表面积=棱长2×6长方体和正方体的体积1.体积的意义:物体所占的空间的大小叫做体积。2.体积单位:立方米、立方分米、立方厘米;字母表示:m3,dm3,cm3。3.体积单位间的进率:1m3=1000dm3dm3=1000cm34.容积的意义:箱子、油桶等所能装下物体的体积,叫做箱子等的容积。5.容积的单位和容积单位之间的进率:1L=1000ml31cm3.=1ml
6.容积单位和体积单位之间的换算:1L=dm37.长方体体积计算公式和正方体体积计算公式。8.容积与体积的计算方法相同,只是要从里面量它的长、宽和高。第四单元:分数的意义和性质
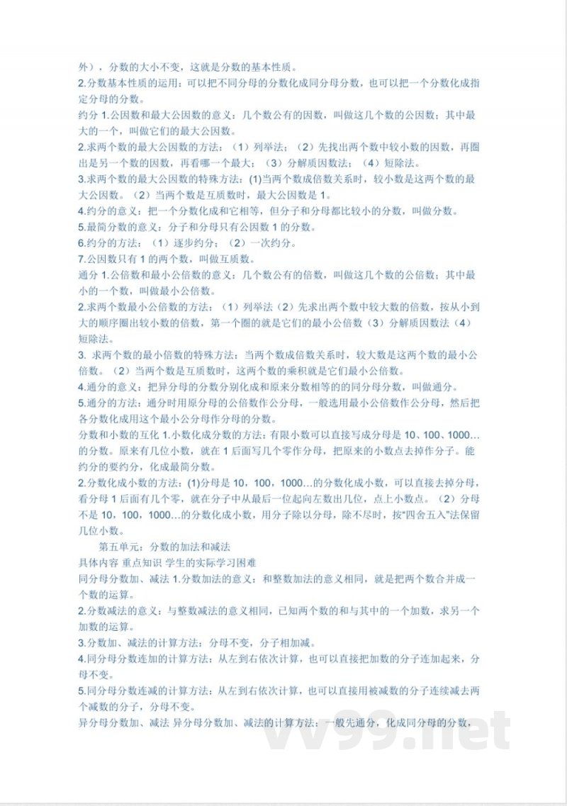
具体内容重点知识学生的实际学习困难分数的产生和意义1.单位“1\的意义:一个物体、一些物体都可以看作一个整体,可以用自然数1来表示,通常把它叫做单位\1\。2.分数的意义:把单位\1\平均分成若干份,表示这样的一份或几份的数叫做分数。3.分数单位意义:把单位\1\平均分成若干份,表示其中一份的数叫做分数单位。4.分数与除法的关系:被除数-除数=被除数除数,反来,分数也可以看作两个数相除,分数的分子相等于被除数,分母相等于除数,分数相等于除号。5“求一个数是(占)另一个数的几分之几\的问题的解题办法:用一个数除以另一个数真分数和假分数1.真分数的意义:分子比分母小的分数叫做真分数。2.真分数的特征:真分数<1。
3.假分数的意义:分子比分母大或等于分母的分数叫做假分数4.假分数的特征:假分数三1。
5.带分数的意义:由整数(不包括0)和真分数合成的数叫做真分数6.带分数的读法:先读整数部分,再读分数部分,中间加“又字。7.带分数的写法:先写整数部分,再写分数部分,分数部分的分数线与整数的中间对齐8.假分数化成整数或带分数的方法:用分子除以分母。当分子是分母倍数时,能化成整数:当分子不是分母的倍数时,能化成带分数,商是带分数的整数部分,余数是分数部分的分子:分母不变。
分数的基本性质1.分数的基本性质:分数的分子和分母同时乘或者除以一个相同的数(0除外),分数的大小不变,这就是分数的基本性质。2.分数基本性质的运用:可以把不同分母的分数化成同分母分数,也可以把一个分数化成指定分母的分数
约分1.公因数和最大公因数的意义:几个数公有的因数,叫做这几个数的公因数;其中最大的一个,叫做它们的最大公因数。2.求两个数的最大公因数的方法:(1)列举法;(2)先找出两个数中较小数的因数,再圈出是另一个数的因数,再看哪一个最大;(3)分解质因数法;(4)短除法。3.求两个数的最大公因数的特殊方法:(1)当两个数成倍数关系时,较小数是这两个数的最大公因数。(2)当两个数是互质数时,最大公因数是1。4.约分的意义:把一个分数化成和它相等,但分子和分母都比较小的分数,叫做分数。5.最简分数的意义:分子和分母只有公因数1的分数。6.约分的方法:(1)逐步约分;(2)一次约分。7.公因数只有1的两个数,叫做互质数通分1.公倍数和最小公倍数的意义:几个数公有的倍数,叫做这几个数的公倍数;其中最小的一个数,叫做最小公倍数。2.求两个数最小公倍数的方法:(1)列举法(2)先求出两个数中较大数的倍数,按从小到大的顺序圈出较小数的倍数,第一个圈的就是它们的最小公倍数(3)分解质因数法(4)短除法。
3.求两个数的最小倍数的特殊方法:当两个数成倍数关系时,较大数是这两个数的最小公倍数。(2)当两个数是互质数时,这两个数的乘积就是它们最小公倍数。4.通分的意义:把异分母的分数分别化成和原来分数相等的的同分母分数,叫做通分5.通分的方法:通分时用原分母的公倍数作公分母,一般选用最小公倍数作公分母,然后把各分数化成用这个最小公分母作分母的分数。分数和小数的互化1.小数化成分数的方法:有限小数可以直接写成分母是10、100、1000...的分数。原来有几位小数,就在1后面写几个零作分母,把原来的小数点去掉作分子。能约分的要约分,化成最简分数。2.分数化成小数的方法:(1)分母是10,100,1000...的分数化成小数,可以直接去掉分母,看分母1后面有几个零,就在分子中从最后一位起向左数出几位,点上小数点。(2)分母不是10,100,1000...的分数化成小数,用分子除以分母,除不尽时,按\四舍五入\法保留几位小数。
第五单元:分数的加法和减法具体内容重点知识学生的实际学习困难同分母分数加、减法1.分数加法的意义:和整数加法的意义相同,就是把两个数合并成一个数的运算。
说明:本文档为学习资料,仅供教学与自学使用,资源免费下载,不含任何诱导下载或捆绑程序。
小提示:上面此文档内容仅展示完整文档里的部分内容, 若需要下载完整文档请 点击免费下载完整文档。




