2.6空气科学观念:课型新授课
1.知道空气存在于大自然中(如操场、教室、气球等),是一种无色、无味、透明的气体。
2.理解空气的基本特点:能流动、没有固定的形状、占据空间(通过“袋子鼓鼓的”“按入水中冒气泡”等现象感知)。
3.能举例说明空气与水的相同点(如能流动、无固定形状)和不同点(如空气看不见、水看得见)。
科学思维:
1.通过“用袋子装空气\\按入水中观察气泡”等实验,经历“提出问题实验验证一得出结论”的科学探究过程。
2.能通过对比水和空气的现象(如流动、形状),归纳二者的异同点,发展比较与归纳能力。
探究实践:
1.能使用塑料袋、气球等简单工具观察空气的存在和特点,完成实验记录。
2.能与同伴合作完成“感受空气”“对比水与空气”等探究活动,用图画或文字记录观察结果。
态度责任:
1.对空气产生探究兴趣,愿意分享观察发现,养成尊重事实的科学态度。
2.意识到空气是生命必需的物质(如呼吸需要空气),初步树立保护空气的责任感。
重点:通过实验感知空气的存在,归纳空气“能流动、无固定形状、占据空间的特点”;对比空气与水的异同。
教学环节
课堂导入课程难点:理解“空气没有固定形状”的抽象特性;通过对比实验归纳空气与水的联系与区别。
教学过程
(一)课堂导入:情境激趣,唤醒前概念(5分钟)
活动1:看图提问,关联生活
展示图片(户外操场场景+文字提问:“小朋友在干嘛?大自然中哪里有空气?空气有哪些特点?”),引导学生观察图中场景(树木、操场、孩子),提问:“你看到了什么?这些地方有空气吗?”
预设回答:“有!树叶在动,说明有风(空气流动);我们呼吸需要空气……”
活动2:揭示课题小结:“空气无处不在,今天我们就一起‘观察空气’,揭开它的秘密!”(板书课题:空气)
(二)课程学习:实验探究,建构概念(25分钟)
环节1:感知空气的存在“把袋子撑得鼓鼓的”(8分钟)
任务驱动:展示图中“三个孩子用袋子观察空气”的图示,提问:“他们手中的袋子为什么鼓鼓的?里面装的是什么?”(气泡框提示:“把袋子撑得鼓鼓的物质是空气”)
实验探究:
1.学生分组实验:用透明塑料袋“捕捉”空气(到教室外或窗边将袋子口张开,轻轻移动后扎紧)。
2.观察交流:“袋子里的空气能看见吗?摸起来有什么感觉?”(预设:看不见、摸起来很轻)
3.验证存在:将鼓鼓的塑料袋按入水槽中(参考图中间女孩的操作),观察现象。
提问:“按入水中时,袋子表面有什么变化?为什么会有气泡?”(预设:气泡冒出,因为空气被水挤出)
小结:空气是真实存在的物质,虽然看不见,但能通过“袋子鼓鼓的”“按入水中冒气泡”等现象证明它的存在。
环节2:观察空气的特点一一“用感觉器官观察”(10分钟)
任务驱动:展示第2张图“用感觉器官观察空气,记录空气的特点”,引导学生回顾“眼睛看、耳朵听、鼻子闻、手摸”等感官,明确观察任务。
实验探究:
1.视觉观察:用眼睛看空气的颜色、形状。(预设:空气是透明的,没有固定形状——气球松开时,空气会流动变形状)
2.听觉辅助:闻空气的气味(预设:无味);听空气流动的声音(如吹哨子、扇扇子)。(预设:没有特殊气味,流动时有声音)
3.触觉观察:用舌头品尝空气。(预设:空气无任何味道)
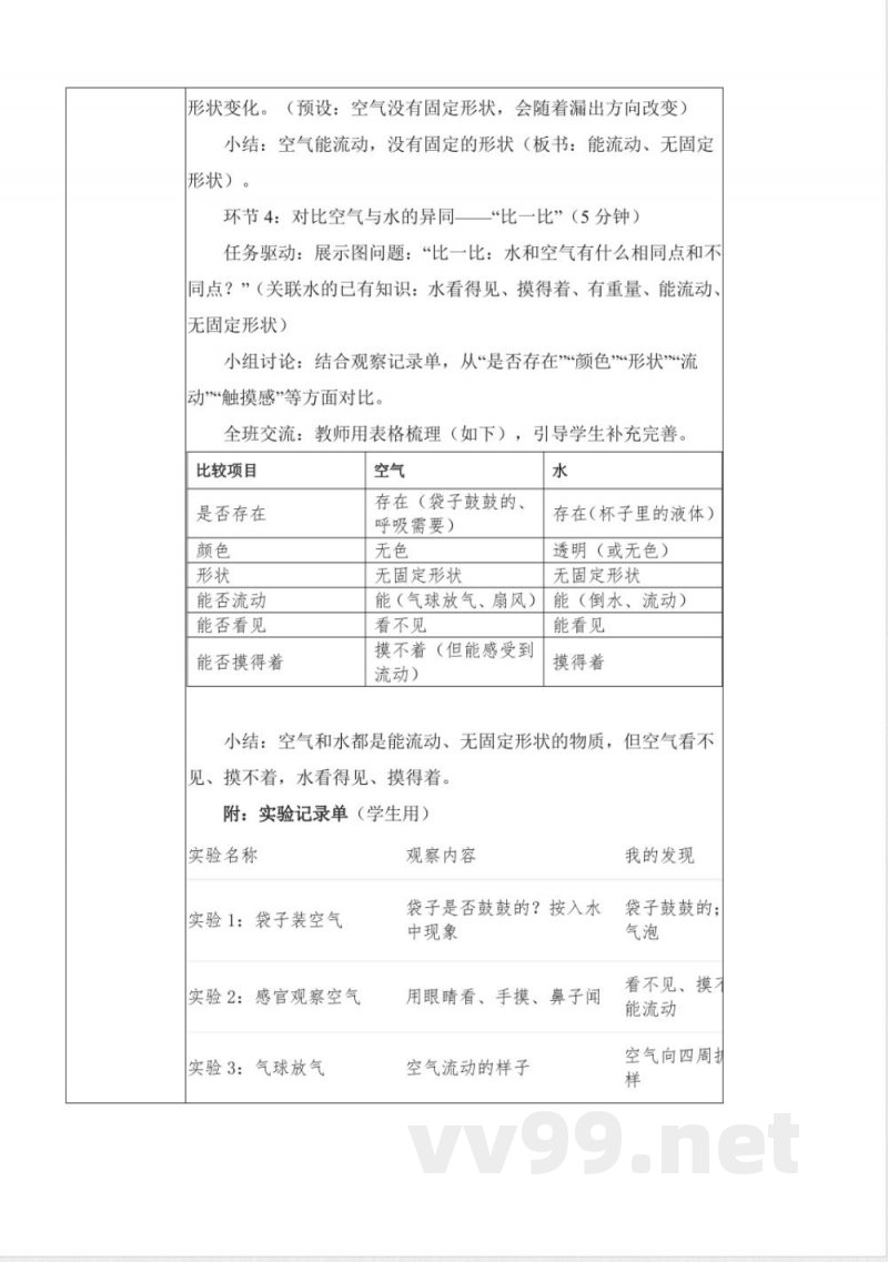
记录与交流:发放记录单(如下),小组讨论后填写,教师巡视指导。
观察方式:眼睛看,手摸,鼻子闻空气的特点。
说明:本文档为学习资料,仅供教学与自学使用,资源免费下载,不含任何诱导下载或捆绑程序。
小提示:上面此文档内容仅展示完整文档里的部分内容, 若需要下载完整文档请 点击免费下载完整文档。




