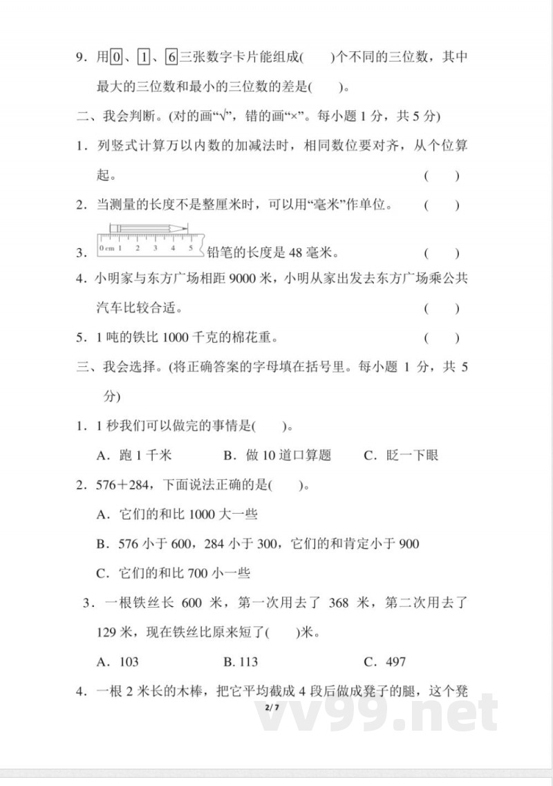
判断题部分包括了对基本数学知识的验证,如‘列竖式计算万以内数的加减法时,相同数位要对齐,从个位算起’,以及‘当测量的长度不是整厘米时,可以用毫米作单位’等。
选择题部分考察学生对加法和乘法的理解,如‘576+284,下面说法正确的是(A. 它们的和比1000大一些)’,帮助学生提高解题思维。该测试卷涵盖了数学基础知识,旨在帮助学生更好地理解数学概念,提升解题能力。
说明:本文档为学习资料,仅供教学与自学使用,资源免费下载,不含任何诱导下载或捆绑程序。
小提示:上面此文档内容仅展示完整文档里的部分内容, 若需要下载完整文档请 点击免费下载完整文档。




