1. 人口停止增长或负增长带来的影响有:A、人口老龄化程度高
2. 读表,完成下题。国家面积(万km²),人口(亿),2019年国民经济增速:
(1)以下四个国家中,人口密度最小的是:A、俄罗斯
(2)2019年除南非外其余四国经济增速均超世界平均水平,则当年世界经济平均增速可能是:A、9.6%
3. 下列关于世界上人口迁移的表述中正确的是:A、近几十年来,大量人口从农村涌进城市
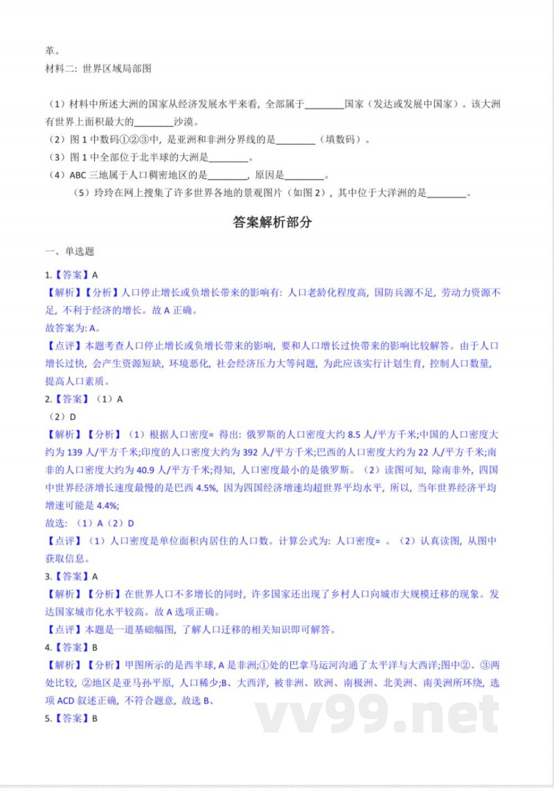
4. 读下图,叙述错误的一项是:A、甲图表示的是西半球,A是非洲
5. 拥有人口过亿的国家最多的大洲是:A、非洲
6. 世界人口自然增长率最低的大洲是:A、非洲
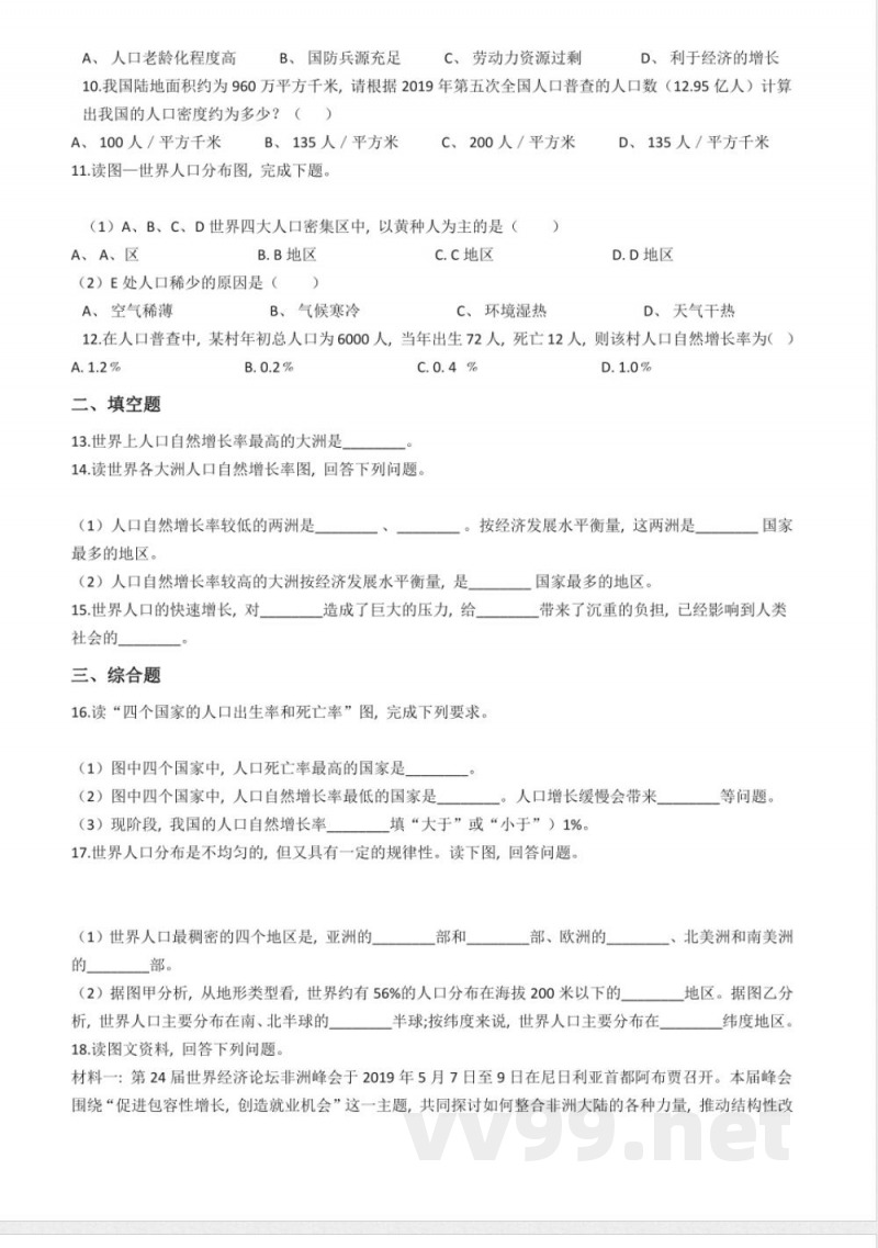
7. 下列地区中人口最稠密的是:A、亚洲的西部
8. 读某地a、b、c、d四时期人口增长示意图,完成下题:
(1)四时期中,人口自然增长率最高的是:A、a
(2)若上题中四点分别代表不同地区的人口出生率和死亡率的情况,其中最符合欧洲众多国家人口增长情况的是:B、b
9. 人口停止增长或负增长带来的影响有:A、人口老龄化程度高
说明:本文档为学习资料,仅供教学与自学使用,资源免费下载,不含任何诱导下载或捆绑程序。
小提示:上面此文档内容仅展示完整文档里的部分内容, 若需要下载完整文档请 点击免费下载完整文档。




