第十一章 11.1 功
素养目标
1. 物理观念:
(1)知道力学中功的概念,能说出做功的两个必要因素;
(2)能判断物体是否做功;
(3)明确计算功的大小的表达式以及公式中每个物理量的物理意义和单位,并能进行简单的计算。
2. 科学思维:
(1)通过对各种实例进行分析,推理出做功的两个必要因素,并能判断具体情境中的力是否做功;
(2)通过力的示意图建立做功的模型,正确理解力的方向上移动的距离,准确计算出功的大小。
3. 科学探究:
基于实际情境中各种做功和不做功的情况,通过交流、反思得出不做功的三种情况,培养交流、分析能力。
4. 科学态度与责任:
培养学生乐于探索自然现象和物理规律的品格,提高学生参与观察、讨论、探索活动的积极性。
教学重点:
建立功的概念,学会用公式对功进行简单的计算。
教学难点:
理解功的概念,会用功的两个必要因素判断力对物体是否做功。
教具准备:
多媒体设备、小车、木块、弹簧测力计、刻度尺等。
教学过程
一、情景引入
端食物用力推却推不动,如图所示,他们都“做工”了,但是没“做功”。如何从物理学角度来理解这个问题呢?
二、新课教学
探究点一:做功的定义
1. 通过实验,体验“做功”。
学生实验1:用力沿水平方向推着小车前进(如图所示)。
描述观察到的现象:小车在水平推力作用下,移动了一段距离。要求:用示意图表示出小车所受的推力以及运动过程情况。
此实验中,小车在水平推力F作用下,移动了一段距离s。
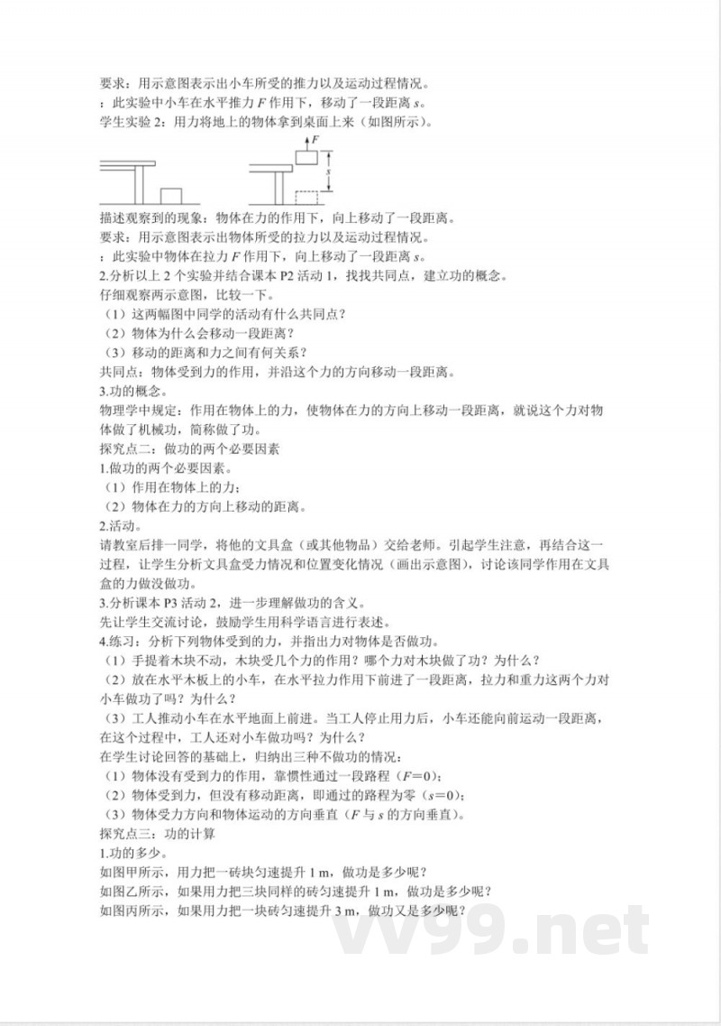
学生实验2:用力将地上的物体拿到桌面上来(如图所示)。
描述观察到的现象:物体在力的作用下,向上移动了一段距离。要求:用示意图表示出物体所受的拉力以及运动过程情况。
此实验中,物体在拉力F作用下,向上移动了一段距离s。
2. 分析以上2个实验并结合课本P2活动1,找找共同点,建立功的概念。
仔细观察两示意图,比较一下:
(1)这两幅图中同学的活动有什么共同点?
(2)物体为什么会移动一段距离?
(3)移动的距离和力之间有何关系?
共同点:物体受到力的作用,并沿这个力的方向移动一段距离。
3. 功的概念:
物理学中规定:作用在物体上的力,使物体在力的方向上移动一段距离,就说这个力对物体做了机械功,简称做了功。
探究点二:做功的两个必要因素
1. 做功的两个必要因素:
(1)作用在物体上的力;
(2)物体在力的方向上移动的距离。
2. 活动:
请教室后排一同学,将他的文具盒(或其他物品)交给老师。引起学生注意,再结合这过程,让学生分析文具盒受力情况和位置变化情况(画出示意图),讨论该同学作用在文具盒的力做没做功。
3. 分析课本P3活动2,进一步理解做功的含义。先让学生交流讨论,鼓励学生用科学语言进行表述。
4. 练习:分析下列物体受到的力,并指出力对物体是否做功。
(1)手提着木块不动,木块受几个力的作用?哪个力对木块做了功?为什么?
(2)放在水平木板上的小车,在水平拉力作用下前进了一段距离,拉力和重力这两个力对小车做功了吗?为什么?
说明:本文档为学习资料,仅供教学与自学使用,资源免费下载,不含任何诱导下载或捆绑程序。
小提示:上面此文档内容仅展示完整文档里的部分内容, 若需要下载完整文档请 点击免费下载完整文档。




