1. 物理学中,功是力对物体做的机械能转化。做功的两个必要因素是:作用在物体上的力和物体在力的方向上移动的距离。
2. 科学思维:通过对实验实例的分析,推理出做功的两个必要因素,并能判断具体情境中的力是否做功。
3. 科学探究:通过分析实际情境中做功与不做功的情况,培养学生的分析与交流能力。
【教学重点与难点】
教学重点:建立功的概念,学会用公式对功进行简单的计算。
教学难点:理解功的概念,并能够用两个必要因素判断力是否做功。
【教具准备】
多媒体设备、小车、木块、弹簧测力计、刻度尺等。
【教学过程】
1. 情景引入:通过实验,理解力学中功的概念。
2. 探究点一:做功的定义。
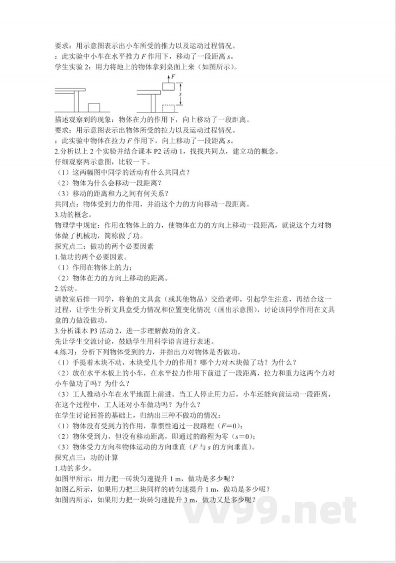
学生实验1:用力沿水平方向推小车,观察小车是否移动,并分析力和运动的关系。
学生实验2:用力将物体从地面提到桌面,分析力的方向与物体的运动。
3. 通过实验分析,建立功的概念:力作用下,物体沿力的方向移动一段距离。
4. 探究点二:做功的两个必要因素。
1) 力:作用在物体上的力;
2) 距离:物体在力的方向上移动的距离。
5. 课堂讨论与互动:通过示意图分析文具盒是否做功,并与学生交流讨论。
6. 练习:通过分析力的作用,判断力是否对物体做功。例如,提着木块不动,哪些力对木块做了功?
说明:本文档为学习资料,仅供教学与自学使用,资源免费下载,不含任何诱导下载或捆绑程序。
小提示:上面此文档内容仅展示完整文档里的部分内容, 若需要下载完整文档请 点击免费下载完整文档。




