1. 热机的共同特点是:燃料燃烧时,能量转化为机械能,通过做功将机械能转化为其他能量。
2. 常见汽车的动力机械是内燃机,从能量转化的角度来看,内燃机是把燃料的化学能转化为机械能,内燃机的效率较低,能量大部分在工作过程中散失。
知识点2:汽油机的工作过程
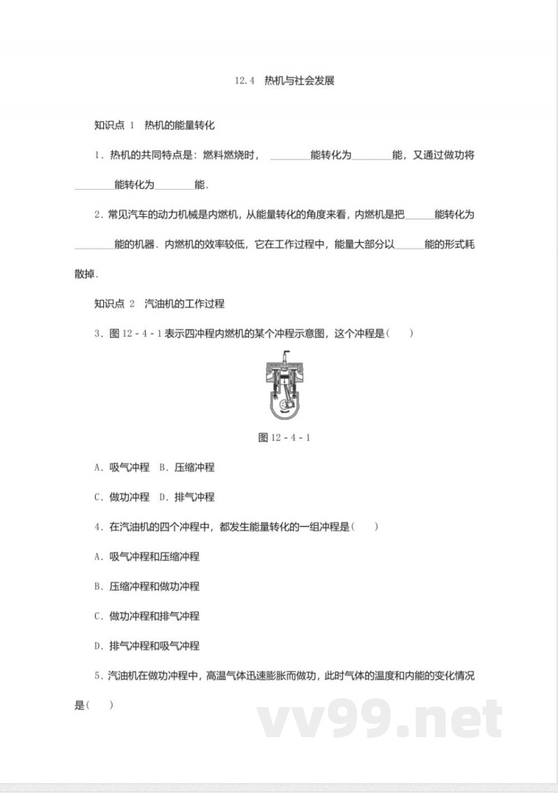
3. 图12-4-1表示四冲程内燃机的某个冲程示意图,这个冲程是:
A. 吸气冲程
B. 压缩冲程
C. 做功冲程
D. 排气冲程
4. 在汽油机的四个冲程中,发生能量转化的一组冲程是:
A. 吸气冲程和压缩冲程
B. 压缩冲程和做功冲程
C. 做功冲程和排气冲程
D. 排气冲程和吸气冲程
5. 汽油机在做功冲程中,高温气体迅速膨胀而做功,此时气体的温度和内能的变化情况是:
A. 温度降低,内能增大
B. 温度不变,内能不变
C. 温度升高,内能增大
D. 温度降低,内能减小
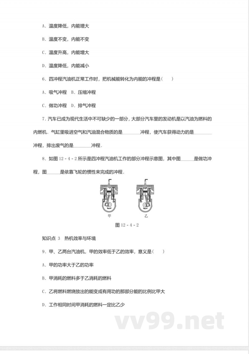
6. 四冲程汽油机正常工作时,把机械能转化为内能的冲程是:
A. 吸气冲程
B. 压缩冲程
C. 做功冲程
D. 排气冲程
7. 汽车已成为现代生活中不可缺少的一部分,大部分汽车里的发动机是以汽油为燃料的内燃机。气缸里吸进空气和汽油混合物质的是吸气冲程,排出废气的是排气冲程,做功冲程使汽车获得动力。
8. 如图12-4-2所示是四冲程汽油机工作的部分冲程示意图,其中图程是依靠飞轮的惯性来完成的冲程。
知识点3:热机效率与环境
9. 甲、乙两台汽油机,甲的效率低于乙的效率,意味着:
A. 甲的功率大于乙的功率
B. 甲消耗的燃料多于乙消耗的燃料
C. 乙将燃料燃烧放出的能变成有用功的那部分能的比例比甲大
D. 工作相同时间甲消耗的燃料一定比乙少
10. 为节约能源,需提高热机的效率。下列措施中不能提高热机效率的是:
A. 尽量使燃料充分燃烧
B. 尽量减少热机部件间的摩擦
C. 尽量减少废气带走的热量
说明:本文档为学习资料,仅供教学与自学使用,资源免费下载,不含任何诱导下载或捆绑程序。
小提示:上面此文档内容仅展示完整文档里的部分内容, 若需要下载完整文档请 点击免费下载完整文档。




