功和机械效率
做功的两个必要因素:力和物体的运动距离,力及力的方向上移动距离的乘积即 W = F * S
功的单位是焦耳(J),1J = 1N·m。运用任何机械都不省功。对人们有用的功,必须要做,而不管方法如何。
有用功和额外功的和被称为总功。公式为:W总 = W有用 + W额外
机械效率公式:n = W有用 / (W有用 + W额外) * 100% = W有用 / W总
滑轮效能与功率
机械效率通常小于1,因为有用功总小于总功。单位时间内完成的功称为功率,公式为:P = W / t。单位为瓦特(W),也可以推导出 P = F * V
能量:物体能够做功,表示物体具有能量。做的功越多,能量越大。
动能与势能
动能定义:物体由于运动而具有的能。影响因素有质量和速度。物体的质量和速度越大,动能越大。
重力势能定义:物体由于被举高而具有的能,影响因素是物体的质量和高度。
弹性势能定义:物体由于发生弹性形变而具有的能。弹性形变越大,弹性势能越大。
动能与势能是可以相互转化的,例如单摆。在转化过程中会有能量的损失。
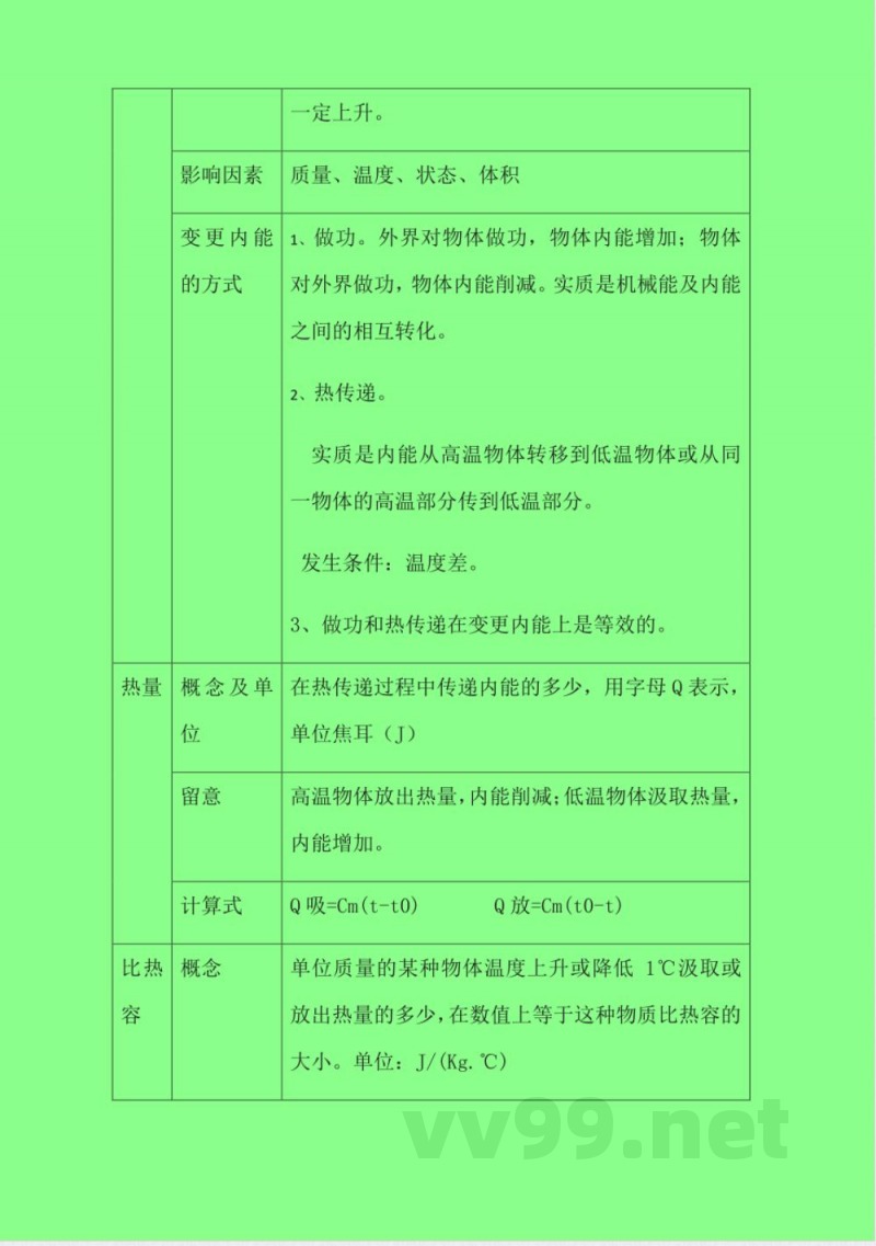
内能
内能是物体的内部分子动能和分子势能的总和。内能的变化与热机相关。
说明:本文档为学习资料,仅供教学与自学使用,资源免费下载,不含任何诱导下载或捆绑程序。
小提示:上面此文档内容仅展示完整文档里的部分内容, 若需要下载完整文档请 点击免费下载完整文档。




