【能力目标】1. 通过对水的吸热和放热的探究,归纳得出同一物体吸收或放出的热量跟物体的质量、温度的变化成正比。2. 通过对不同燃料热值和燃料效率的研究,学会如何提高燃料的利用效率。
【素养目标】通过“选择燃料”“饮食与运动”等学生活动,以及阅读有关“西气东输”的信息,激发学生学习物理的兴趣。
【教学重点】知道热量、热值的概念。
【教学难点】了解内能与热量的区别。
教学过程一、新课导入:同样多的不同燃料在燃烧时产生的热量相同吗?
二、教学步骤:为什么有的汽车用汽油,有的汽车用柴油,还有的用天然气?
探究点1:什么叫做热量。
阅读课本P26“什么叫做热量”,思考:什么叫做热量?
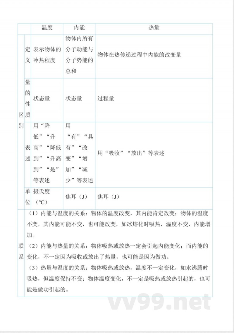
提示:物体在热传递过程中内能改变的多少叫做热量。
小组讨论:热量的符号和单位分别是什么?
提示:热量的符号是Q,单位是焦耳(J)。
思考:下面是某同学对于内能和热量的理解,正确的是()
A. 质量相同时,100℃的水比80℃的水含有的热量多
B. 0℃冰块的内能为零
C. 一块0℃的冰熔化成0℃的水,内能不变
D. 温度高的物体,内能不一定大
分析:物体内能的大小与物体的质量、温度、状态有关,物体吸收热量,内能增加;物体温度越高,内能越大,热量是过程量,不能说含有。
探究点2:探究物体吸收或放出的热量。
阅读课本P26~27“探究物体吸收或放出的热量”,思考:物体吸收或放出的热量跟什么因素有关呢?
提示:对含有同种物质的物体,它吸收或放出的热量跟物体的质量、温度的变化成正比。
探究点3:燃料的热值。
阅读课本P27~29“燃料的热值”,思考:生活经验告诉我们不同燃料燃烧放出热量的多少与燃料的多少、燃烧程度以及燃料的种类有关。如何表示燃料燃烧放热的性能呢?
提示:我们用热值表示燃料燃烧放热的性能。
小组讨论:我们应如何理解热值的概念?
归纳提升:把某种燃料完全燃烧时所放出的热量与燃料质量的比叫做这种燃料的热值,用符号q表示。理解时要关注“完全燃烧”“比”。热值的单位是焦耳每千克(J/kg),有些燃料的热值单位是焦耳每立方米(J/m3)。燃料的热值是反映燃料燃烧放热本领的物理量,是燃料本身的一种特性,不同燃料的热值一般不同,而对于同一种燃料来说,其热值是一个定值,与燃料的质量、体积及是否完全燃烧没有关系。
思考:1. 如何计算燃料燃烧放出的热量?2. 同学们家里大都使用的是炉子(液化气灶属于炉子的一种),那么什么是炉子的热效率呢?
归纳提升:1. 根据热值的概念,燃料完全燃烧释放的热量Q = m * q(Q = V * q)。2. 炉子有效利用的热量与燃料完全燃烧放出的热量之比叫做炉子的热效率。计算公式:n = Q有效 / Q料 × 100%。
思考:关于燃料和热值,以下说法正确的是()
A. 燃料的热值与燃料的燃烧情况无关
B. 容易燃烧的燃料,热值一定大
C. 煤的热值大于干木柴的热值,燃烧煤放出的热量一定比燃烧干木柴放出的热量多
D. 为了提高锅炉效率,要用热值高的燃料
分析:热值是燃料的一种特性,它只与燃料的种类有关,与燃料的质量、燃烧程度等均无关。锅炉效率等于锅炉中水吸收的热量与燃料完全燃烧释放能量的比值。[答案] A
说明:本文档为学习资料,仅供教学与自学使用,资源免费下载,不含任何诱导下载或捆绑程序。
小提示:上面此文档内容仅展示完整文档里的部分内容, 若需要下载完整文档请 点击免费下载完整文档。




