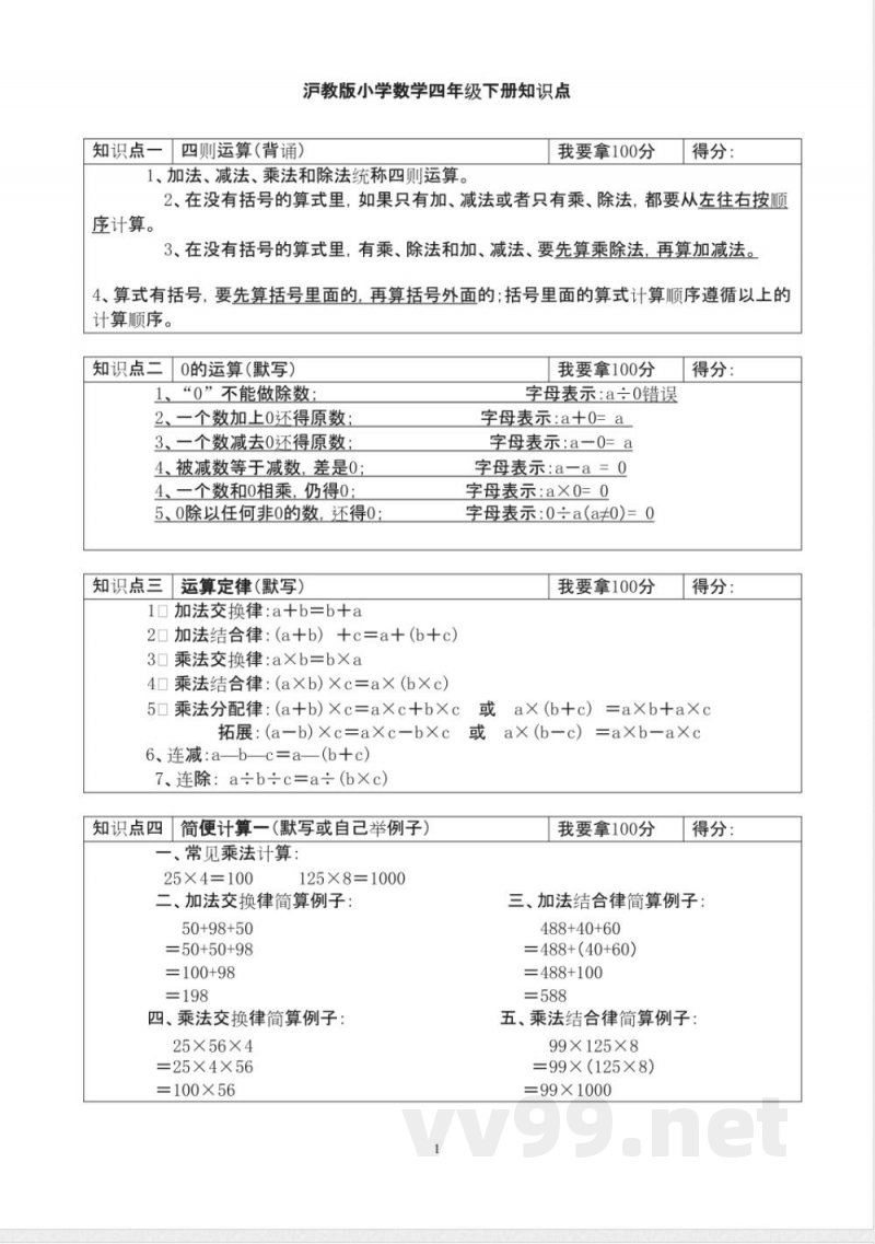
1、加法、减法、乘法和除法统称四则运算。
2、在没有括号的算式里,如果只有加、减法或者只有乘、除法,都要从左往右按顺序计算。
3、在没有括号的算式里,有乘、除法和加、减法,要先算乘除法,再算加减法。
4、算式有括号,要先算括号里面的,再算括号外面的;括号里面的算式计算顺序遵循以上的计算顺序。
知识点二|0的运算(默写)
1、“0”不能做除数;
2、一个数加上0还得原数;
3、一个数减去0还得原数;
4、被减数等于减数,差是0;
5、一个数和0相乘,仍得0;
6、0除以任何非0的数,还得0。
知识点三|运算定律(默写)
1、加法交换律:a+b=b+a;
2、加法结合律:(a+b)+c=a+(b+c);
3、乘法交换律:a×b=b×a;
4、乘法结合律:(a×b)×c=a×(b×c);
5、乘法分配律:(a+b)×c=a×c+b×c或a×(b+c)=a×b+a×c;
6、连减:a-b-c=a-(b+c);
7、连除:a÷b÷c=a÷(b×c)。
知识点四|简便计算(默写或自己举例子)
1、常见乘法计算:25×4=100,125×8=1000。
2、加法交换律简算例子:50+98+50=50+50+98=100+98=198。
3、乘法交换律简算例子:25×56×4=25×4×56=100×56。
4、加法结合律简算例子:488+40+60=488+(40+60)=488+100=588。
5、乘法结合律简算例子:99×125×8=99×(125×8)=99×1000=5600。
6、含有加法交换律与结合律的简便计算:65+28+35+72。
说明:本文档为学习资料,仅供教学与自学使用,资源免费下载,不含任何诱导下载或捆绑程序。
小提示:上面此文档内容仅展示完整文档里的部分内容, 若需要下载完整文档请 点击免费下载完整文档。




