1、计算顺序:复习与提高同级运算:从左往右按顺序计算;两级运算:先乘除后加减。
有括号的先算,括号的作用是改变运算顺序。
2、面积估测:大于等于半格的算一格,小于半格的舍去。用满格的格数加上大于等于半格的格数,就是不规则图形的面积。
3、面积单位:1dm²读作1平方分米,写作1dm²,表示边长是1dm的正方形的面积。
面积单位:m²、dm²、cm²。1m²=100dm²,1dm²=100cm²,1m²=10000cm²。
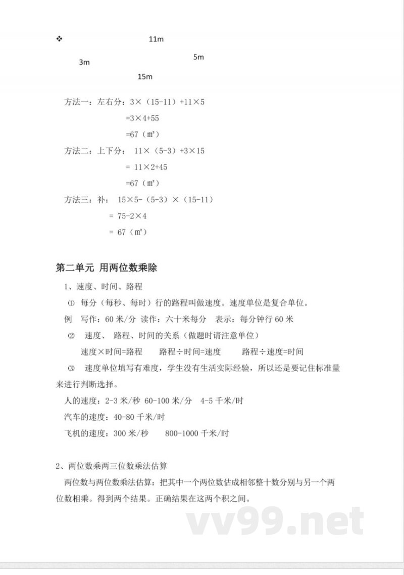
4、组合图形面积:求组合图形的面积步骤:
(1)根据图形选择割或者补的方法,用尺画出虚线;
(2)计算出和面积有关的边的长度;
(3)计算面积,再相加或者相减;
(4)注意单位是cm²、dm²、m²。
第二单元
1、速度、时间、路程:速度是每分、每秒、每时行的路程,速度单位是复合单位。
速度×时间=路程,路程÷时间=速度,路程÷速度=时间。
人的速度:2-3米/秒,60-100米/分,4-5千米/时;
汽车的速度:40-80千米/时;
飞机的速度:300米/秒,800-1000千米/时。
2、两位数乘除法估算:
两位数与两位数的乘法估算:把其中一个两位数估成相邻整十数,分别与另一个两位数相乘,得到两个结果,正确结果在这两个积之间。
例如:23×45的积在900与1350之间,接近900。
(3)两位数与三位数的乘法估算:
例如:322×56中,把56估成50和60,积在16100与19320之间,接近19320。
说明:本文档为学习资料,仅供教学与自学使用,资源免费下载,不含任何诱导下载或捆绑程序。
小提示:上面此文档内容仅展示完整文档里的部分内容, 若需要下载完整文档请 点击免费下载完整文档。




