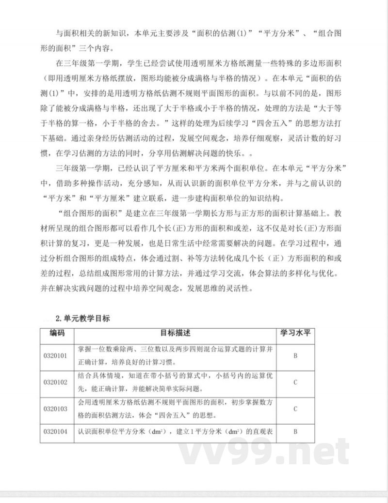
在复习部分,教材安排了一位数乘除两、三位数的口算与竖式计算,以及不含小括号和含小括号的两步运算,帮助学生掌握运算顺序并培养良好的计算习惯。
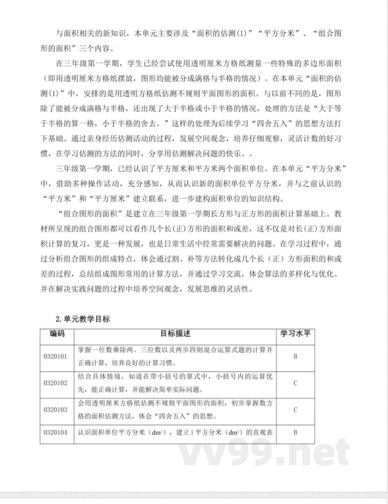
与面积相关的部分包括“面积的估测(1)”“平方分米”和“组合图形的面积”三个方面。
在“面积的估测(1)”中,学生将通过透明方格纸估测不规则平面图形的面积,处理“大于等于半格的算一格,小于半格的舍去”,为后续学习“四舍五入”方法打下基础。
“平方分米”单元帮助学生认识新的面积单位,并与平方厘米和平方米建立联系。
“组合图形的面积”则是在长方形和正方形面积计算基础上,帮助学生通过分析组合图形的特点,掌握计算方法并培养空间观念与思维的灵活性。
通过这些内容的学习,学生将进一步提高计算能力,理解面积的单位转换,并掌握解决实际问题的方法。
说明:本文档为学习资料,仅供教学与自学使用,资源免费下载,不含任何诱导下载或捆绑程序。
小提示:上面此文档内容仅展示完整文档里的部分内容, 若需要下载完整文档请 点击免费下载完整文档。




