学习内容与要求:
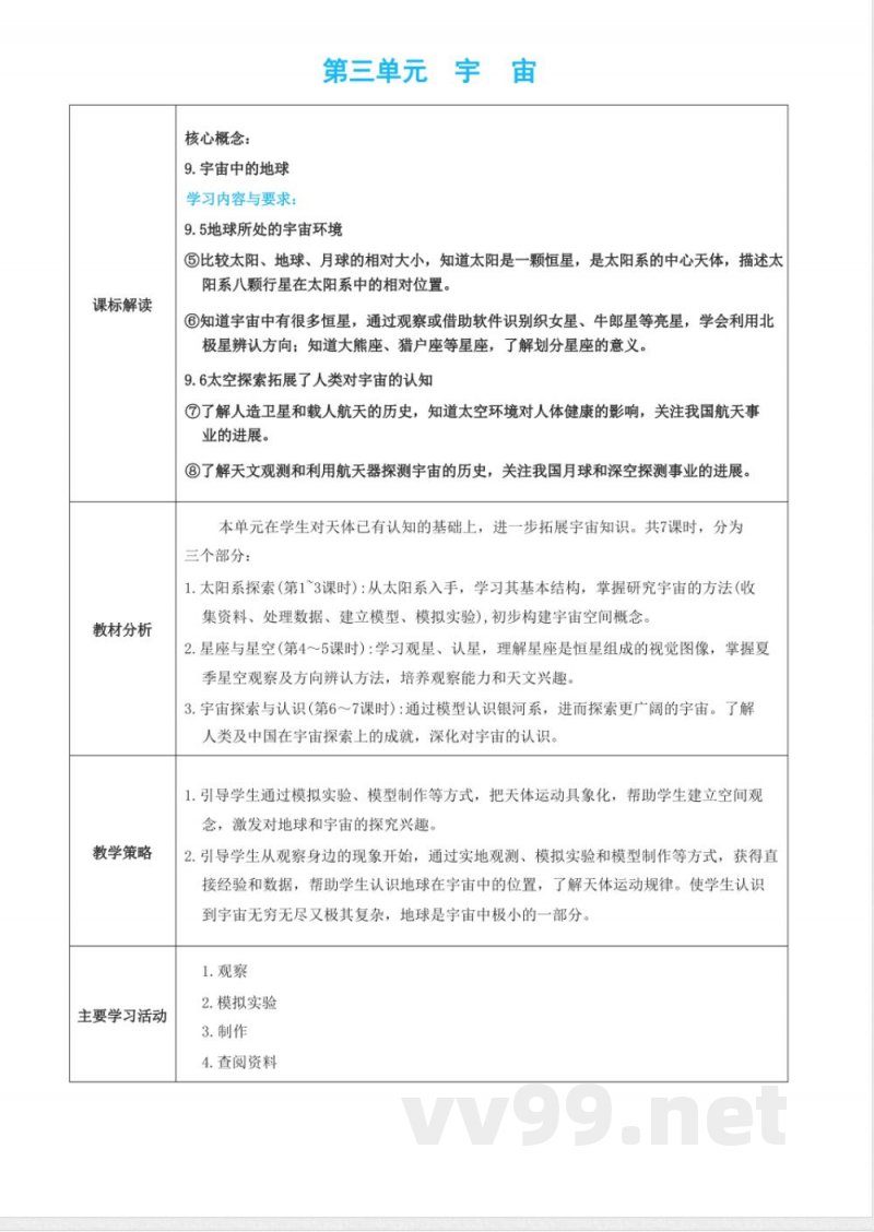
第三单元 宇宙 9.5地球所处的宇宙环境
③比较太阳、地球、月球的相对大小,知道太阳是一颗恒星,是太阳系的中心天体,描述太阳系八颗行星在太阳系中的相对位置。
③知道宇宙中有很多恒星,通过观察或借助软件识别织女星、牛郎星等亮星,学会利用北极星辨认方向;知道大熊座、猎户座等星座,了解划分星座的意义。
9.6太空探索拓展了人类对宇宙的认知
③了解人造卫星和载人航天的历史,知道太空环境对人体健康的影响,关注我国航天事业的进展。
③了解天文观测和利用航天器探测宇宙的历史,关注我国月球和深空探测事业的进展。
本单元在学生对天体已有认知的基础上,进一步拓展宇宙知识。共7课时,分为三个部分:
1.太阳系探索(第1~3课时):从太阳系入手,学习其基本结构,掌握研究宇宙的方法(收集资料、处理数据、建立模型、模拟实验),初步构建宇宙空间概念。
2.星座与星空(第4~5课时):学习观星、认星,理解星座是恒星组成的视觉图像,掌握夏季星空观察及方向辨认方法,培养观察能力和天文兴趣。
3.宇宙探索与认识(第6~7课时):通过模型认识银河系,进而探索更广阔的宇宙。了解人类及中国在宇宙探索上的成就,深化对宇宙的认识。
1.引导学生通过模拟实验、模型制作等方式,把天体运动具象化,帮助学生建立空间观念,激发对地球和宇宙的探究兴趣。
2.引导学生从观察身边的现象开始,通过实地观测、模拟实验和模型制作等方式,获得直接经验和数据,帮助学生认识地球在宇宙中的位置,了解天体运动规律。使学生认识到宇宙无穷无尽又极其复杂,地球是宇宙中极小的一部分。
1.观察
2.模拟实验
3.制作
4.查阅资料
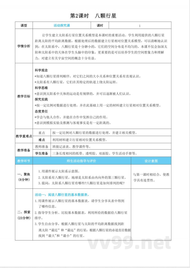
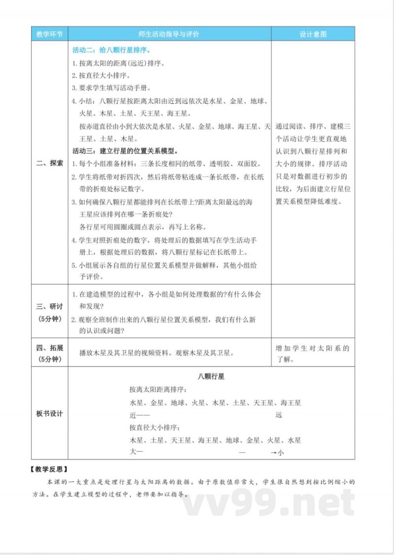
课型学情分析
教学目标教学重难点教学准备教学环节
一、聚焦(9分钟)第1课时 太阳系大家庭
资料探究课课时1通过之前的学习,学生对日、地、月系统已有一定的认识,在本课时中,学生需要通过收集资料的方式进一步了解太阳及太阳系。所以学生需要有较强的证据意识,并在整个学习过程中学会如何提取关键材料来构建太阳系的概念。
由于学生对太阳系的认识程度不同,教师需要根据学生的前概念情况及教学条件,提供充足的资料辅助学生完成本课的学习。
科学观念
*太阳和围绕它运动的行星及其卫星、矮行星、小行星、彗星、流星等天体组成了太阳系,太阳是太阳系的中心。
科学思维
*感受到随着科学技术的发展,人类对太阳系的认识会更深化。探究实践
*通过收集资料,认识和了解太阳。
*能够根据资料提炼太阳系的相关信息。态度责任
*认识到在讨论交流中对信息进行分析比较,对于丰富、修正、完善原有的认识是必要的。
*培养学生对天文知识的兴趣和好奇心,激发学生探索和发现科学的热情。
重点
难点
教师准备学生准备太阳和围绕它运动的行星、矮行星和小天体组成了太阳系。通过对信息的分析比较,修正、完善自已对太阳系的认知。班级记录表、教学课件等。
太阳系的基本资料单、学生活动手册等,师生活动指导与评价
1.导入:用课件展示日、地、月系统图,回顾日、地、月系统的相对运动关系和主要特点。
2.我们知道太阳是太阳系中的一颗恒星,地球是太阳系中的一颗行星,月球是地球的卫星。除了太阳、地球和月球外,我们还知道太阳系中有哪些天体?
预设:太阳系中还有水星、金星、火星、木星、土星等天体。
说明:本文档为学习资料,仅供教学与自学使用,资源免费下载,不含任何诱导下载或捆绑程序。
小提示:上面此文档内容仅展示完整文档里的部分内容, 若需要下载完整文档请 点击免费下载完整文档。




