共100分,时间40分钟,班级:姓名:
一、选择题。(每小题2分,共30分)
1. 目前国际上把天空划分为(A.88 B.66)个星座。
2. 《流浪地球2》中,人类原本计划在月球上建立“逐月卫星发动机”,通过放逐月球让地球摆脱月球引力顺利启程,可是出现了意外状况,最后不得不把月球炸毁。月球消失后,可能会发生的是(A.地球上再也看不到日食现象 B.地球从此没有夜晚 C.地球从此没有四季之分)
3. (A.中国)是世界上公认的火箭发源地。B.美国 C.英国
4. 如图所示,北部夜空中大熊星座的明显标志是A.牛郎星 B.北斗七星 C.夏季“大三角”
5. 结构图中的银河系像一个 A.盘子、旋涡 B.旋涡、盘子 C.旋涡、光带
6. 1609年,(A.牛顿)制作了世界上第一台天文望远镜。B.伽利略 C.列文·虎克
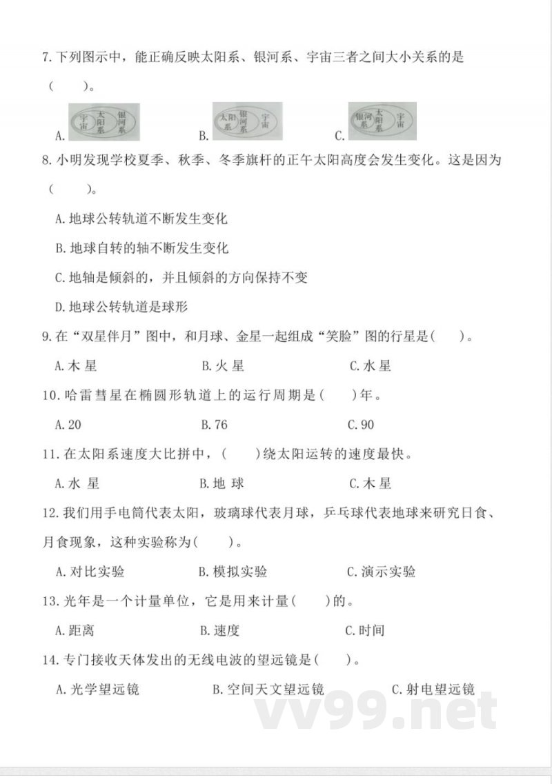
7. 下列图示中,能正确反映太阳系、银河系、宇宙三者之间大小关系的是(A)
8. 小明发现学校夏季、秋季、冬季旗杆的正午太阳高度会发生变化。这是因为(C.地轴是倾斜的,并且倾斜的方向保持不变)
9. 在“双星伴月”图中,和月球、金星一起组成“笑脸”图的行星是(A.木星 B.火星)
10. 哈雷彗星在椭圆形轨道上的运行周期是(B.76年)
11. 在太阳系速度大比拼中,(A.水星)绕太阳运转的速度最快。
12. 我们用手电筒代表太阳,玻璃球代表月球,乒乓球代表地球来研究日食、月食现象,这种实验称为(B.模拟实验)
13. 光年是一个计量单位,它是用来计量(A.距离)
14. 专门接收天体发出的无线电波的望远镜是(B.空间天文望远镜)
说明:本文档为学习资料,仅供教学与自学使用,资源免费下载,不含任何诱导下载或捆绑程序。
小提示:上面此文档内容仅展示完整文档里的部分内容, 若需要下载完整文档请 点击免费下载完整文档。




