教学授课时间:认识工程第2课认识工程
(教材P4~7)单元1累计学科1科学课时年级
6《认识工程》是六年级下册《小小工程师》单元的第2课。教科书从学生对第1课房屋建造工程的回顾入手,引出本课对其他工程的学习和认识。本课主要包含三个活动:第一个活动是让学生通过搜集、分析资料的方式了解港珠澳大桥的建设目的、意义,实际建设中受到的限制、挑战,以及工程师攻克难关的过程和勇于创新的精神。第二个活动是在了解房屋和港珠澳大桥的建设过程后,让学生采用归纳的方法对工程建设过程的相似步骤进行梳理。第三个活动是通过分析每一项工程的建设过程,让学生了解工程与科技进步的关系。经过第1课的学习后,学生对工程有了较高的学习兴趣,并且能够在小组活动中表现出一定的表达、倾听、沟通和调整的能力。学生对于港珠澳大桥的认识,大多来源于新闻报道。因此,搜集资料、处理信息是本课的主要学习方式。在搜集文献资料时,学生应重点关注港珠澳大桥、“中国天眼”、高铁、鸟巢、空间实验室等宏大工程的规划、建设历程及其过程性资料。本课有助于培养学生搜集和分析处理信息的能力。
科学观念1.知道许多发明创造来源于对生活的观察,可以在自然界找到原型。2.知道工程建设需要运用相关科学知识以及技术的支撑来完成。3.知道工程需要在一定的限制条件下完成任务,要经历相类似的建设过程科学思维
1.能通过阅读资料知道工程建设需要面临的限制条件有哪些,又是怎样解决难题的。2.能根据工程案例归纳出工程建设过程的相似步骤。3.能了解工程建设所需的科学技术支持,分析工程与科学技术的关系。探究实践
1.认识到工程建设的艰难,从而产生对建设者的敬仰之情。2.进一步唤起学习工程的兴趣,激发做一名小小工程师的愿望。态度责任
1.进一步认识到科学技术与工程的相互关系以及对社会发展的重要作用。2.进一步认识到人类的好奇及社会的需求对科学技术发展的积极促进作用重点:港珠澳大桥相关资料、学生活动手册。难点:根据具体工程案例分析工程与技术的关系为学生准备:学生活动手册,有关住房建造的文字资料。准备
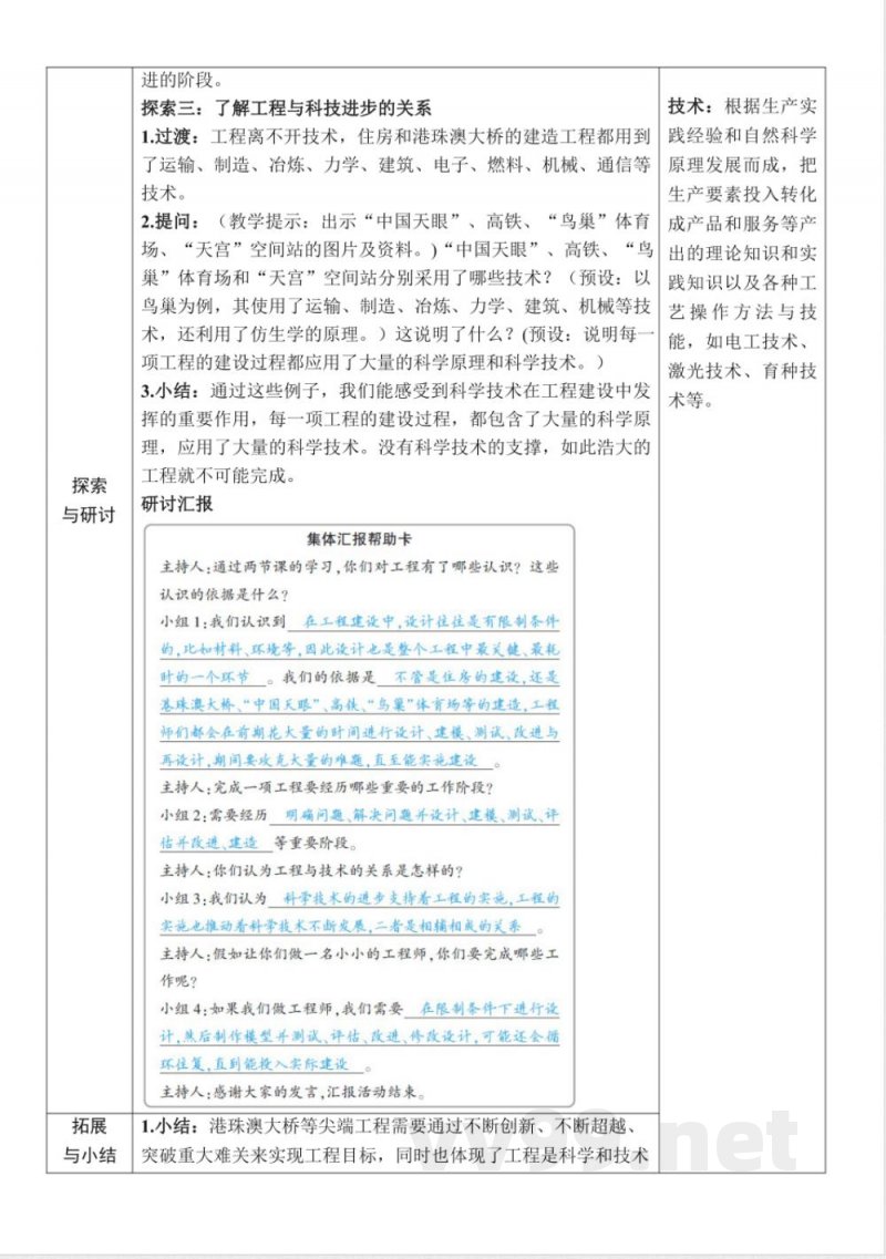
流程聚焦探索与研讨教师准备:港珠澳大桥文字与视频等资料,“鸟巢”体育场、“中国天眼”射电望远镜、高铁施工过程、“天宫”空间站的图片及资料,教学课件。教学设计
1.引入:上节课我们已经了解了住房和它的建造过程,大家课后了解的其他工程的建设过程又是怎样的呢?(教学提示:请1~2名同学展示课后搜集的其他工程及建设过程的资料。)2.提问:从住宅工程到其他各式工程,它们在建设过程中有什么共同特点呢?(预设:都有选址、设计、建造、验收的过程;建造时都需要根据实际情况解决一些难题。)3.揭题:接下来,就让我们通过今天的学习来认识工程吧!(板书:认识工程)
【设计意图】通过回顾、展示、讨论,在巩固旧知识的同时引发对工程共同特点的思考,暴露学生对不同工程实施过程的前概念,顺势揭示课题。
探索一:了解港珠澳大桥的建设1.过渡:出示港珠澳大桥图片,请学生说说感受。(预设:宏伟,震撼
2.活动:播放港珠澳大桥介绍视频,引导学生认真观看。3.布置任务:指导学生阅读教材及以下资料,归纳、整理并思考教材问题。
二次备课课件出示资料港珠澳大桥全长55千米,其中包含22.9千米的桥梁工程和6.7千米的海底隧道,隧道由东、西两个人工岛连接:桥墩224座,桥塔7座:桥梁宽度33.1米,沉管隧道长度5664米、宽度28.5米、净高5.1米。港珠澳大桥建成通车,极大地缩短了香港、珠海和澳门三地间的时空距离,在大湾区建设中发挥着重要作用。港珠澳大桥的工程建造有以下三大亮点技术。1.外海造岛:港珠澳大桥海底隧道所在区域没有现成的自然岛屿,需要人工造岛。在陆地上预先制造120个直径22.5米、高度55米、重量达550吨的巨型圆形钢筒,通过船只将其直接固定在海床上,然后在钢简合围的中间填土造岛。
2.沉管对接:沉管技术,就是在海床上挖出沟槽,然后将预制好的隧道沉放至沟槽,再进行水下对接。港珠澳大桥沉管隧道及相关技术是整个工程的核心,既要减少大桥和人工岛的长度,以降低建筑阻水率,保持航道畅通,又要避免与附近航线产生冲突。3.索塔吊转:港珠澳大桥的斜拉桥距高机场很近,受密集航班影响,海上作业建筑限高严格,传统的架设临时塔式起重机吊装的方法无法施展。为此,施工团队采用预制索塔牵引吊装的方案。港珠澳大桥部分施工时间节点如下:2009年12月15日,港珠澳大桥正式开工建设。2012年12月16日港珠澳大桥主桥墩开钻。2015年2月3日,青州航道桥56号墩索塔中国结”结形撑首个节段吊装成功。
2016年9月27日,港珠澳大桥主体桥梁全线贯通。2017年3月7日,港珠澳大桥海底隧道最后一节沉管安装成功。2018年2月6日,港珠澳大桥主体工程完成交工验收。2018年10月24日,港珠澳大桥通车运营。4.研讨交流。
组内研讨帮助卡主持人:为什么要建造港珠澳大桥?学生1:港珠澳大桥连接了我国经济最发达的地区和人口最密集的地区,为粤港澳大湾区的经济发展提供动力主持人:大桥的建造曾面临哪些限制和挑战?这些问题都是怎样解决的?
探索与研讨学生2:珠港澳大桥在建造过程中面临了政策规定、地理位置、环境保护等问题,施工团队利用巧妙的设计和先进的技术,分别通过建桥醚一体大桥、修建人工岛、用钢筒围岛等方式解决了难题。
主持人:大桥的建造经历了哪些主要过程?学生3:经历了选址、设计、建造和验收的主要过程。主持人汇总大家的发言。
探索二:梳理工程建设过程的相似步骤1.过渡:通过观看视频和阅读资料,相信大家都感受到了港珠澳大桥工程建造的复杂与困难。
小提示:上面此文档内容仅展示完整文档里的部分内容, 若需要下载完整文档请 点击免费下载完整文档 。




