教学准备流程聚焦授课时间:第4课认识星座
(教材P47~48)认识星座累计1课时课型
新授课本课是六年级下册《宇宙》单元的第4课。从本课开始,学生将开展对星座的学习和认识。涉及星座的教学内容分为五个部分:第一部分初步了解星座,第二部分建一个“星座”模型,第三部分利用星座找方向,第四部分认识夏季星空,第五部分利用活动观星盘观星。本课主要对前两部分开展教学。学生通过各种途径对星座已有一定的认识,并且还能说出一大串星座的名称。但是对于星座的含义及特征,可能会知之甚少。如何让学生建立正确的星座的概念将是本课的重要教学目标。本课采用建立模型的方法,引导学生建立一个北斗七星的模型,让学生客观真实地去认识和了解星座,建立正确的有关星座的概念,同时培养和提高学生的空间想象力和推理能力。科学观念
知道星座是远近不同、没有联系的恒星在天空中的视觉图像。如果从不同角度观察图形也不同。
科学思维能制作星座模型,对模型进行合理推理并做出解释。探究实践
1.认识建立模型的重要性。2.培养对天文方面的兴趣。
态度责任意识到随着科学技术的发展,人类对于宇宙的认识会越来越多。重点:制作星座模型,理解星座是远近不同的恒星在天空中的视觉图像难点:用不同材料构建北斗七星模型,理解观察角度不同,图形也不同。为学生准备:纸板、打孔机、细线、橡皮泥、学生活动手册。教师准备:教学课件、班级记录表。教学设计
1.引入:(教学提示:出示星空图片。)你们观察到了什么?(教学提示:可以让学生上台指一下。)(预设:看到了很多星星,它们亮度不同;我看到了北斗七星。)2.讲解:在晴朗的夜晚,我们可以看到天空中有许多闪烁的星星。这些星星绝大多数是太阳那样的恒星,天空中众多的恒星组成了不同的星座。像刚刚同学指出的北斗七星,就位于大熊星座。3.提问:你们还知道哪些有关星座的知识?是如何知道它们的?(预设:知道十二星座,例如白羊星座、射手星座等,通过网络途径了解;从课本上知道大熊星座。)二次备课
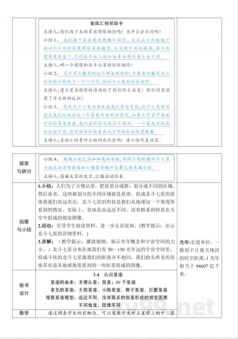
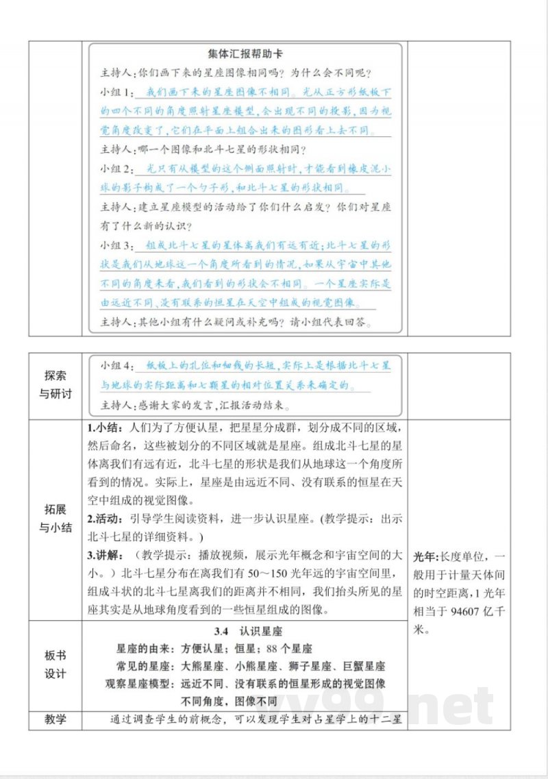
探索与研讨4.揭题:星河璀璨,我们在接下来的两节课中会对星座展开探究。现在,让我们先来认识星座。(板书:认识星座)【设计意图】通过观察星空图片,直观引入本课主角一一天空中闪烁的星星。根据学生的回答,可以简单了解学生的前概念和原认知,顺势引出星座概念,再次提问“还知道哪些星座知识”,进一步激发学生探究星座的欲望。探索一:初步了解星座
1.介绍:(教学提示:播放介绍星座的视频。)为了方便认星,人们把星星分成了群,划分成不同的区域,根据它们的形态想象成人、动物或者其他物体的形状,并且给它们命名。这些天空中被人们划分成的不同区域就称为星座。不同的国家一开始对星座的划分有所不同,1928年,国际天文学联合会统一将全天星空划分为88个星座。
2.讲解:由此可见,星座是人类认识星空的产物,是人们约定俗成的,并非神话造就,也和人们的命运没有联系。不同时刻,不同地区,我们观察到的星座会有所差异。不同的季节,天空中也会出现不同的星座,我们现在看的是全天春夏星图(统一的星座图)。(教学提示:出示统一的星座图。)3.布置任务:指导学生分组活动,初步了解星座。课件出示
活动帮助卡任务:初步了解星座浏览统一的星座图。
活动内容第(1)组找一找常见的星座名称,认一认它们的星座图形,说一说你的观察发现。
思考①北斗七星是大您星座的明显标志,像一个与子。②北板星所在的星座是小熊星座。③室女、子、巨蟹、双子、金牛等星座基本都在一条线上,它们的星座图像与名称相似探索二:建一个星座模型
1.过渡:刚才同学们通过观察辨认星座图,对星座有了初步的了解。虽然天空中的星星遥不可及,但我们可以建立一个星座模型,帮助我们认识星座。(教学提示:播放视频,展示制作、实验方法。)
2.布置任务:指导学生分组活动,建一个星座模型。探索
与研讨课件出示任务:建一个星座模型
活动帮助卡材料正方形纸板、打孔机、细线、橡皮泥(1)按图所示,在边长为50厘米左右的正方形纸板上打7个小孔。
活动内容(2)在1~7号小孔上分别挂上15厘米、12厘米、15厘米、17厘米、27厘米、27厘米、14厘米长的细线,并在细线下端挂上大小相同的橡皮泥小球
小提示:上面此文档内容仅展示完整文档里的部分内容, 若需要下载完整文档请 点击免费下载完整文档 。




