教学准备流程聚焦授课时间:日食第3课日食
(教材P45~46)累计1课型课时新授课本课是六年级下册《宇宙》单元的第3课。本课继续研究太阳系,重点关注太阳系中天体的运行。太阳是太阳系的中心,它支配着太阳系中所有其他天体的运行。月球在绕地球运动的同时,也被地球携带着绕太阳公转。在运行过程中,天体会发生一些有趣的天文现象,比如日食。教科书主要安排了三个活动。第一个活动是模拟三球运动。学生可以利用手电筒模拟太阳发光,地球仪(或大球)模拟地球,用乒乓球(或小球)模拟月球。第二个活动是模拟日食。第三个活动是汇总观察结果。本课通过这三个活动为主线开展循序渐进的探究学习。
日食是学生已知或观察过的一种天文现象,把日食作为主题,对学生来说不仅有趣、有吸引力,还在于日食的发生与地球、太阳、月球三者的相对大小和相对运动有关,有助于学生认识太阳系的组成和运行状态。同时,日食现象说明了宇宙天体是运动着的,这部分内容是学生认识天体运动的典型素材之一。科学观念
知道日食是日、地、月三个天体运动形成的天文现象。科学思维
1.能运用模拟实验的方法模拟日食现象。2.能对模拟实验中的现象进行细致的观察,根据模拟实验中的现象进行逻辑推理和解释。
探究实践1.体验科学实验的严谨、客观和乐趣,意识到设计科学研究方案的重要性。2.能够大胆地想象,表达自已的想法。3.保持关注典型天文现象的兴趣。态度责任
意识到太阳系中天体的运动是有规律的,并可以逐渐被人们认识。重点:模拟日、地、月三球运动及日食现象。难点:根据观察到的实验现象进行有逻辑地猜测、推理和解释。为学生准备:手电筒、地球仪(或大球)、乒乓球(或小球)、三张颜色和大小不同的圆纸片、支架、双面胶、学生活动手册。教师准备:教学课件、班级记录表。教学设计
1.提问:你们知道太阳系中的天体都是怎样运行的吗?(预设:在太阳的引力作用下,太阳系中的天体都在围绕太阳运行,还有些卫星围绕着行星转动。)
二次备课2.过渡:(教学提示:播放日、地、月三个天体运动的视频。)月亮在绕着地球运动的同时,也被地球携带着绕太阳公转。在运行过程中,天体之间有时会发生一些有趣的天文现象,比如日食。大家观察过日食吗?知道日食是怎么发生的吗?(预设:观察过,日食现象就是月球挡住了太阳射向地球的光。)3.揭题:看样子,同学们对日食现象有一定的了解,并且抱有很大的兴趣。今天,我们就一起来研究日食。(板书:日食)【设计意图】通过对天体运动状态的提问,引导学生回顾太阳系中天体运行的知识。通过播放视频和进行提问,将话题聚焦到日食现象,对于是否观察过日食、日食原理的提问可以一定程度地激发学生探究的欲望,同时调查学生的前概念。探索
与研讨探索一:模拟三球运动1.过渡:刚刚通过视频,我们了解了日、地、月的运动,现在我们可以通过实验来模拟一下这一运动。2.提问:(教学提示:出示手电简、大球和小球。)我们如何利用这些物体来模拟太阳、地球和月球的运动呢?(预设:手电筒模拟太阳光,大球模拟地球,围绕着手电简运动,同时手电筒的光也要跟随地球照射:小球模拟月球,在围绕大球运动的同时,还要跟随大球绕手电筒简转动。)3.布置任务:指导学生分组活动,模拟三球运动,并记录实验中观察到的现象。(教学提示:提醒学生注意运动方向。)课件出示
实验帮助卡任务:模拟三球运动第(1)组
利用下图所示材料模拟太阳、地球和月球的运动。实验
内容你在模拟实验中发现了什么?实验
记录太阳、地球、月球三个天体的相对位置时刻在发生变化,在某一个特殊时刻,太阳、地球和月球有可能会处在同一条直线上。
探索二:模拟日食1.过渡:刚刚有同学提出,日食现象就是月球挡住了太阳射向地球的光,那是否真的如此?让我们通过实验来验证一下。2.布置任务:指导学生小组进行模拟日食的实验,并完成实验帮助卡。
课件出示实验帮助卡任务:模拟日食材料
实验步聘三张大小和颜色不同的纸片、支架、双面胶第(1)组
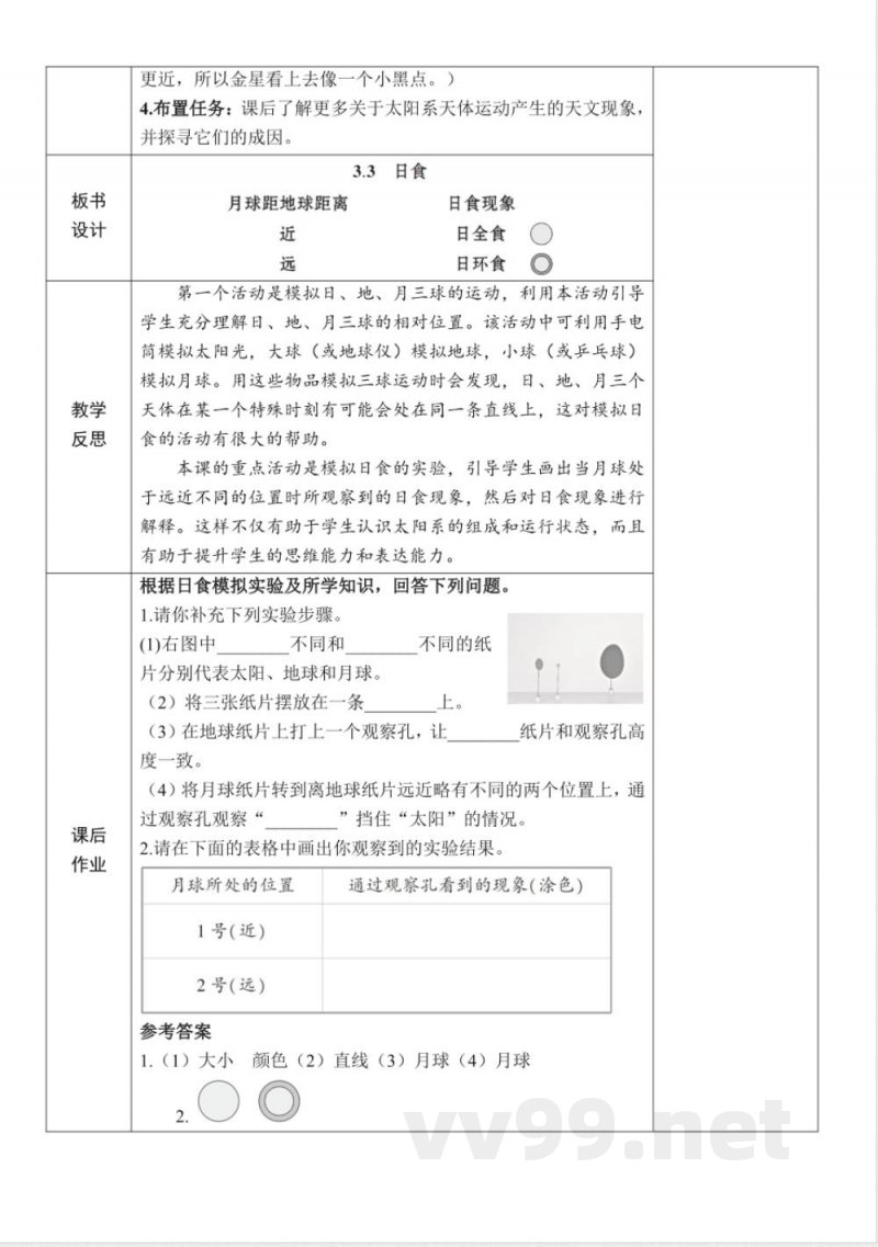
(1)将代表太阳、地球、月球的三张纸片固定在支架上,并将其摆放在一条直线上。
(2)在地球纸片上打一个观察孔,让月球纸片与观察孔高度一致。
小提示:上面此文档内容仅展示完整文档里的部分内容, 若需要下载完整文档请 点击免费下载完整文档 。




