千全册期末复习专用最新改版六年级下册科学全册精品知识点第一单元《小小工程师》
1.1 了解我们的住房:
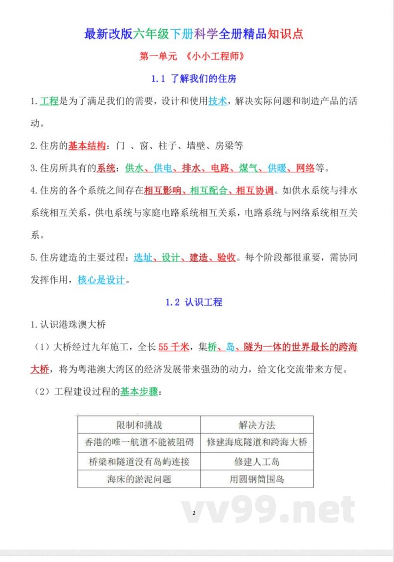
工程是为了满足我们的需要,设计和使用技术,解决实际问题和制造产品的活动。
住房的基本结构包括门、窗、柱子、墙壁、房梁等。
住房所具有的系统有供水、供电、排水、电路、煤气、供暖、网络等,各系统之间相互影响、配合、协调。
住房建造的主要过程包括选址、设计、建造和验收,每个阶段都很重要,核心是设计。
1.2 认识工程:
港珠澳大桥经过九年施工,全长55千米,集桥、岛、隧为一体,是世界最长的跨海大桥。
工程建设过程的基本步骤包括限制和挑战,如香港唯一航道不能被阻碍,桥梁和隧道没有岛屿连接等问题。
解决方法是修建海底隧道和跨海大桥,采用人工岛。
每一项宏大的工程都采用了大量技术,证明了工程离不开技术的支持。
3. 工程设计的关键在于发明,技术的核心是设计。
1.3 建造塔台:
建造塔台需要考虑建造地址、塔台样式、人员分工、材料选取、确保坚固和安全等因素。
建造塔台的标书要求包括成本预算、项目安全性和时间分配等。
1.4 设计塔台模型:
建立模型是工程设计中的重要环节,工程师通过模型来测试设计。
三角形框架较稳定,不易变形,而四边形框架可以通过增加斜杆来增强稳定性。
1.5 制作塔台模型:
塔台模型的搭建顺序为底座搭建、侧面搭建和整体搭建。
塔台的接口处要固定牢固,并考虑节省胶带。
1.6 测试塔台模型。
说明:本文档为学习资料,仅供教学与自学使用,资源免费下载,不含任何诱导下载或捆绑程序。
小提示:上面此文档内容仅展示完整文档里的部分内容, 若需要下载完整文档请 点击免费下载完整文档。




