千全册期末复习专用最新改版六年级下册科学全册精品知识点第一单元《小小工程师》
1.1 了解我们的住房:工程是为了满足我们的需要,设计和使用技术,解决实际问题和制造产品的活动。
住房的基本结构:门、窗、柱子、墙壁、房梁等。
住房所具有的系统:供水、供电、排水、电路、煤气、供暖、网络等。
住房的各个系统之间存在相互影响、相互配合、相互协调。如供水系统与排水系统相互关系,供电系统与家庭电路系统相互关系,电路系统与网络系统相互关系。
住房建造的主要过程:选址、设计、建造、验收。每个阶段都很重要,需协同发挥作用,核心是设计。
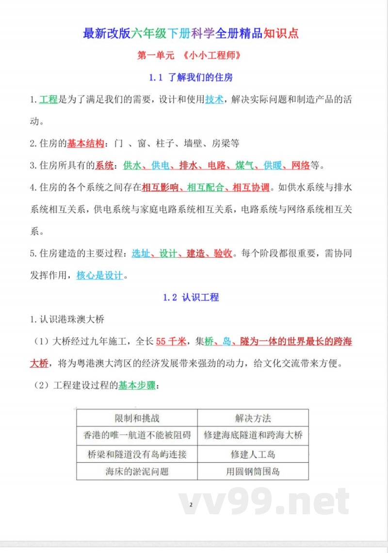
1.2 认识工程:认识港珠澳大桥。
(1) 大桥经过九年施工,全长55千米,集桥、岛、隧为一体的世界最长的跨海大桥,将为粤港澳大湾区的经济发展带来强劲的动力,给文化交流带来方便。
(2) 工程建设过程的基本步骤:限制和挑战,香港的唯一航道不能被阻碍,桥梁和隧道没有岛屿连接海床的淤泥问题。
解决方法:修建海底隧道和跨海大桥,修建人工岛,进行设计制作模型并测试评估改进。
(3)限制条件包括时间、费用、可用材料、环境、抵抗自然界的破坏能力等。
2. 每一项宏大的工程都采用了大量技术,证明了工程离不开技术的支持。
3. 工程实施过程中面临的各项困难和技术难关也推动着技术不断发展前进。
4. 工程的关键是设计,技术的核心是发明,工程是运用科学和技术进行设计、解决实际问题和制造产品的活动。
1.3 建造塔台:工程在实施前需要征集不同的设计方案,最终通过竞标的方式来获得资格。
建造塔台需要考虑的因素:建造地址、塔台样式、人员分工、塔台高度、材料选取、确保坚固、保证安全、节省成本等。
建造地点应满足无视野遮挡、地面的高地等条件。
建造塔台的标书应该包括建塔位置、使用材料、塔的设计(塔高、塔型、实用性、安全性等)、成本预算、人员分工、时间分配等。
标书要求:利用文字、画图、标注等多种形式表达;设计中要关注竞标要点:项且成本(包括:材料、人员、时间)、项目安全性(包括:稳固程度、承重能力、抗风能力、抗震能力);标书内容越详尽、完整,越有利于后期竞标。
建造塔台可以采用框架结构,遵循上小下大、上轻下重的原则,使塔台稳固。
3. 对一项工程的设计需要考虑到各因素以及各因素之间的关系,其中项且安全和项成本的和谐统一是工程设计的关键。
1.4 设计塔台模型:建立模型是工程设计中的重要环节,工程师常通过建立模型来测试他们的设计。
设计塔台模型前,需要了解塔台模型评价要求,按要求设计塔台模型。
建造塔台模型的过程:设计→制作→测试→评估→改进。
三角形框架较稳定,不易变形;四边形框架不稳定易变形。
四边形框架加上斜枉相当于里面有了2个三角形,可以起到加固作用。
设计塔台模型要考虑的因素:增加塔台的稳定性、多用三角形结构,接口处要牢固;塔身上小下大、上轻下重,有利于抗风、抗震、增加塔台的稳定性;防止塔台的倾斜,控制好立柱的高度,尽量等高,结构对称;提高抗风能力,采用框架结构,减少受到的风力;抗震的方法包括耐震、制震和免震等;控制成本,不能太大、太高;高度、安全、承重是必须达到的要求。
1.5 制作塔台模型:塔台模型的搭建顺序:底座搭建、侧面搭建、整体搭建。
制作塔台模型要与模型设计方案一致,塔台的接口处要固定牢固,同时考虑节省胶带。
控制好立柱的高度,尽量等高,可以防止塔台的倾斜。
使用三角形结构可以使塔台稳固。
1.6 测试塔台模型
说明:本文档为学习资料,仅供教学与自学使用,资源免费下载,不含任何诱导下载或捆绑程序。
小提示:上面此文档内容仅展示完整文档里的部分内容, 若需要下载完整文档请 点击免费下载完整文档。




