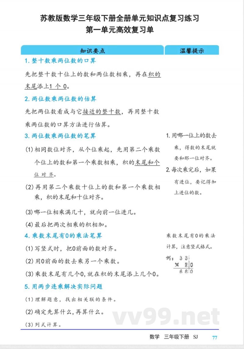
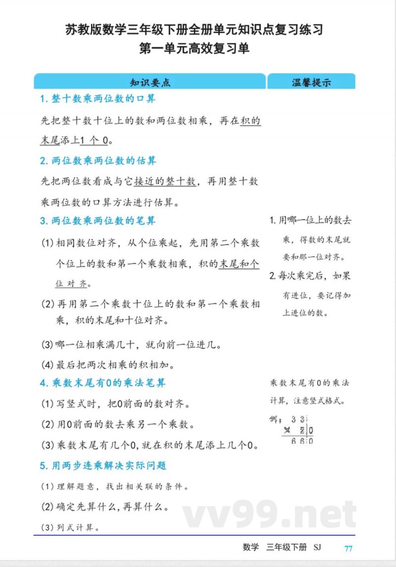
知识要点1.整十数乘两位数的口算先把整十数十位上的数和两位数相乘,再在积的末尾添上1个0
2.两位数乘两位数的估算先把两位数看成与它接近的整十数,再用整十数乘两位数的口算方法进行估算。3.两位数乘两位数的笔算
(1)相同数位对齐,从个位乘起,先用第二个乘数个位上的数和第一个乘数相乘,积的末尾和个位对齐。
(2)再用第二个乘数十位上的数和第一个乘数相乘,积的末尾和十位对齐。
(③)哪一位相乘满几十,就向前一位进几。(4)最后把两次相乘的积相加。
4.乘数末尾有0的乘法笔算(1)写竖式时,把0前面的数对齐。(2)用0前面的数去乘另一个乘数。(3)乘数末尾有几个0,就在积的末尾添上几个0。5.用两步连乘解决实际问题
(1)理解题意,找出相关联的条件。(2)确定先算什么,再算什么。
(3)列式计算。温馨提示1.用哪一位上的数去
乘,得数的末尾就要和那一位对齐。2.每次乘完后,如果
有进位,要记得加上进位的数。乘数末尾有0的乘法
计算,注意竖式格式。×206610数学三年级下册SJ
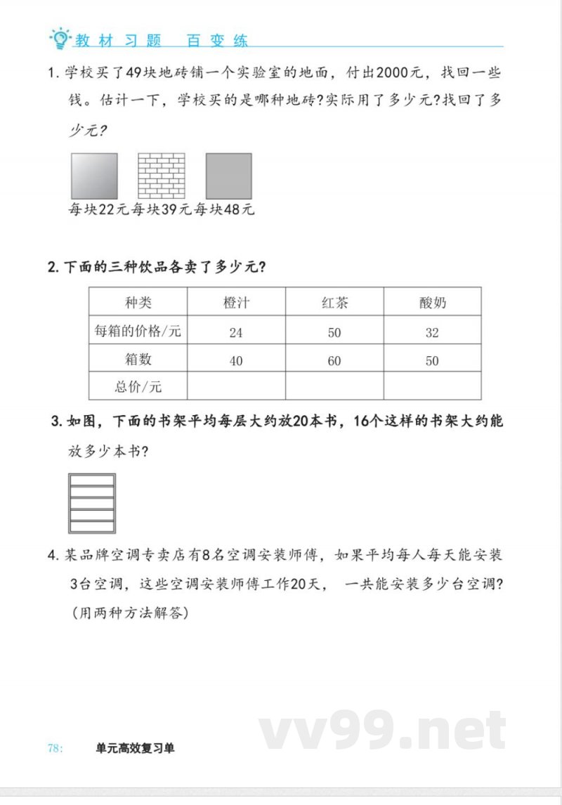
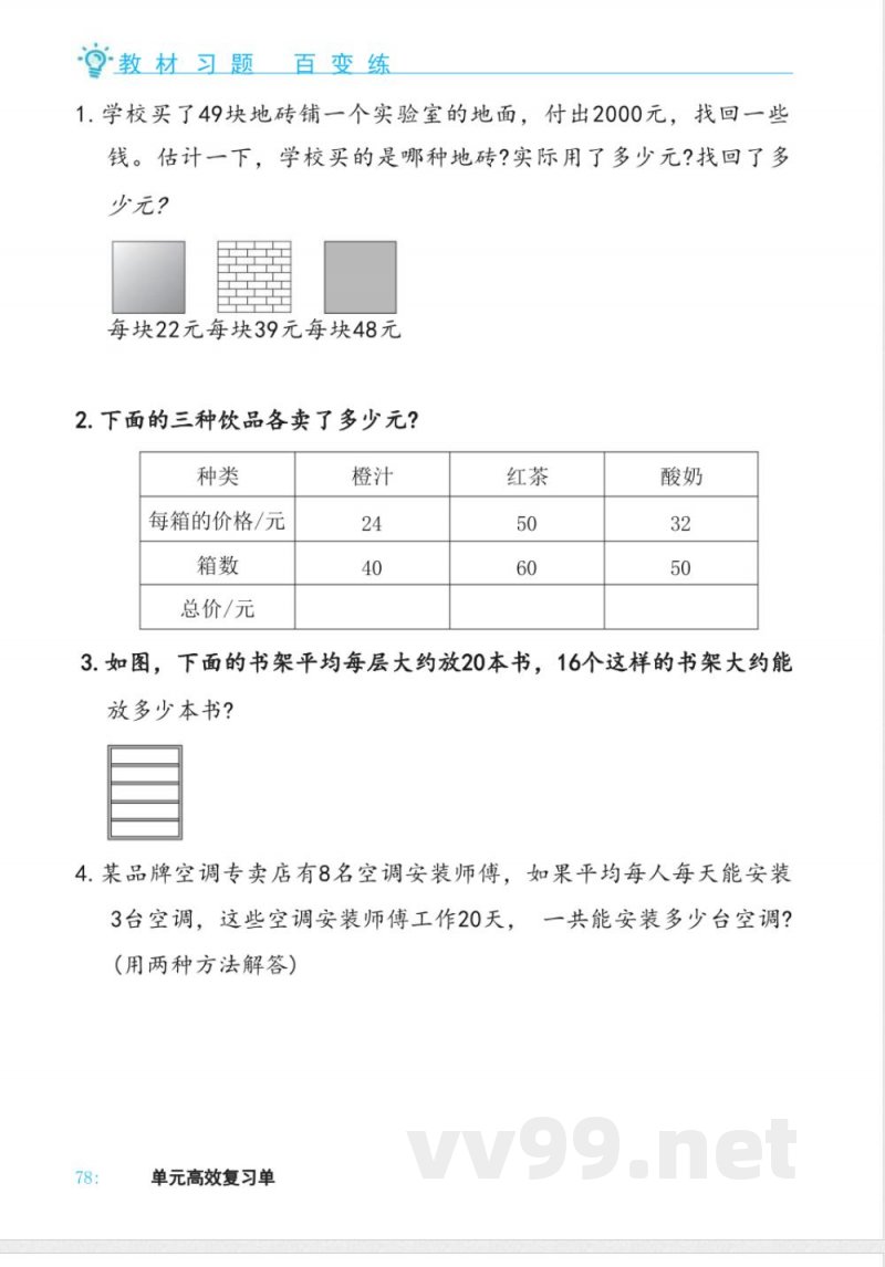
77教材习题百变练1.学校买了49块地砖铺一个实验室的地面,付出2000元,找回一些钱。估计一下,学校买的是哪种地砖?实际用了多少元?找回了多少元?
每块22元每块39元每块48元2.下面的三种饮品各卖了多少元?种类
每箱的价格/元箱数总价/元橙汁2440红茶
5060酸奶32503.如图,下面的书架平均每层大约放20本书,16个这样的书架大约能放多少本书?
4.某品牌空调专卖店有8名空调安装师傅,如果平均每人每天能安装3台空调,这些空调安装师傅工作20天,一共能安装多少台空调?(用两种方法解答)
78:单元高效复习单1.认识千米第二单元高效复习单
知识要点温馨提示1.千米又叫公里。(1)计量路程或测量铁路、公路、河流的长度,通常2.用千米作单位。千米可以用字母\km”表示。1000
千米(2)1千米=1000米2.认识吨(1)称比较重的或大宗物品的质量,通常用吨作单位。吨可以用字母“t”表示。
小提示:上面此文档内容仅展示完整文档里的部分内容, 若需要下载完整文档请 点击免费下载完整文档 。




