2、验算:交换两个乘数的位置。3、两位数乘两位数积可能是三位数,也可能是四位数。数量关系式:每箱牛奶的瓶数箱数=牛奶的瓶数<有趣的乘法计算
单价数量=总价1、一个两位数乘11得数的特点:积个位上数与原来两位数个位上数相同;积百位上数与原来两位数百位上数相同;积十位上数等于原来两位数个位与十位上数的和。例如:23×11=253(5=2+3)(注意:当个位和十位数相加满10时应向前进一位:64×11=704)2、两个乘数十位上数相同,个位上数相加等于10时积的特点:积的末两位等于两个乘数个位上的数相乘;积的前两位等于两个乘数十位上的数相乘再加上一个十位上的数。例如:22×28=616(6=2×2+235×35=1225(12=3×3+3第二单元千米和吨
1、长度单位有:毫米、厘米、分米、米、千米进率:1于米=1000米
易错:武汉长江大桥长2000()数量式:跑道一卷的长度圈数=跑步的距离2、质量单位有:克、千克、吨
进率:1吨=1000千克3、单位换算。大单位换算成小单位(乘它们之间的进率)小单位换算成大单位(除以它们之间的进率)
第三单元解决问题的策略1、从问题想起的策略;首先根据问题确定数量关系式,寻找题中的条件,确定先算什么再算什么。
2、学会用线段图表示题意,帮助理解题目中的条件和问题。第四单元混合运算
了解加、减属于同一级运算,乘、除属于同一级运算。计算:
1、只含加减或乘除的混合运算按照从左到右的顺序进行计算。2、乘法和加减法的混合运算先算乘法后算加减法。3、除法和加减法的混合运算先算除法后算加减法。4、含有小括号的混合运算先算小括号里面的,再算小括号外面的。格式:
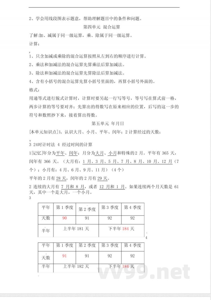
用递等式进行脱式计算时,计算时要另起一行写等号,等号写在算式前一格两步计算的等号要对齐;先算出的得数写在原来相应的位置,后写的这一步的符号和数照抄下来,接着算出得数。第五单元年月日
[本单元知识点]1、认识大月、小月、平年、年;2计算经过的天数;324时计时法4经过时间的计算
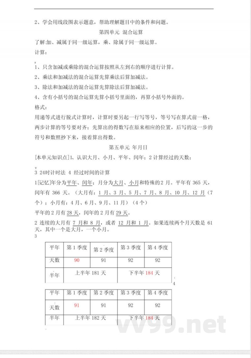
1[记忆年分为平年、闰年;月分为大月、小月和特殊的2月。平年有365天,润年有366天。(大月有:1月、3月、5月、7月、8月、10月、12月(7个):小月有:4月、6月、9月、11月)(4个)平年的2月有28天,闰年的2月有29天。2连续的大月有7月和8月,或者12月和1月。如果连续两个月天数是61天,其中一个是大月,一个小月。3
平年天数半年平年天数半年第1季度90第2季度
91上半年181天第1季度91第2季度91上半年182天
第3季度92第4季度92下半年184天第3季度92
第4季度92下半年184天5、各类节日:元旦节1月1日、植树节3月12日、国际劳动节5月1日、国际儿童节6月1日、建军节8月1日、建党节7月1日、国庆节10月1日、教师节9月10日等。
6、通常每4年里有3个平年、1个闰年。公历年份是4的倍数的一般是闰年。公历年份是整百数的必须是400的倍数才是闰年(公元800年、1200年、1600年、2000年、2400年等)。了解判断平年闰年的简便方法。7、记忆:中华人民共和国成立于1949年10月1日,到2008年是59周年。(2008-1949=59)
8、计算天数[分月计算]如6月12到8月17日是多少天月份
思考6月12日----330-12+1=19天7月31天31天合计:19+31+17=57天
小提示:上面此文档内容仅展示完整文档里的部分内容, 若需要下载完整文档请 点击免费下载完整文档 。




