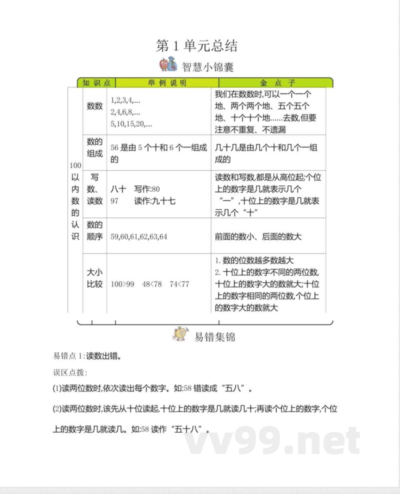
认识写数、读数数的顺序大小比较2,4,6,8.
第1单元总结智慧小锦囊举例说明金点子
我们在数数时,可以一个一个地、两个两个地、五个五个
5,10,15,20....56是由5个十和6个一组成的八十
97写作:80读作九十七59,60,61,62,63,64100>99
易错点1:读数出错。误区点拨:48<7874<77
地、十个十个地.去数,但要注意不重复、不遗漏
几十几是由几个十和几个一组成的读数和写数,都是从高位起;个位上的数字是几就表示几个
\一”,十位上的数字是几就表示几个“十”
前面的数小、后面的数大1.数的位数越多数越大
2.十位上的数字不同的两位数十位上的数字大的数就大;十位
上的数字相同的两位数,个位上的数字大的数就大
易错集锦(1)读两位数时,依次读出每个数字。如:58错读成“五八”(2)读两位数时,该先从十位读起,十位上的数字是几就读几十:再读个位上的数字,个位上的数字是几就读几。如:58读作“五十八”易错点2:写出计数器上表示的数出错误区点拨:
在在(1)个位上没有珠子时,写数时忘记写0。例如,写右边计数器上表示的数时,错写成\3\。
(2)写计数器上表示的数时,十位上有几个珠子就在十位上写几,个位上有几个珠子就在个位上写几,如果个位上一个珠子也没有,就在个位上写0。个位上的0不能丢。应写作“30″。
易错点3:比较数大小时出错。误区点拨:
(1)比较位数不同的数,错误地认为应该直接从高位比起。例如,比较100和99,因为1<9,所以100<99。
(2)在比较数的大小时,先比较位数,位数多的数大;位数相同的再从高位比起。例如,比较100和99,因为100是三位数,99是两位数,所以100>99;比较56和32,两个数位数相同,再比较十位上的数字,因为5>3,所以56>32。第2单元总结
知识点上和下位置前和后左和右在智慧小锦囊
说明:本文档为学习资料,仅供教学与自学使用,资源免费下载,不含任何诱导下载或捆绑程序。
小提示:上面此文档内容仅展示完整文档里的部分内容, 若需要下载完整文档请 点击免费下载完整文档。




