1. 明确茶叶由多种物质组成,知道茶多酚等可溶于水,纤维素难溶于水,能说出溶解的关键特征,了解茶文化内涵。
2. 通过观察泡茶、晒茶水实验,建立“现象→猜想→验证”的思维,区分溶解与不溶解的特征,突破“非溶即不溶”的误区。
3. 能规范完成泡茶、过滤、晒茶水实验,准确记录颜色、味道等变化,通过资料卡解读成分差异,描述茶叶部分溶解现象。
4. 感受茶文化魅力,养成规范实验、如实记录的习惯,激发探究兴趣,树立传统文化认同。
【教学重难点】
重点:通过实验观察茶叶冲泡后的颜色、味道变化,理解“茶叶部分溶解”,了解可溶和难溶物质名称。
难点:区分“溶解的物质”与“未溶解的茶叶本身”,理解部分溶解的本质,规范操作过滤实验。
【教学过程】
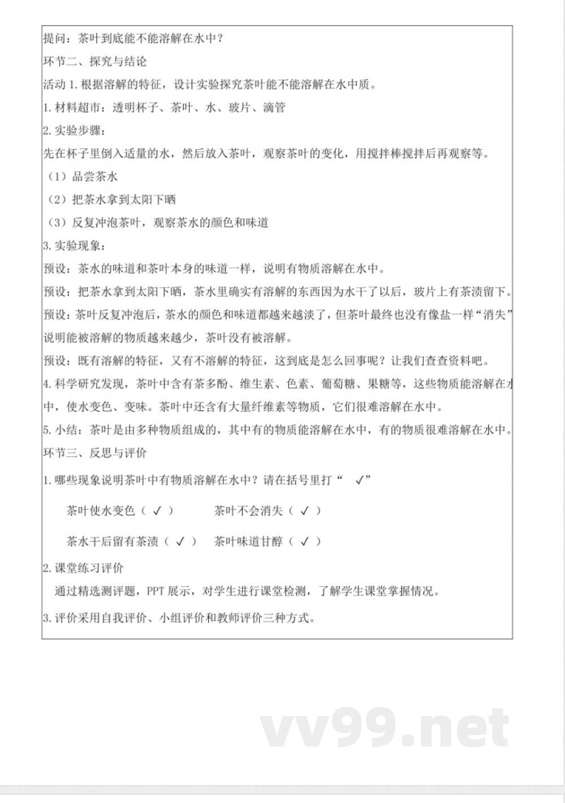
一、问题与猜想
1. 播放视频《中国茶史-茶的来历》,交流中国茶文化和历史。
2. 出示不同茶叶图片及泡出的茶水颜色,引导学生思考茶叶能否溶解在水中。
二、探究与结论
活动1. 实验探究茶叶能否溶解。
材料:透明杯子、茶叶、水、玻片、滴管。
步骤:倒水放入茶叶,观察变化,搅拌后继续观察;品尝茶水;晒茶水;反复冲泡观察颜色和味道变化。
实验现象:茶水味道与茶叶相似,茶水晒干留下茶渍,反复冲泡颜色和味道逐渐淡化,但茶叶未消失。说明茶叶有可溶和难溶物质。
科学解释:茶叶中茶多酚、维生素、色素、糖类可溶于水,使水变色、变味;纤维素等难溶物质留存。小结:茶叶由多种物质组成,其中部分可溶,部分难溶。
三、反思与评价
1. 现象验证茶叶溶解:茶水变色(√)、茶叶未消失(√)、茶水干后有茶渍(√)、茶叶味道甘醇(√)。
2. 课堂练习:通过PPT展示测评题检测掌握情况。
3. 评价方式:自我评价、小组评价、教师评价。
四、应用与迁移
1. 材料:透明杯子、水、蜂蜜、柠檬、西瓜、芒果、菠萝、百香果、杭菊、茉莉花、茶叶。
2. 制作水果花茶:水果切丁放入壶中,加入杭菊、茉莉花,煮开放凉,加入蜂蜜和茶水。
3. 小贴士:注意安全,防止烫伤。
五、阅读与新知
1. 茶艺包括泡茶、饮茶、茶具、环境等,蕴含中国传统文化和思想。
2. 播放视频《茶艺冲泡流程》。
3. 作业:回家制作水果花茶,让家人品尝并改进。
板书设计:茶叶→溶解部分→茶汤(颜色/味道)不溶解部分→茶叶残渣
【教学反思】
成功之处:茶文化导入激发兴趣,实验步骤“初泡-晒茶-过滤”层层递进,有效突破部分溶解难点,学生能准确区分溶解现象,作业完成质量高,文化渗透自然。
不足:约1/4学生过滤操作不熟练,对“茶多酚”等术语理解模糊,实验记录词汇单一。
改进措施:提前用动画演示过滤步骤,制作“成分卡通卡”,准备“味道词汇卡”,课后开展“过滤小比赛”强化操作。
说明:本文档为学习资料,仅供教学与自学使用,资源免费下载,不含任何诱导下载或捆绑程序。
小提示:上面此文档内容仅展示完整文档里的部分内容, 若需要下载完整文档请 点击免费下载完整文档。


