1、认识数级、数位、计数单位,并了解它们之间的对应关系。
2、十进制计数法:相邻两个计数单位之间的进率是十。
3、数数:能一万一万地数,十万十万地数。
4. 亿以内数的读数方法:从高位读起,按个级、万级、亿级顺序读。
5. 亿以内数的写数方法:从高位写起,按照数位顺序写,末尾没有的位写0。
6. 比较数大小的方法:多位数比较大小时,位数多的数大,位数相同则从左起比大小。
7. 改写以“万”或“亿”为单位的数:去掉末尾的0,添上“万”或“亿”。
8. 四舍五入法保留近似数的方法:根据要求保留位数,尾数满5则进1,不满5则舍去。
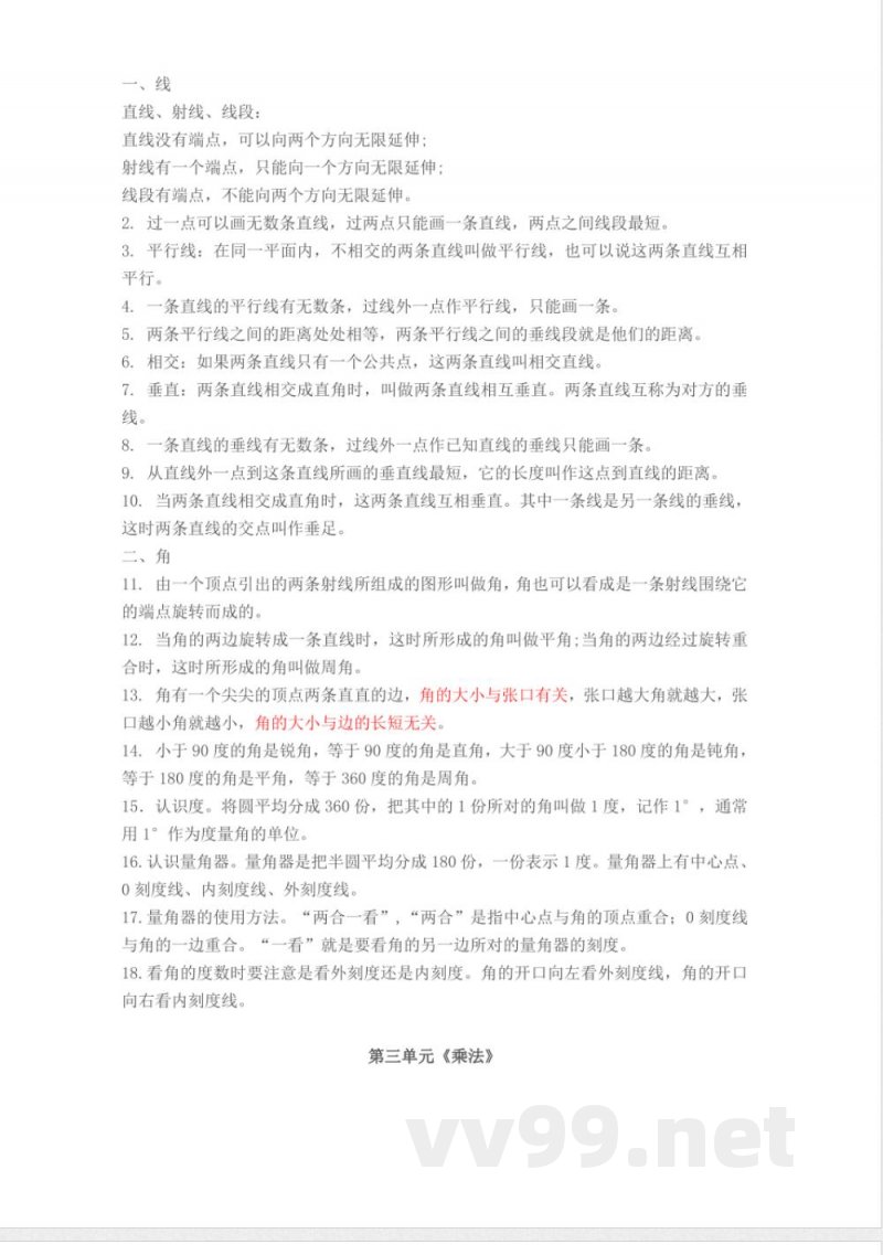
第二单元《线与角》
1、直线、射线、线段:直线没有端点,射线有一个端点,线段有两个端点。
2、平行线:在同一平面内不相交的两条直线称为平行线。
3、相交直线:两条直线有一个公共点。
4、垂直:两条直线相交成直角时,称为垂直。
5、角:由一个顶点引出的两条射线组成。
6、角的种类:锐角、小于90度;直角、等于90度;钝角、大于90度、小于180度;平角、等于180度;周角、等于360度。
7、量角器的使用方法:中心点与角的顶点重合,量角器上内外刻度线分别用于不同方向的角度测量。
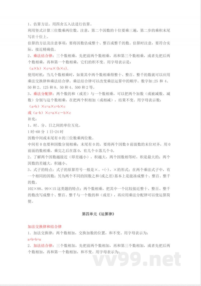
第三单元《乘法》
1、估算方法:用四舍五入法进行估算。
2、乘法结合律:三个数相乘,先将前两个数相乘再与第三个数相乘,或先将后两个数相乘再与第一个数相乘。
3、乘法分配律:两个数的和或差与一个数相乘时,可以分别与该数相乘,再把积相加或相减。
4、时、分、日之间的单位互化:1时=60分,1日=24时。
说明:本文档为学习资料,仅供教学与自学使用,资源免费下载,不含任何诱导下载或捆绑程序。
小提示:上面此文档内容仅展示完整文档里的部分内容, 若需要下载完整文档请 点击免费下载完整文档。




