1、大于零的数叫做正数。在正数前面加上负号“-”的数叫做负数。
2、0既不是正数也不是负数。
3、如果一个问题中出现相反意义的量,我们可以用正数和负数分别表示它们。
4、相反意义的量包含三个要素:(一)表示的是同一对象;(二)意义相反;(三)都具有数量。
5、0是正负数的基准。
1.2.1 有理数
(一)定义:
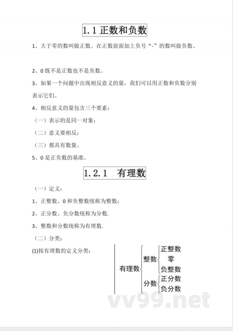
1、正整数、0和负整数统称为整数;
2、正分数、负分数统称为分数;
3、整数和分数统称为有理数。
(二)分类:
1、按有理数的定义分类:有理数包括正整数、整数、分数、零、负整数、正分数、负分数。
2、按符号分类:有理数包括正数、负数、零;非负数包括正数和零,非正数包括负数和零;非负整数又称为自然数,包括正整数。
1.2.2 数轴
(一)规定了原点、正方向和单位长度的直线叫做数轴。
(二)数轴的三要素:原点、正方向和单位长度。
(三)画数轴的步骤:
1. 画直线;
2. 在直线上取一点作为原点;
3. 确定正方向,并用箭头表示;
4. 根据需要选取适当的单位长度。
(四)任何一个有理数都可以用数轴上的一个点来表示。
(五)设a是一个正数,则数轴上表示数a的点在原点的右边,与原点的距离是a个单位长度;表示数-a的点在原点的左边,与原点的距离是a个单位长度。
1.2.3 相反数
1、只有符号不同的两个数叫做互为相反数。
2、一般地,a与-a互为相反数;特别地,0的相反数是0。
3、求一个数的相反数,只要在这个数的前面加上“-”号即可。
2.3 绝对值
1、绝对值的概念(几何意义):数轴上表示数a的点与原点的距离叫做数a的绝对值。
2、有理数a的绝对值记作|a|;正数的绝对值是它本身,负数的绝对值是它的相反数,0的绝对值是0。
说明:本文档为学习资料,仅供教学与自学使用,资源免费下载,不含任何诱导下载或捆绑程序。
小提示:上面此文档内容仅展示完整文档里的部分内容, 若需要下载完整文档请 点击免费下载完整文档。




