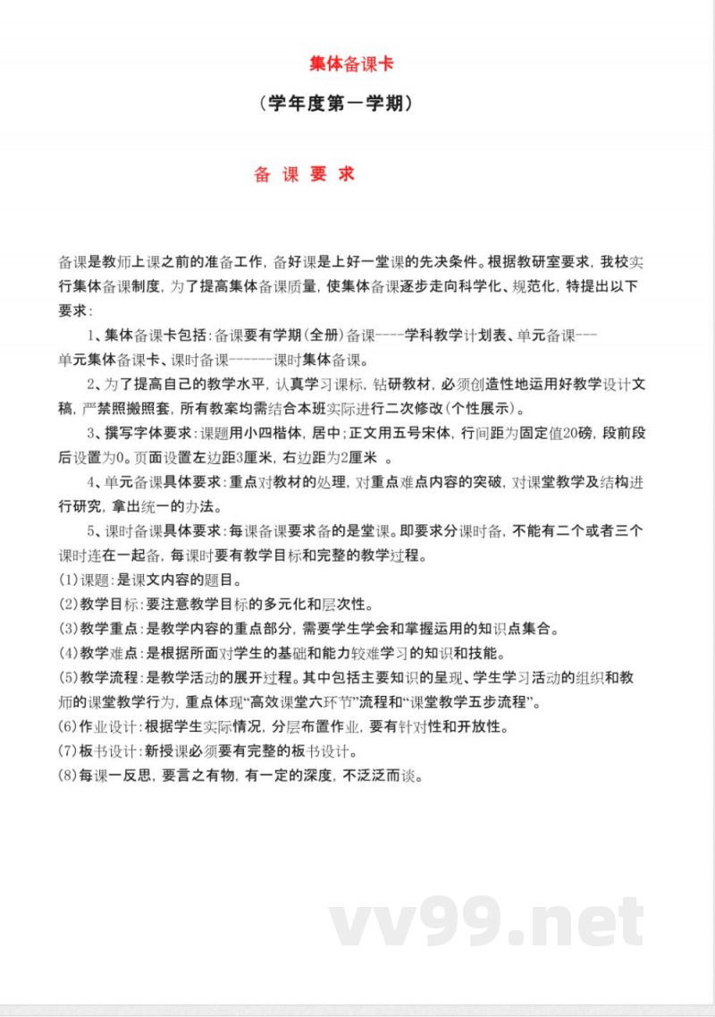
备课是教师上课之前的准备工作,备好课是上好一堂课的先决条件。根据教研室要求,我校实行集体备课制度,为了提高集体备课质量,使集体备课逐步走向科学化、规范化,特提出以下要求:
1、集体备课卡包括:备课要有学期(全册)备课----学科教学计划表、单元备课---单元集体备课卡、课时备课------课时集体备课。
2、为了提高自己的教学水平,认真学习课标,钻研教材,必须创造性地运用好教学设计文稿,严禁照搬照套,所有教案均需结合本班实际进行二次修改(个性展示)。
3、撰写字体要求:课题用小四楷体,居中;正文用五号宋体,行间距为固定值20磅,段前段后设置为0。页面设置左边距3厘米,右边距为2厘米。
4、单元备课具体要求:重点对教材的处理,对重点难点内容的突破,对课堂教学及结构进行研究,拿出统一的办法。
5、课时备课具体要求:每课备课要求备的是堂课。即要求分课时备,不能有二个或者三个课时连在一起备,每课时要有教学目标和完整的教学过程。
(1)课题:是课文内容的题目。
(2)教学目标:要注意教学目标的多元化和层次性。
(3)教学重点:是教学内容的重点部分,需要学生学会和掌握运用的知识点集合。
(4)教学难点:是根据所面对学生的基础和能力较难学习的知识和技能。
(5)教学流程:是教学活动的展开对程。其中包括主要知识的呈现、学生学习活动的组织和教师的课堂教学行为,重点体现“高效课堂六环节”流程和“课堂教学五步流程”。
(6)作业设计:根据学生实际情况,分层布置作业,要有针对性和开放性。
(7)板书设计:新授课必须要有完整的板书设计。
(8)每课一反思,要言之有物,有一定的深度,不泛泛而谈。课程标准
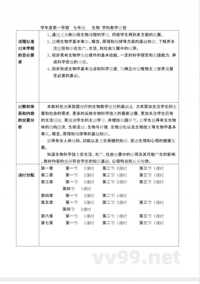
对本学期的目标要求对教材体系和内容的简要分析课时分配学年度第一学期七年级生物学科教学计划
1、通过义务教阶段生物课程的学习,将使学生得到多方面的发展。
2、获得生物学基本事实、概念、原理和规律等方面的基础知识,了解并关注这些知识在生产、生活、和社会发展中的应用。
3、初步具有生物学实验操作的基本技能、一定的科学探究和实践能力,养成科学思维的习惯。
4、初步形成生物学基本观点和科学态度,为确立辩证唯物主义世界观奠定必要的基础。
本教材在继承我国现行的生物教学优势的基础上,力求更加关注学生的发展和社会的需求,更多的反映生物科学技术的最新进展,更加关注学生已有的生活经验,更强调学生的主动学习,并增加实践环节。
让学生获得有关生物体的结构层次,生命活动,生物与环境,生物进化以及生物技术等生物学基本事实、概念、原理和规律等的基础知识。获得有关人体结构、功能以及卫生保健的知识,促进生理和心理的健康发展。
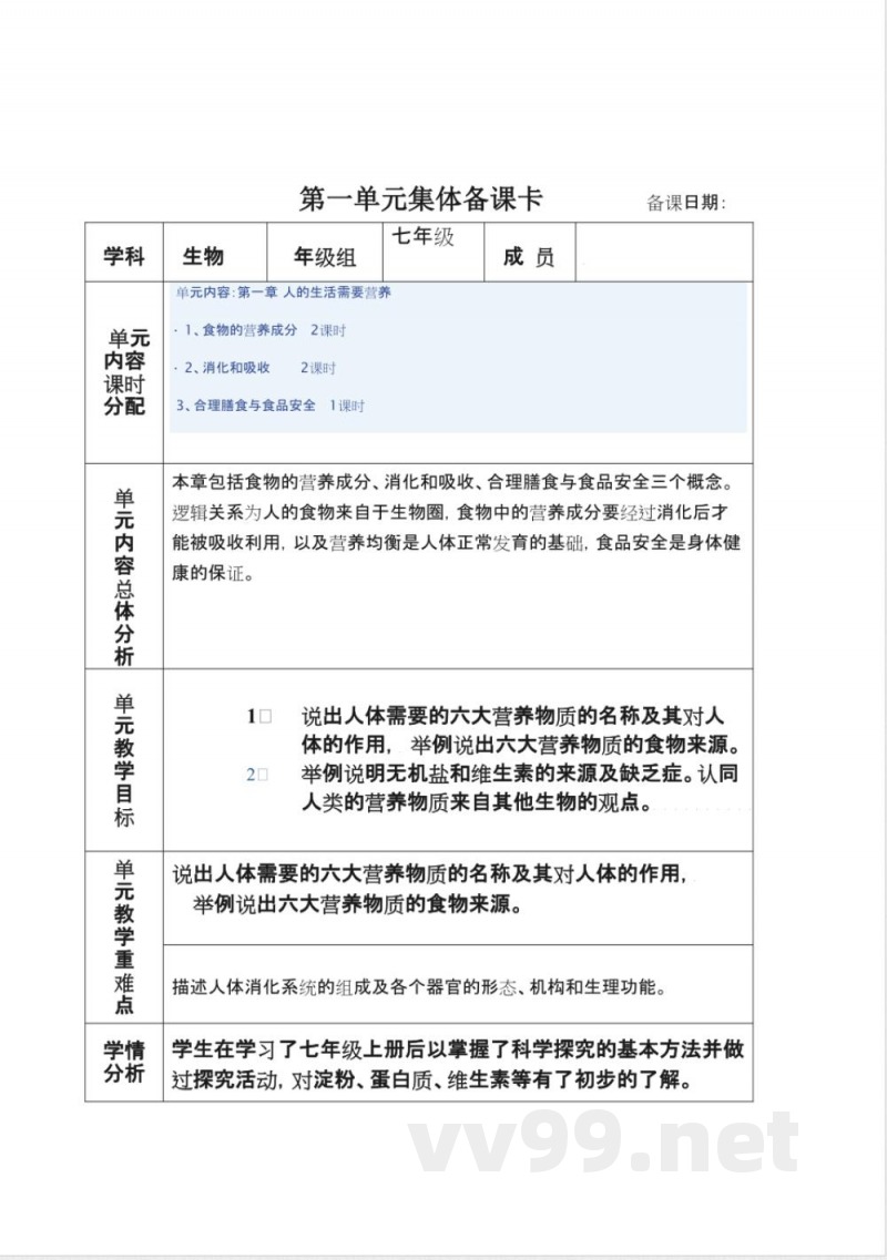
知道生物科学技术在生活、生产、社会发展中的应用及其可能产生的影响教材内容的选择符合学生的知识基础,心理特点和认识规律。第一章第二章第三章第四章第五章第六章第七章第一节第一节第一节第四节第一节第一节第四节第一节第一节2课时2课时2课时1课时2课时2课时2课时1课时1课时第二节2课时第二节1课时第二节2课时第二节1课时第二节2课时第二节1课时第三节1课时第三节1课时第三节2课时第三节1课时第三节1课时第三节1课时学科单元内容课时分配单元内容总体分析单元教学目标单元教学重难点学情分析生物第一单元集体备课卡年级组七年级单元内容:第一章人的生活需要营养,1、食物的营养成分2课时
说明:本文档为学习资料,仅供教学与自学使用,资源免费下载,不含任何诱导下载或捆绑程序。
小提示:上面此文档内容仅展示完整文档里的部分内容, 若需要下载完整文档请 点击免费下载完整文档。




