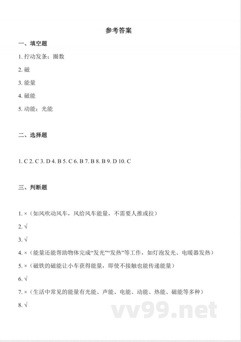
一、填空题3.7《身边的能》习题(含答案)
1. 让发条青蛙动起来的常见方法是拧动发条,青蛙跳得远近与转动发条旋钮的圈数有关。
2. 用磁铁接近磁力小车,小车会动起来,这利用了磁能。
3. 能让物体从“不动”变为“动”,或完成工作的“力量”叫做能量。
4. 生活中常见的能量形式有光能、声能、电能、动能、热能和磁能。
5. 小车由于运动而具有的能叫做动能,路灯发光利用的是光能。
二、选择题
1. 下列哪种方法不能让小风车动起来?(C)A. 用嘴吹 B. 用扇子扇 C. 用手压着风车叶片 D. 用吹风机吹
2. 探究发条青蛙跳得远近与发条圈数的关系时,不需要控制的变量是(C)A. 同一辆发条青蛙 B. 同一测量桌面 C. 不同品牌的尺子 D. 不同的发条转动圈数
3. 下列现象中,利用了电能的是(B)A. 太阳照射使衣服晒干 B. 微波炉加热食物 C. 喇叭播放音乐 D. 手电筒发光
4. 下列哪种能量与“磁铁吸铁钉”的现象有关?(B)A. 热能 B. 磁能 C. 声能 D. 动能
5. 关于能量,下列说法正确的是(C)A. 只有运动的物体才有能量 B. 能量不能让物体发生变化 C. 能量越大,物体运动效果可能越明显 D. 生活中只有3种能量形式
6. 下列哪种现象利用了热能?(B)A. 声纳探测海底 B. 暖气片供暖 C. 太阳能发电 D. 自行车行驶
7. 让磁力小车运动得更快,可行的方法是(B)A. 减少磁铁数量 B. 用更多磁铁接近小车 C. 给小车加重物 D. 让小车在粗糙地面运动
8. 下列物品工作时,主要利用光能的是(B)A. 电饭煲 B. 手电筒 C. 洗衣机 D. 电话
9. 下列关于发条青蛙实验的结论,正确的是(D)A. 发条转动圈数越多,青蛙跳得越近 B. 发条转动圈数与青蛙跳动距离无关 C. 发条转动圈数越少,青蛙跳得越远 D. 发条转动圈数越多,青蛙跳得越远
10. 下列现象中,利用了声能的是(C)A. 用热水泡脚 B. 用指南针辨别方向 C. 医生用听诊器听心跳 D. 用冰块降温
三、判断题
1. 只有用力推或拉,物体才会获得能量。(×)
2. 发条青蛙拧动的圈数越多,储存的能量越多,跳得越远。(√)
3. 路灯发光、太阳能发电,都是利用了光能。(√)
4. 能量只能让物体运动,不能帮助物体完成其他工作。(×)
5. 用磁铁吸磁力小车时,磁铁没有接触小车,所以小车没有获得能量。(×)
6. 电暖器供暖、微波炉加热食物,都利用了热能。(√)
7. 生活中常见的能量形式只有光能和电能两种。(×)
8. 动能是指运动的物体具有的能量,比如行驶的汽车、跑步的人。(√)
9. 探究发条青蛙实验时,用不同的发条青蛙也能得出准确结论。(×)
10. 能量与我们的生活密切相关,没有能量,很多物品都无法工作。(√)
四、简答题
1. 请写出两种让磁力小车动起来的方法,并说明每种方法利用的能量形式。
①用磁铁接近小车,小车会动,利用了磁能;②用手推动小车,小车会动,利用了动能。
2. 结合生活实例,说说你知道的两种能量(如光能、热能)及其用途
①光能:用途是路灯照明,能在黑暗中提供光亮,方便人们活动;②热能:用途是暖气片供暖,能让室内变温暖,或让食物变热方便食用。
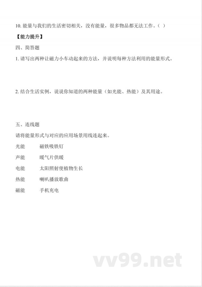
五、连线题
请将能量形式与对应的应用场景用线连起来。
光能 —— 太阳照射使植物生长
声能 —— 喇叭播放歌曲
电能 —— 手机充电
热能 —— 暖气片供暖
说明:本文档为学习资料,仅供教学与自学使用,资源免费下载,不含任何诱导下载或捆绑程序。
小提示:上面此文档内容仅展示完整文档里的部分内容, 若需要下载完整文档请 点击免费下载完整文档。




