下面是一年级语文上册知识点总结,希望能帮助到大家。
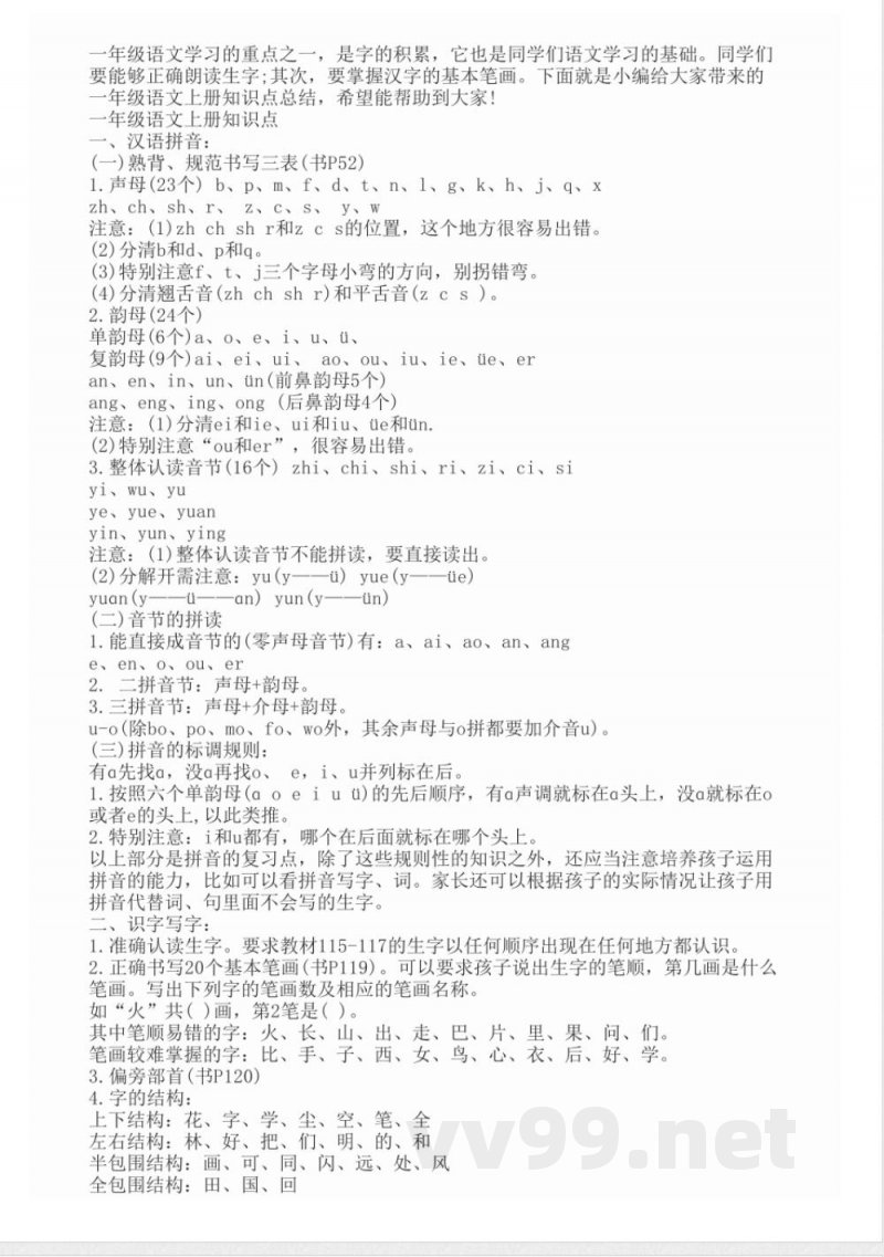
一、汉语拼音
(一)熟背并规范书写三表。声母有23个,如 b、p、m、f、d、t、n、l、g、k、h、j、q、x、zh、ch、sh、r、z、c、s、y、w。注意分清 zh、ch、sh 和 z、c、s 的位置,并分辨 b 和 d、p 和 q。
韵母共有24个,包括单韵母 a、o、e、i、u、ü 及复韵母 ai、ei、ui、ao、ou、iu、ie、er 等。要分清 ei 和 ie、ui 和 iu。
整体认读音节有 zhi、chi、shi、ri、zi、ci、si、yi、wu、yu、ye、yue、yuan、yin、yun、ying,应直接认读。
(二)音节拼读包括零声母音节、二拼音节和三拼音节。
(三)标调规则是“有 a 找 a,没有 a 找 o、e;i、u 并列看后者”。
二、识字写字
1. 准确认读教材中的生字,能以任何顺序出现都认识。
2. 正确书写20个基本笔画,并能说出笔顺。笔顺易错的字有:火、长、山、出、走、巴、片、里、果、问、们。
3. 掌握常见偏旁部首。
4. 熟悉字的结构,如:上下结构(花、字、学)、左右结构(林、好、把)、半包围结构(画、同、风)、全包围结构(田、国、回)。
5. 能按笔顺规范书写100个生字。
6. 学习加一笔成新字,如十→土,口→日,日→目。
7. 掌握形近字组词,如目(头目)、日(日月)、白(白天)、里(水里)。
8. 掌握同音字组词,如问(问好)、同(同学)、人(人才)、鸟(小鸟)。
说明:本文档为学习资料,仅供教学与自学使用,资源免费下载,不含任何诱导下载或捆绑程序。
小提示:上面此文档内容仅展示完整文档里的部分内容, 若需要下载完整文档请 点击免费下载完整文档。


