第一单元 隋唐时期:繁荣与开放的时代
第1课 隋朝的统一与灭亡
一、隋朝的建立和统一(581-618):
建立:581年,杨坚(隋文帝)建立隋朝,以长安为都城;统一:589年,隋文帝灭掉陈朝,统一全国;灭亡:618年,隋炀帝二世而亡。
基本观点:统一的多民族国家是我国历史发展的大趋势。
二、隋朝的创规立制:隋朝在选官制度上开始实行科举制,在经济方面开通了连接南北的大运河。
1. 大运河的开通(隋炀帝):
(1)目的:为了加强南北交通,巩固王朝对全国的统治。
(2)中心、起始点:以洛阳为中心,北达涿郡(今北京),南至余杭(今杭州)。
(3)长度及地位:全长两千多公里,是古代世界最长的运河。
(4)四个组成部分:永济渠、通济渠、邗沟、江南河。
(5)连接五条河流:海河、黄河、淮河、长江、钱塘江。
(6)意义:加强了南北地区政治、经济和文化交流。
(消极作用:但也给人民带来了沉重的负担,加速了隋朝的灭亡。)
2. 科举制:
(1)创立:隋文帝开始用考试的办法选拔人才,隋炀帝设置进士科,标志着科举制的正式创立。
(2)完善:唐太宗增加考试科目,进士科最为重要;武则天创立殿试制度。
(3)积极影响:加强了皇帝在选官上的权力,推动教育发展,成为历朝选拔官吏的主要制度,持续1300多年。
(4)消极影响:束缚了人们思想,忽视实用性学问,也阻碍了科技的发展。
三、隋朝的灭亡(618年):隋炀帝的残暴统治,导致隋朝灭亡。
第2课 从“贞观之治”到“开元盛世”
一、唐朝的建立和统一(618-907):618年,李渊建立唐朝,以长安为都城,李渊就是唐高祖,并实现全国统一。
二、唐太宗(李世民)与“贞观之治”:
(1)治国思想:吸取隋亡的历史教训,以民为本,任用贤才,虚心纳谏。
(2)客观措施:
①任用贤能,广纳魏征、房玄龄、杜如晦等宰相;
②政治方面,进一步完善三省六部制,制定法律,减省刑法;
③经济方面,减轻人民的劳役负担,鼓励发展农业生产。
三、女皇武则天:我国历史上唯一的女皇帝,创立了殿试制度,亲自面试考生。
四、唐玄宗与“开元盛世”:
(1)主要措施:稳定政局,重用贤能;
(2)经济方面,改革税制,发展经济;文化方面,注重文教,编修经籍。
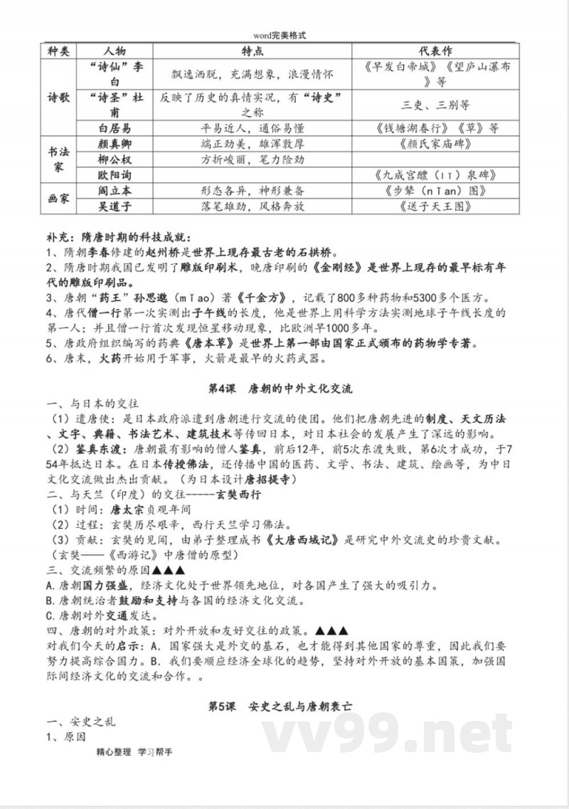
第3课 盛唐气象
一、经济的繁荣:
1. 农业:出现了曲犁和简车等生产工具。
2. 手工业:蜀锦、唐三彩等闻名,陶瓷器生产水平高。
3. 商业:长安是中国政治、经济和文化交往的中心,规划整齐,是一座国际性的大都会。
说明:本文档为学习资料,仅供教学与自学使用,资源免费下载,不含任何诱导下载或捆绑程序。
小提示:上面此文档内容仅展示完整文档里的部分内容, 若需要下载完整文档请 点击免费下载完整文档。




