原题:
题型:综合性学习
“信”,即诚信,是中华民族的传统美德之一,也是社会主义价值核心观之一。无论古今,诚信都应该成为个人必有的精神品质,诚信做人,讲究诚信,要从生活中的一点一滴开始做起。八年级围绕“人无信不立”开展了一系列活动,请你参加完成任务。
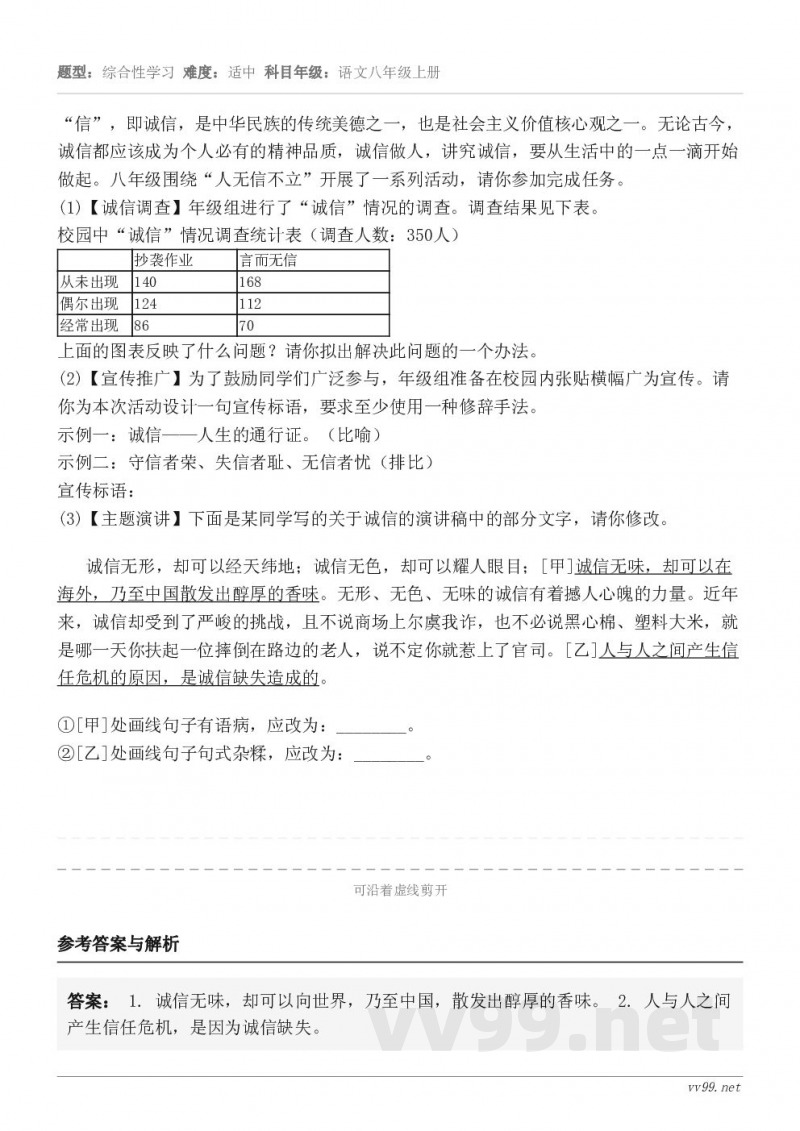
(1)【诚信调查】年级组进行了“诚信”情况的调查。调查结果见下表。
校园中“诚信”情况调查统计表(调查人数:350人)
上面的图表反映了什么问题?请你拟出解决此问题的一个办法。
(2)【宣传推广】为了鼓励同学们广泛参与,年级组准备在校园内张贴横幅广为宣传。请你为本次活动设计一句宣传标语,要求至少使用一种修辞手法。
示例一:诚信——人生的通行证。(比喻)
示例二:守信者荣、失信者耻、无信者忧(排比)
宣传标语:
(3)【主题演讲】下面是某同学写的关于诚信的演讲稿中的部分文字,请你修改。________ 。
②[乙]处画线句子句式杂糅,应改为:________ 。
(1)【诚信调查】年级组进行了“诚信”情况的调查。调查结果见下表。
校园中“诚信”情况调查统计表(调查人数:350人)
| 抄袭作业 | 言而无信 | |
| 从未出现 | 140 | 168 |
| 偶尔出现 | 124 | 112 |
| 经常出现 | 86 | 70 |
(2)【宣传推广】为了鼓励同学们广泛参与,年级组准备在校园内张贴横幅广为宣传。请你为本次活动设计一句宣传标语,要求至少使用一种修辞手法。
示例一:诚信——人生的通行证。(比喻)
示例二:守信者荣、失信者耻、无信者忧(排比)
宣传标语:
(3)【主题演讲】下面是某同学写的关于诚信的演讲稿中的部分文字,请你修改。
诚信无形,却可以经天纬地;诚信无色,却可以耀人眼目;[甲]诚信无味,却可以在海外,乃至中国散发出醇厚的香味。无形、无色、无味的诚信有着撼人心魄的力量。近年来,诚信却受到了严峻的挑战,且不说商场上尔虞我诈,也不必说黑心棉、塑料大米,就是哪一天你扶起一位摔倒在路边的老人,说不定你就惹上了官司。[乙]人与人之间产生信任危机的原因,是诚信缺失造成的。
①[甲]处画线句子有语病,应改为:②[乙]处画线句子句式杂糅,应改为:
题目考点:诚信教育;数据分析;语言表达;句子修改
