原题:
题型:综合性学习
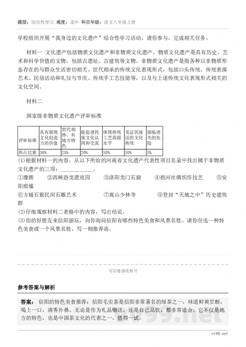
学校组织开展“我身边的文化遗产”综合性学习活动,请你参与,完成相关任务。
(1)根据材料一的内容,从以下所给的河南省文化遗产代表性项目名录中找出属于非物质文化遗产的三项:____________ 。
①豫剧 ②西峡恐龙遗迹园 ③洛阳龙门石窟 ④拐河丝绸织作技艺 ⑤安阳殷墟
⑥方城石猴民间石雕艺术 ⑦嵩山少林寺 ⑧登封“天地之中”历史建筑群
(2)仔细观察材料二表格中的内容,写出结论。
(3)你的好朋友来信阳游玩,向你询问信阳有哪些特色美食和风景名胜。请你任选一种特色美食或一个风景名胜,写一则推荐语。
材料一 文化遗产包括物质文化遗产和非物质文化遗产。物质文化遗产是具有历史、艺术和科学价值的文物,包括古遗址、古建筑等文物。非物质文化遗产是指各种以非物质形态存在的与群众生活密切相关、世代相承的传统文化表现形式,包括口头传统、传统表演艺术、民俗活动和礼仪与节庆、传统手工艺技能等,以及与上述传统文化表现形式相关的文化空间。
材料二
国家级非物质文化遗产评审标准
|
评审标准 |
具有展现文化创造力的价值 | 世代相传,有地方特色 | 能促进民族文化认同和交流 | 体现传统工艺高超水平 | 见证民族活的文化传统 | 面临消失的危险 |
| 所占比重 | 30% | 25% | 20% | 10% | 10% | 5% |
①豫剧 ②西峡恐龙遗迹园 ③洛阳龙门石窟 ④拐河丝绸织作技艺 ⑤安阳殷墟
⑥方城石猴民间石雕艺术 ⑦嵩山少林寺 ⑧登封“天地之中”历史建筑群
(2)仔细观察材料二表格中的内容,写出结论。
(3)你的好朋友来信阳游玩,向你询问信阳有哪些特色美食和风景名胜。请你任选一种特色美食或一个风景名胜,写一则推荐语。
题目考点:地方特色美食或风景名胜的推荐
