原题:
题型:综合性学习
学校开展“有朋自远方来”专题学习系列活动,你班承办本次系列活动的“选友以求益”演讲比赛。
(1)你和小语参加此次活动的前期筹备工作,列了一张工作表,请把空白处填写完整。
宣传动员,通知各班选派参赛选手→_____ →确定主持人,撰写开场白→ ____ → 落实场地,确定场地设备→订购奖状奖品
(2)为了确保11月11日下午礼堂的正常使用,你需要找学校总务处的刘老师沟通,安排好演讲 所需的设备。你该怎么跟刘老师说呢?
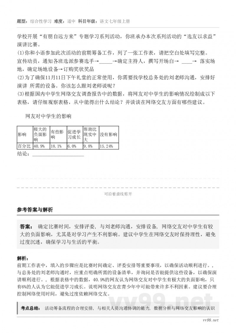
(3)根据国内中学生网络交友调查报告中的数据,将网友对中学生的影响情况绘制成以下表格,请仔细观察表格,从中能得出什么结论?并谈谈在网络交友方面有哪些建议。
结论:____________________
(1)你和小语参加此次活动的前期筹备工作,列了一张工作表,请把空白处填写完整。
宣传动员,通知各班选派参赛选手→
(2)为了确保11月11日下午礼堂的正常使用,你需要找学校总务处的刘老师沟通,安排好演讲 所需的设备。你该怎么跟刘老师说呢?
(3)根据国内中学生网络交友调查报告中的数据,将网友对中学生的影响情况绘制成以下表格,请仔细观察表格,从中能得出什么结论?并谈谈在网络交友方面有哪些建议。
网友对中学生的影响
| 影响 | 极大的负面影响 | 有些影响 | 促进学习成长 | 帮助比现实中大 | 没有影响 |
| 百分比 | 40.9% | 18.1% | 6.0% | 9.8% | 15.24% |
题目考点:活动筹备流程的合理安排, 与相关人员沟通协调的能力, 数据分析与网络交友影响的认识
