要想学习好,死记硬背是远远不够的,多做试题是难免的,这样才能够掌握各种试题类型的解题思路,在考试中应用自如。
下面请参考为您整理的四年级数学下册期中测试及答案(人教版),希望同学们对试题的续习能够使成绩突飞猛进的发展。
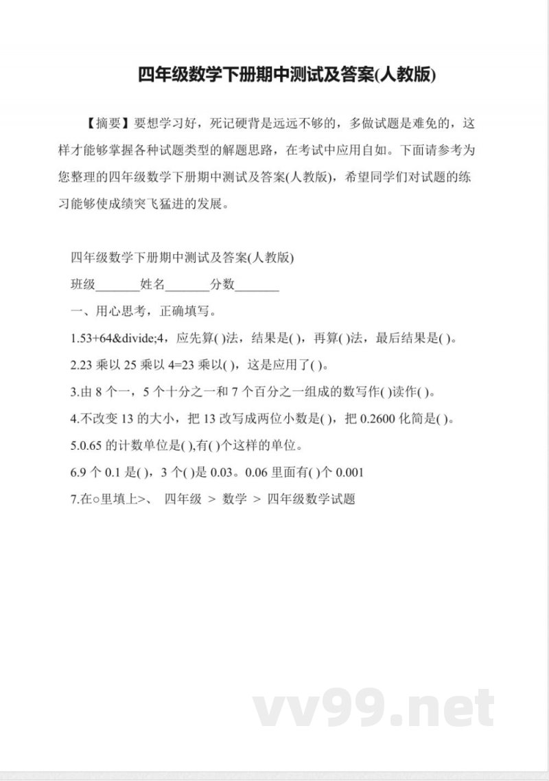
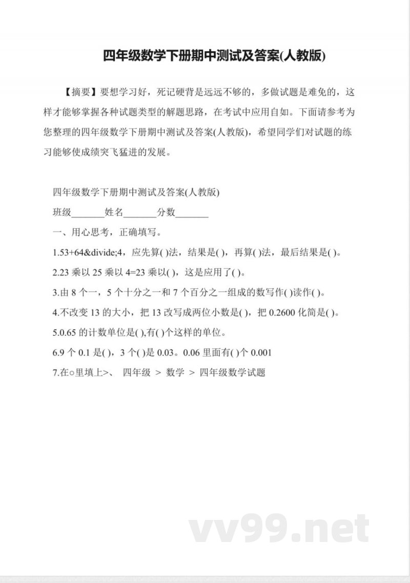
四年级数学下册期中测试及答案(人教版)
班级姓名分数
一、用心思考,正确填写。
1. 53 + 64 ÷ 4,应先算法,结果是()再算法,最后结果是()。
2. 23 乘以 25 乘以 4 = 23 乘以(),这是应用了()。
3. 由 8 个一,5 个十分之一和 7 个百分之一组成的数写作()读作()
4. 不改变 13 的大小,把 13 改写成两位小数是(),把 0.2600 化简是()。
5. 0.65 的计数单位是(),有()个这样的单位。
6. 9 个 0.1 是(),3 个()是 0.03,0.06 里面有()个 0.00。
7. 在 o 里填上 >
说明:本文档为学习资料,仅供教学与自学使用,资源免费下载,不含任何诱导下载或捆绑程序。
小提示:上面此文档内容仅展示完整文档里的部分内容, 若需要下载完整文档请 点击免费下载完整文档。
