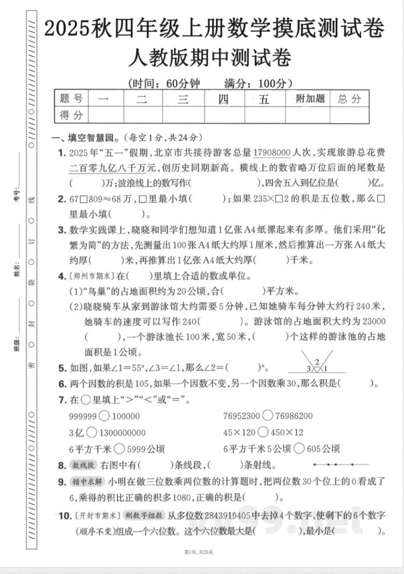
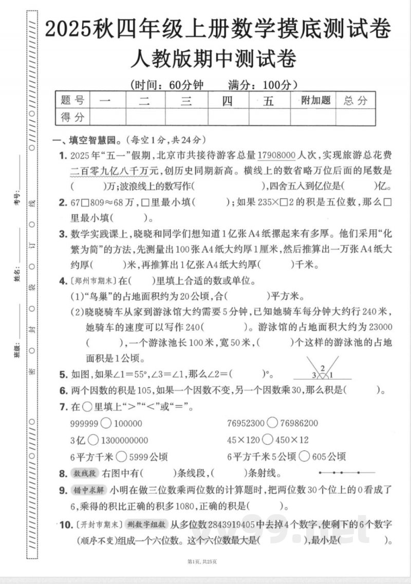
(时间:60分钟题号得分二三一、填空智慧园。(每空1分,共24分)满分:100分)
四·五附加题总分1.2025年“五一”假期,北京市共接待游客总量17908000人次,实现旅游总花费二百零九亿八于万元,创历史同期新高。横线上的数省略万位后面的尾数是)万:波浪线上的数写作(
2.67809~68万,里最小填(里最小填()。
),四舍五入到亿位是()亿。);如果235×口2的积是五位数,那么口3.数学实践课上,晓晓和同学们想知道1亿张A4纸擦起来有多厚。他们采用“化繁为简”的方法,先测量出100张A4纸大约厚1厘米,然后推算出一万张A4纸大约厚(
)米,再推算出1亿张A4纸大约厚(4.【郑州市期末]在(
)里填上合适的数或单位。(1)“鸟巢”的占地面积约为20公顷,合()千米。
)平方米。(2)晓晓骑车从家到游泳馆大约需要5分钟,已知她骑车每分钟大约行240米,她骑车的速度可以写作240
()。游泳馆的占地面积大约为23000),一个游泳池长100米,宽50米,(面积是1公顷。
5.如图,如果/1=553=1,那么/2=())个这样的游泳池的占地
36.两个因数的积是105,如果一个因数不变,另一个因数乘30,那么积是(7.在○里填上“>”“<”或“=”。999999 O100000
3亿○13000000006平方千米○5999公项8.数线段右图中有(
)条线段,(769523007698620045×120Q450×126平方千米5公项①605公项
)条射线。)。9.错中求解小明在做三位数乘两位数的计算题时,把两位数30个位上的0看成了6,乘得的积比正确的积多1080.正确的积是(。
10.【开封市期末】删数字组数从多位数2843919405中去掉4个数字,使剩下的6个数字(顺序不变)组成一个六位数。这个六位数最大是(第1页,共25页
),最小是()。二、选择闯关阵。(将正确答案的序号填在括号里)(16分)1.下面三个数中,读数时只读一个0的数是(A.49000700
B.4970000)。C.409007052.综合应用数学课上,四名同学用不同的方法表示120000,正确的有(口表示1000
国万平百十村小亮A.288小敏B.310万3.下面与240×80的积相等的算式是(A.24×800
B.12×400小明)。20万c.4)个。1×100000+2×10000
小华C.48×8004.据了解,一架战斗机的造价大约为7亿元,那么造价最多是(A.650000000
小提示:上面此文档内容仅展示完整文档里的部分内容, 若需要下载完整文档请 点击免费下载完整文档 。




