步入初中,我们来到了人生的新站点,也迈上了语文学习的新台阶。我们吟咏春夏秋冬,感受生生不息:混着各种花香的湿润空气扑面而来,水藻将终年贮蓄的温暖献给济南,四季的别样雨幕带给人独特的生命感悟。我们领略世间万象,获得生命启迪:聆听美女蛇的故事,在百草园中与“小鲁迅”追忆快乐的童年;凝望夏日荷叶与红莲,在风雨中感悟母爱的庇护;倘yang于山水画卷,在金色的回忆中汲取催人奋进的力量。
我们展开想象之翼,探索广衰世界:跟随安徒生笑看众人对“新衣”随声附和的丑态,体会童心的可贵;在女娲转土造人使天地焕发péng勃生机时,明晰中华民族先祖对人类起源的神话阐释;从蚊子和狮子的一场较量中,思考弱小与强大之间的辩证关系··
学习,不仅聚焦于书本知识,更要领悟无字之处所蕴含的智慧。挺拔的青松,教会我们正直不屈;瀑瀑的溪流,教会我们持之以恒。通过向万事万物学习,使我们的心灵获得成长。
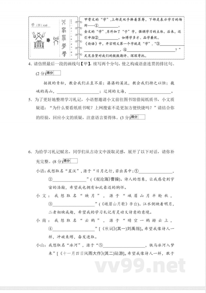
请将序言中拼音对应的汉字准确、工整地写在田字格中。得分①尚yang g勃②peng2。画线句【乙】有语病,请将修改后的句子写下来。得分3。为了让学习札记更有文化韵味,小语打算把“学”的汉字起源补充进序章,请完成以下探究。学(擎)xue4。
请仿照最后(2分)得分学學甲骨文的“学所——①,上部是双手捧着算筹,下部是表示学习的场金文的“学”,另外加了“子”字,强调学习的主体。后来,还引申指②,如博学多才、品学兼优。《论语》中,开宗明义第一个字就是“学”,“②④足见圣贤对我们的般殷期许、深深寄托。段的画线句【甲】,续写两个分句,使之构成语意连贯的排比句。挺拔的青松,教会我们正直不屈;瀑的溪流,教会我们持之以恒;巍峨的高山,辽阔的大海。
为了更好地整理学习札记,小语想邀请小文前往图书馆借阅纸质书,小文质疑道:“为什么要看纸质书呢?上网搜索不是更加方便快捷吗?”请结合你的经验,回应小文的质疑,注意语言要得体。得分6。为给学习札记赋名,同学们从古诗文中汲取灵感,展开了以下对话,请你补充完整。得分小语:我想取名“星汉”,源于“日月之行,若出其中;①②(《观沧海》曹操)。诗人的想象,让我感受到宇宙的浩瀚,希望我也拥有如此豪迈的胸怀。
小文:我想取名“映月”,源于“峨眉山月半轮秋,③(《峨眉山月歌》李白)。江水倒映着明月,二者相映成趣,希望我的学习札记有灵动又诗意的意境。小南:我想取名“云鹤”,源于“晴空一鹤排云上,④《秋词》(其一)刘禹锡]。希望我像诗人-样,冲破束缚,奋发进取。
小山:我想取名“冰河”,源于“,铁马冰河入梦来”《十一月四日风雨大作}(其二)陆游1。希望我像诗人一样,敢于跨越重重阻碍去实现理想。小初:我想取名“宁远”,源于“非淡泊无以明志,?与专注中超越自我。”(《诚子书》诸葛亮)。希望我在内心的平和小深:我想取名“展新”,源于“③③”(《次北固山下》王湾)。它揭示了事物新旧交替、不断向前发展的哲理,激励我以积极的心态迎接新变化。
说明:本文档为学习资料,仅供教学与自学使用,资源免费下载,不含任何诱导下载或捆绑程序。
小提示:上面此文档内容仅展示完整文档里的部分内容, 若需要下载完整文档请 点击免费下载完整文档。




