答题前,请考生先将自己的姓名、准考证号填写清楚,并认真核对条形码上的姓名、准考证号、考室和座位号。
必须在答题卡上答题,在草稿纸、试题卷上答题无效。
答题时,请考生注意各大题题号后面的答题提示。
请勿折叠答题卡,保持字体工整、笔迹清晰、卡面清洁。
答题卡上不得使用涂改液、涂改胶和贴纸。
本试卷共21道小题,考试时量120分钟,满分120分。
七年级语文组围绕“发现语文之美”开展语文核心素养实践活动,以下是部分闯关活动内容。
一、积累与运用(共24分)
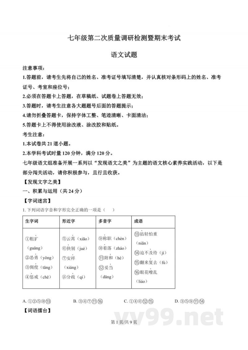
【字词迷宫】下列词语中,字音和字形完全正确的一项是。
【词语播台】考查形近字、多音字及成语的正确使用。
下列各句中,加点成语使用恰当的一项是。
通过具体语境,考查学生对成语含义和用法的理解与辨析能力。
【名句橱窗】中华文化博大精深。孔子的名言提醒我们要注重学思结合,勉励我们以学为乐;诸葛亮在《诫子书》中表达了淡泊处世、静心思考的智慧;刘禹锡在《秋词》中表现了乐观豁达、奋发进取的精神;李益的诗句抒发了戍边将士浓烈的思乡之情;陆游在诗中表达了强烈的报国之志。
【句子诊断】围绕关爱动物、尊重生命的话题,对语段进行分析,考查句子是否完整、用词是否恰当以及语句衔接是否合理。
【文化长廊】考查文学与文化常识,包括古代小说、人物作品、词语含义及日常交际用语的恰当表达。
说明:本文档为学习资料,仅供教学与自学使用,资源免费下载,不含任何诱导下载或捆绑程序。
小提示:上面此文档内容仅展示完整文档里的部分内容, 若需要下载完整文档请 点击免费下载完整文档。





