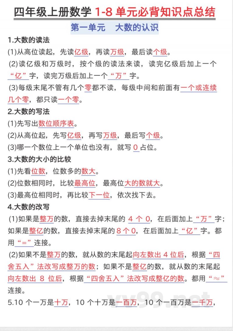
大数的读法:从高位读起,先读亿级,再读万级,最后读个级。读亿级和万级时,按个级的读法来读,读完亿级后加上“亿”字,读完万级后加上“万”字。每级未尾不管有几个零都不读,每级中间和前面有一个或连续几个零,都只读一个零。
大数的写法:先写出数位顺序表。从高位起,先写亿级,再写万级,最后写个级。哪一个数位上一个单位也没有,就写0占位。
大数的大小比较:先看位数,位数多的数大。位数相同时,比较最高位,最高位大的数就大。最高位相同时,再比较下一位,依次类推。
大数的改写:整万的数去掉末尾4个0,在后面加上“万”字,整亿的数去掉末尾8个0,在后面加上“亿”字,用“=”连接。不是整万或整亿的数,从末尾起按“四舍五入”改写,用“~”连接。
进制与自然数:10个一万是十万,10个十万是一百万,依次类推。每相邻两个计数单位之间的进率都是十,这种计数方法叫进制计数法。一个物体也没有用0表示,0也是自然数。所有自然数都是整数,最小的自然数是0,没有最大的自然数,自然数的个数是无限的。
计算工具:算盘是我国古代的发明,上珠一个代表5,下珠一个代表1。计算器是现代常用的计算工具,AC键是清除键。
第二单元
公顷和平方千米:测量土地面积可以用公顷作为单位,计量较大的土地面积常用平方千米(km²)。边长100米的正方形面积是1公顷,边长1千米的正方形面积是1平方千米。
长度单位换算:1米=100厘米,1分米=10厘米,1米=10分米,1厘米=10毫米。
面积单位换算:1平方米=100平方分米=10000平方厘米,1平方千米=1000000平方米=100公顷,1平方分米=100平方厘米,1公顷=10000平方米。
实例应用:400米跑道围起来的部分面积约1公顷,鸟巢占地约20公顷,5个鸟巢占地约1平方千米。一个教室面积约63平方米,200个50平方米的教室面积约1公顷,香港特别行政区面积约1100平方千米。
第三单元
角的度量:射线有一个端点,可向一端无限延长,不可度量长度。线段有两个端点,不可无限延长,可度量长度。直线无端点,可向两端无限延长,不可度量长度。射线和线段都是直线的一部分。
经过任意一点,可以画无数条直线;经过任意两点,只能画一条直线,也可以画无数条射线。
角由一点引出的两条射线组成,由一个顶点和两条边组成,边是射线。
角的单位是“度”,用符号“°”表示。半圆分为180等份,每份的角大小是1°。角的大小与边的长短无关,与两边的叉开大小有关,叉开得越大,角越大。
把线段的一端无限延长,可以得到一条射线。直角=90°。
小提示:上面此文档内容仅展示完整文档里的部分内容, 若需要下载完整文档请 点击免费下载完整文档 。




