单元主题“光影的奥秘与太阳的科学”
版本青岛版·六三制三年级下册第1单元《太阳与影子》
光影的奥秘与太阳的科学4课时本单元以探究“太阳与影子”为核心,通过观察、实验、制作等活动,引导学生认识影子的形成条件、变化规律及其实际应用,理解太阳运动与光影的密切关系。
二、单元大情景
“光影探索小队”的七日任务班级成立“光影探索小队”,接受科学任务——帮助古人设计日暑计时工具。通过连续七天的观察、实验和制作活动,探究影子的秘密,最终完成日暑模型设计,理解太阳与人类生活的联系。
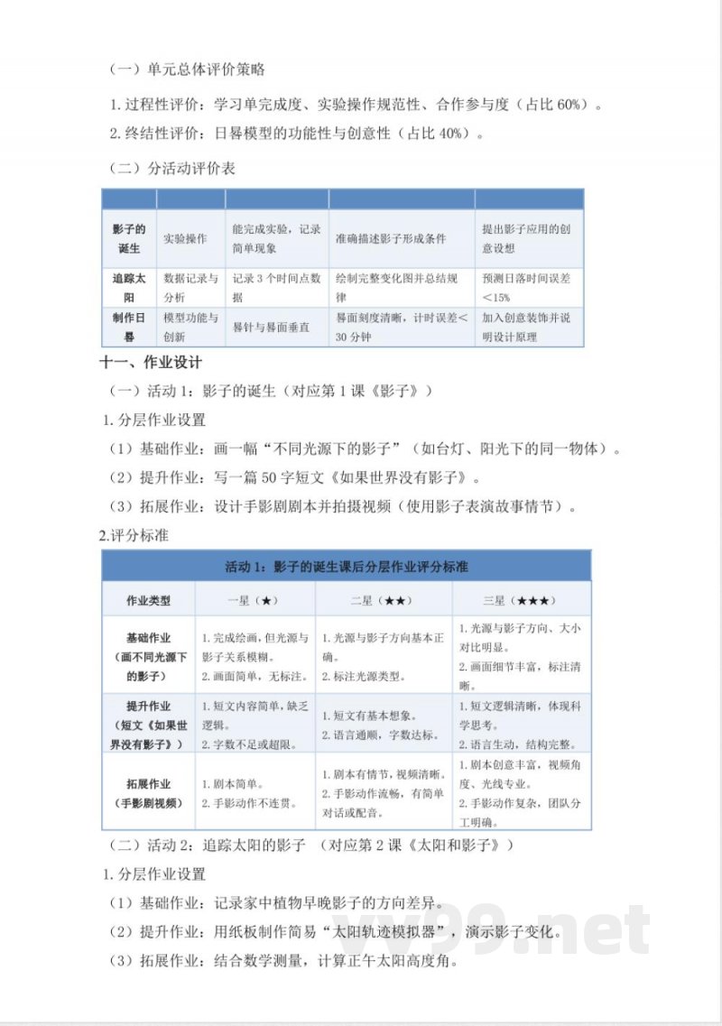
主要任务如下:任务一:破解影子之谜(探索影子的形成条件与变化)
任务二:追踪太阳的印记(分析太阳与影子的动态关系)
任务三:穿越时空的计时器(制作日暑模型,理解古人智慧)
三、课程标准分析
根据《义务教育科学课程标准(2022年版)》本单元衔接义务教育科学第3个核心概念“物质的运动与相互作用”、第9个核心概念下“宇宙中的地球”和第13个核心概念“工程设计与物化”学习内容。
具体学习内容如下:
1.核心概念三:物质的运动与相互作用学习内容3.3声音与光的传播
①描述光被阻挡时形成阻挡物影子的现象。
《日暑》是本单元的第三课,本课内容以问题“古人是怎样利用太阳计时的”为切入点,通过“认识日暑”和“做日暑模型”的学习活动,引导学生学习认识古人计时的方法,进一步巩固“一天中,阳光下物体影子移动是有规律的”这一知识。
说明:本文档为学习资料,仅供教学与自学使用,资源免费下载,不含任何诱导下载或捆绑程序。
小提示:上面此文档内容仅展示完整文档里的部分内容, 若需要下载完整文档请 点击免费下载完整文档。




