单项式与单项式相乘
单项式与多项式相乘
多项式与多项式相乘
平方差公式
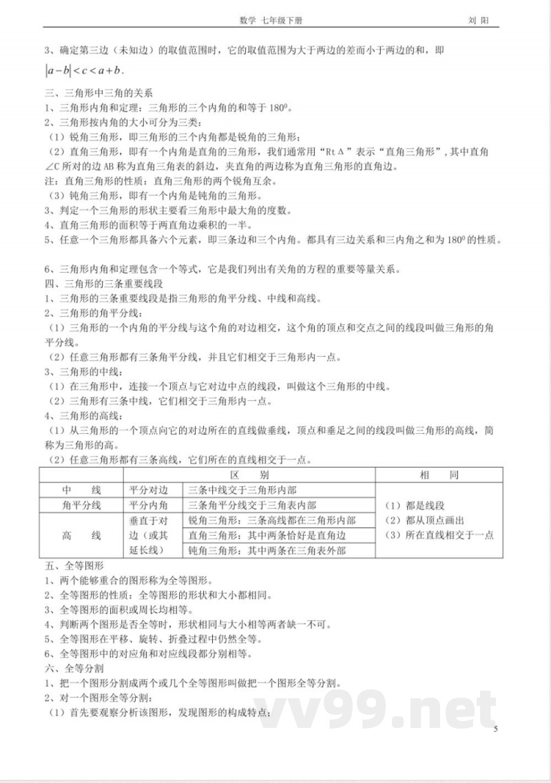
完全平方公式
单项式除以单项式
多项式除以单项式
1、都是数字与字母的乘积的代数式叫做单项式。
2、单项式的数字因数叫做单项式的系数。
3、单项式中所有字母的指数和叫做单项式的次数。
4、单独一个数或一个字母也是单项式。
5、只含有字母因式的单项式的系数是1或一1。
6、单独的一个数字是单项式,它的系数是它本身。
7、单独的一个非零常数的次数是0。
8、单项式中只能含有乘法或乘方运算,而不能含有加、减等其他运算。
9、单项式的系数包括它前面的符号。
10、单项式的系数是带分数时,应化成假分数。
11、单项式的系数是1或一1时,通常省略数字“1”。
12、单项式的次数仅与字母有关,与单项式的系数无关。
二、多项式
1、几个单项式的和叫做多项式。
2、多项式中的每一个单项式叫做多项式的项。
3、多项式中不含字母的项叫做常数项。
4、一个多项式有几项,就叫做几项式。
5、多项式的每一项都包括项前面的符号。
6、多项式没有系数的概念,但有次数的概念。
7、多项式中次数最高的项的次数,叫做这个多项式的次数。
三、整式
1、单项式和多项式统称为整式。
2、单项式或多项式都是整式。
3、整式不一定是单项式。
4、整式不一定是多项式。
五、同底数幂的乘法
1、n个相同因式(或因数)a相乘,记作a^n,读作a的n次方(幂),其中a为底数,n为指数,a^n的结果叫做幂。
2、底数相同的幂叫做同底数幂。
3、同底数幂的乘法的运算法则:同底数幂相乘,底数不变,指数相加。即:a^m * a^n = a^(m+n)。
4、此法则也可以逆用,即:a^(m+n) = a^m * a^n。
六、幂的乘方
1、幂的乘方是指几个相同的幂相乘。(a^m)^n表示n个a^m相乘。
2、幂的乘方运算法则:幂的乘方,底数不变,指数相乘。(a^m)^n = a^(m*n)。
3、此法则也可以逆用,即:a^(m*n) = (a^m)^n。
七、积的乘方
1、积的乘方是指底数是乘积形式的乘方。
2、积的乘方运算法则:积的乘方,等于把积中的每个因式分别乘方,然后把所得的幂相乘。即: (ab)^n = a^n * b^n。
3、此法则也可以逆用,即:a^n * b^n = (ab)^n。
说明:本文档为学习资料,仅供教学与自学使用,资源免费下载,不含任何诱导下载或捆绑程序。
小提示:上面此文档内容仅展示完整文档里的部分内容, 若需要下载完整文档请 点击免费下载完整文档。




