核心概念:物质的变化与化学反应
学习内容:
2.1 物质的三态变化
① 知道固体有确定的形状、体积和质量;液体有确定的体积和质量,液体静止时表面一般保持水平。
2.2 物质的溶解和溶液
① 描述一定量的不同物质在一定量水中的溶解情况。
② 知道搅拌和温度高低会影响物质在水中溶解的快慢。
2.3 物质变化的特征
① 知道有些物体的形状或大小发生变化,如被切成小块、挤压或拉伸,但物质本身未改变。
学业要求:
1. 认识物质的固态、液态、气态及其在水中溶解的程度,了解影响溶解快慢的因素。
2. 能归纳气体、液体、固体在质量、体积、形状等方面的特征,建立直观模型解释物质溶解程度。
3. 能大胆推测影响因素,分享和倾听观点,完善探究活动。
单元设计意图:
人们生活中每天接触各种物质,物质按状态可分为固态、液态和气态,按组成分为纯净物和混合物。学生通过感官和工具了解物质性质,如质量、体积、颜色、形状等。混合物可用物理方法分离,构成物质不改变。本单元以“固体和液体”为主题,重点指导学生认识其特征,逐步理解物质的状态、分离和溶解性。
学生学情分析:
低年级学生已初步形成物质概念,但对非典型物体的状态判断存在困难,对混合物概念理解不清。
单元学习目标:
科学观念:了解固体形状、体积和质量的确定性,液体流动性及占据空间大小,物质溶解量有限且不同物质溶解量不同。
科学思维:能根据证据归纳固体、液体的特征,并选择适当方法分离混合物。
探究实践:通过观察、实验和记录,探究物质性质,了解溶解情况和影响因素,并能用过滤分离不溶物。
态度与责任:接纳他人观点,进行合作探究,以数据调整观点,发展公平实验意识。
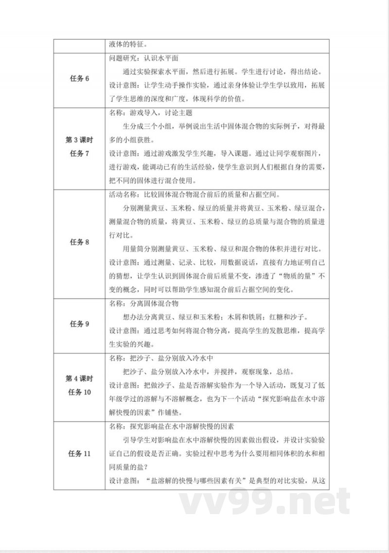
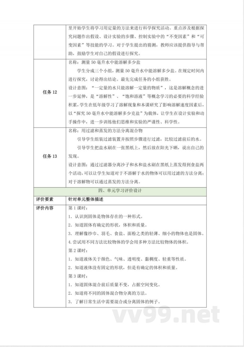
学习活动设计:
1. 游戏导入与讨论:分组判断教室物体是否为固体,并找出共同点。
2. 比较体积:对积木、粉末、玩偶等体积进行比较,理解物体体积差异。
说明:本文档为学习资料,仅供教学与自学使用,资源免费下载,不含任何诱导下载或捆绑程序。
小提示:上面此文档内容仅展示完整文档里的部分内容, 若需要下载完整文档请 点击免费下载完整文档。




