1. 小丽从家向东北走到商店,返回时应向哪个方向走? A.东北 B.西南 C.东南
2. 用7去除下面的三位数,()的结果没有余数。 A.274 B.448 C.369
3. 小美卖香肠一共获得363元,每根3元,那么小熊一共卖了()根香肠呢。 A.40 B.121 C.10 D.34
4. 花店里运来127朵玫瑰,下面第()种扎法剩下的枝数最少。 A.每4枝扎一束 B.每5枝扎一束 C.每6枝扎一束
5. 一个数除以6,商是152,余数是2,这个数是() A.912 B.914 C.904
6. 上楼、下楼和在路上行走我们都应靠()边走。 A.上 B.下 C.左 D.右
二. 判断题(共6题,共12分)
1. 小红早上看日出,面向太阳也就是面向东方。()
2. 人的影子在西边,太阳应在东边。()
3. 小刚放学回家时往西南方向走,那么他上学时该往西北方向走。()
4. 有余数除法的验算方法是“除数×商十余数的和是否与被除数相等。”()
5. 542-9的商比较接近60。()
6. 小刚和小李面对面站,小刚面朝东南,则小李面朝西北。()
三. 填空题(共6题,共22分)
1. 366-3的商是()位数,商的最高位在()位上。
2. 要使3口23的商中间有0,且没有余数,口里应填()。要使商的末尾有两个0,口里应填()。
3. 有一本故事书有240页,玲玲想8天看完,平均每天看()页。
4. 买9个日记本108元,买10个日记本需要()元。
5. 填空题: 258-6() 372-6444×4() 444-4218×2() 228-2453-3() 755-56
6. 6除120的算式是(),表示把()平均分成()份,每份是();也可以表示()里面有()个(),还可以表示()是()的()倍。
四. 计算题(共2题,共22分)
1. 估算。117-2~543-9~287-7~118-6~165-4~563-8~
2. 竖式计算,打☆的要验算。
①435-5= ④822-6= ②812-4= ③602-7= 302-5~269-3~③☆605-5
☆584-8=五. 作图题(共1题,共4分)
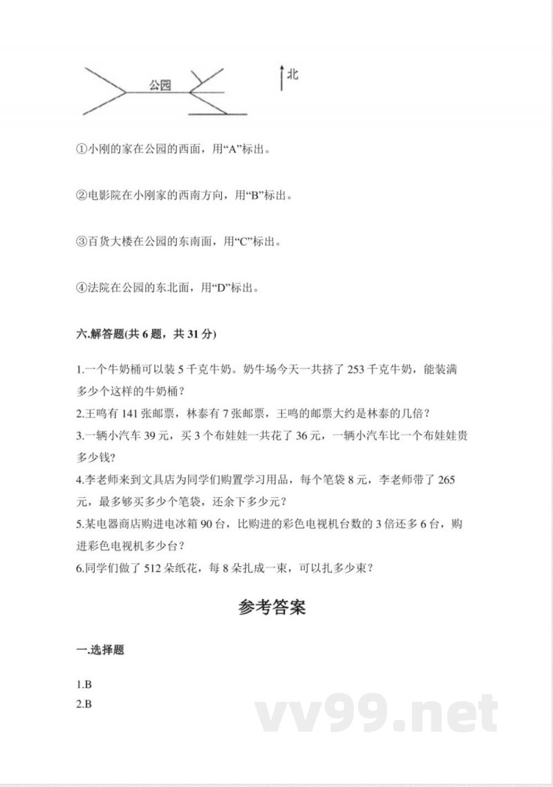
1. 找位置。
公园①小刚的家在公园的西面,用“A”标出。
②电影院在小刚家的西南方向,用“B”标出。百货大楼在公园的东南面,用“C”标出。
④法院在公园的东北面,用“D”标出。
六. 解答题(共6题,共31分)
1. 一个牛奶桶可以装5千克牛奶。奶牛场今天一共挤了253千克牛奶,能装满多少个这样的牛奶桶?
2. 王鸣有141张邮票,林泰有7张邮票,王鸣的邮票大约是林泰的几倍?
3. 一辆小汽车39元,买3个布娃娃一共花了36元,一辆小汽车比一个布娃娃贵多少钱?
说明:本文档为学习资料,仅供教学与自学使用,资源免费下载,不含任何诱导下载或捆绑程序。
小提示:上面此文档内容仅展示完整文档里的部分内容, 若需要下载完整文档请 点击免费下载完整文档。




