为了准确测量或计量容器的容量,要使用统一的单位:升或毫升。计量水、油、饮料等液体的多少,通常用升(L)作单位;计量比较少的液体,通常用毫升(ml、mL)作单位。1升水正好能装满棱长为1分米的正方体容器,1毫升大约只有十几滴水。
升和毫升之间的进率是:1升(L)=1000毫升(ml)。生活中,一杯水大约250毫升,一个高压锅大约盛水6升,一个脸盆大约盛水10升,一个浴缸大约盛水400升,一个热水瓶的容量大约是2升,一瓶饮料大约是400毫升。一个健康的成年人血液总量约为4000~5000毫升,义务献血者每次献血量一般为200毫升。
第二单元 两三位数除以两位数
计算除数是两位数的除法时,可以把除数看作接近的整十数来试商。计算时从高位算起,先用被除数的前两位除以除数,如果不够,再用前三位。除到被除数的哪一位,商就写在那一位上,每次的余数都要比除数小。
试商时,用四舍五入法把除数看作最接近的整十数。除法中各部分之间的关系是:被除数=商×除数+余数。余数要比除数小,最小的余数是1,最大的余数是除数减1。
被除数和除数同时乘或除以一个相同的数(0除外),商不变;如果有余数,余数也要同时乘或除以相同的数。乘或除以的这个数不能是0,因为除数为0的算式没有意义。
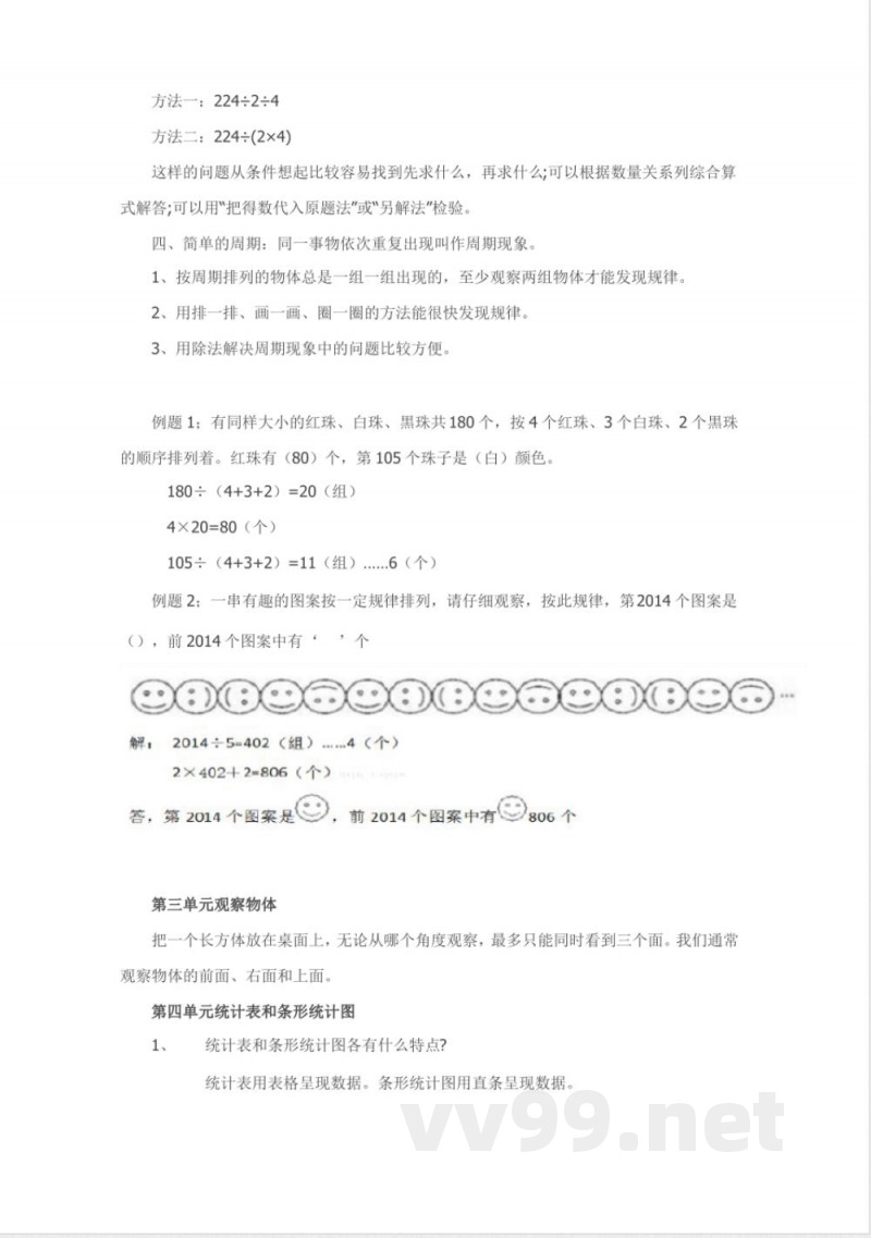
连除实际问题中,可以根据条件先分析先求什么,再求什么,也可以列综合算式解答,并通过代入原题进行检验。
简单的周期现象是指同一事物依次重复出现。按周期排列的物体总是一组一组出现,至少观察两组才能发现规律。解决周期问题时,常用除法先求有多少组,再确定具体数量或位置。
说明:本文档为学习资料,仅供教学与自学使用,资源免费下载,不含任何诱导下载或捆绑程序。
小提示:上面此文档内容仅展示完整文档里的部分内容, 若需要下载完整文档请 点击免费下载完整文档。




