第一节 消化系统的组成
1. 消化系统:由消化道和消化腺组成
2. 消化道:口腔、咽、食道、胃、小肠、大肠和肛门
3. 消化腺:唾液腺、胃腺、肝脏、胰腺和肠腺
4. 胰腺是最主要的消化腺,肝脏是最大消化腺
5. 消化腺可以分泌消化液,大部分消化液中含有消化酶,消化酶可以分解食物
6. 唾液腺分泌唾液,唾液进入口腔中,唾液中含有唾液淀粉酶,胃腺分泌胃液,胃液进入胃中,胃液中含有胃蛋白酶;肝脏分泌胆汁,胆汁进入小肠中,胆汁中不含有消化酶;胰腺分泌胰液,胰液进入小肠中,胰液含有多种消化酶(糖类、蛋白质、脂肪);肠腺分泌肠液,肠液进入小肠中,肠液含有多种消化酶(糖类、蛋白质、脂肪)
7. 长期不注意口腔卫生,容易形成龋齿。龋齿会影响咀嚼,加重胃肠负担,引起消化不良
8. 预防龋齿,要避免口中长时间含食糖块,少吃黏牙的甜食,睡前不吃零食,定期检查牙齿,养成早晚刷牙和饭后漱口的习惯
第二节 人体生命活动需要的营养物质
1. 食物中含有水、无机盐、糖类、蛋白质、脂质和维生素等多种营养成分。
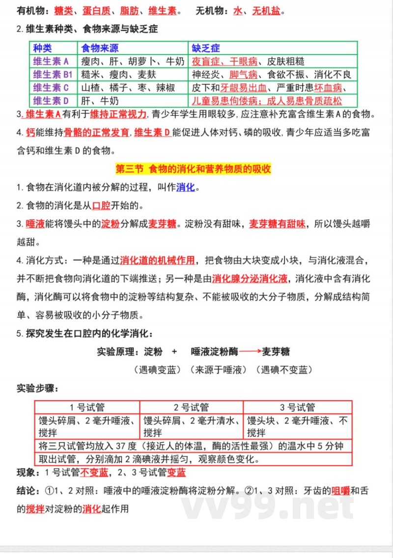
2. 维生素种类、食物来源与缺乏症
维生素A:食物来源包括瘦肉、肝脏、胡萝卜、牛奶,缺乏症为夜盲症、干眼病、皮肤粗糙
维生素B1:食物来源包括糙米、瘦肉、麦麸,缺乏症为神经炎、脚气病、食欲不振
维生素C:食物来源包括山楂、橘子、枣、辣椒,缺乏症为皮下和牙龈易出血、严重时患坏血病
维生素D:食物来源包括肝脏、牛奶,缺乏症为儿童易患病,成人易患骨质疏松
3. 维生素A有利于维持正常视力,青少年学生用眼较多,应注意补充富含维生素A的食物
4. 钙能维持骨骼的正常发育,维生素D能促进人体对钙、磷的吸收,青少年应适当多吃富含钙和维生素D的食物
第三节 食物的消化和营养物质的吸收
1. 食物在消化道内被分解的过程,叫作消化
2. 食物的消化是从口腔开始的
3. 唾液能将馒头中的淀粉分解成麦芽糖。淀粉没有甜味,麦芽糖有甜味,所以馒头越嚼越甜
4. 消化方式:一种是通过消化道的机械作用,把食物由大块变成小块,与消化液混合,并不断把食物向消化道的下端推送;另一种是由消化腺分泌消化液,消化液中含有消化酶,消化酶可以将食物中的淀粉等结构复杂、不能被吸收的大分子物质,分解成结构简单、容易被吸收的小分子物质
5. 探究发生在口腔内的化学消化:实验原理:淀粉+唾液淀粉酶—→麦芽糖(遇碘变蓝)。
6. 食物的消化过程:糖类、蛋白质、脂肪,口腔唾液氨基酸、胃液、肠液。
说明:本文档为学习资料,仅供教学与自学使用,资源免费下载,不含任何诱导下载或捆绑程序。
小提示:上面此文档内容仅展示完整文档里的部分内容, 若需要下载完整文档请 点击免费下载完整文档。




