1、小数的意义:
把单位“1”平均分成10份、100份、1000份……取其中的1份或几份,表示十分之几、百分之几、千份之几……的数,叫小数。
2、分母是10、100、1000的分数可以用小数表示。表示十分之几的小数是一位小数,表示百分之几的小数是两位小数,表示千分之几的小数是三位小数。
3、小数的组成:
以小数点为界,小数由整数部分和小数部分组成。
4、小数的数位、计算单位、进率:
①小数的计数单位是十分之一、百分之一、千分之一……分别写作0.1、0.01、0.001……与整数一样,小数每相邻两个计数单位之间的进率是10。
②小数部分最大的计算单位是十分之一,小数部分没有最小的计数单位。
③小数的数位是无限的。
在一个小数中,小数点后面含有几个小数数位,它就是几位小数。小数部分末尾的零也要计入其中。
5、小数的数位顺序表:
整数部分数位计数单位,千位百位百十位+个位一(个)小数点小数部分十分位十分之一,百分位百分之一。
6、小数的读写:
千位百位百十位+个位一(个)小数点小数部分十分位十分之一,百分位百分之一。读小数时,从左往右,整数部分按照整数的读法来读(整数部分是0的读作千分位千分之“零”),小数点读作“点”,小数部分顺次读出每一个数位上的数字,即使是连续的0,也要依次读出来。
写小数时,也是从左往右,整数部分按照整数的写法来写(整数部分是零的写作“0”),小数点点在个位的右下角,小数部分顺次写出每一个数位上的数字。
7、理解0.1与0.10的区别联系:
区别:0.1表示1个0.1,0.10表示10个0.01,意义不同。万分位万分之联系:0.1=0.10两个数大小相等。运用小数的基本性质可以不改变数的大小改写小数或化简小数。
8、纯小数和带小数:
整数部分是0的小数叫做纯小数;整数部分不为0的小数叫做带小数。
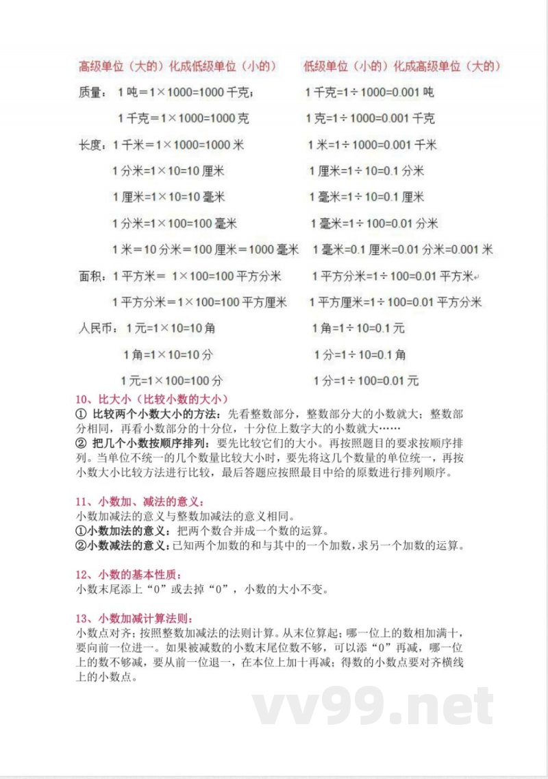
9、测量活动(名数的改写):
①1分米=0.1米1厘米=0.01米1克=0.001千克……学会低级单位与高级单位之间的互化(长度单位,面积单位,重量单位)。低级单位单名数化为高级单位时,先将这个低级单位的数改写成分母是10、100、1000的分数,再把分数写成小数的形式,并在后面加上所要化成的高级单位的名称。
②复名数改单名数:抄相同,改不同。(相同的单位抄在整数部分,不相同的单位按照上面的改写方法写在小数部分)。
③其他改写方法:
单名数互化:
a.低级单位名数进率=高级单位名数。
b.高级单位名数×进率=低级单位名数。
复名数与单名数之间互化:
抄相同,改不同(同单名数互化方法)。如:3米2厘米=( )米。相同的单位米,抄在整数部分,整数部分是3;改写不同:2厘米一100=0.02米(厘米与米之间的进率是100)。
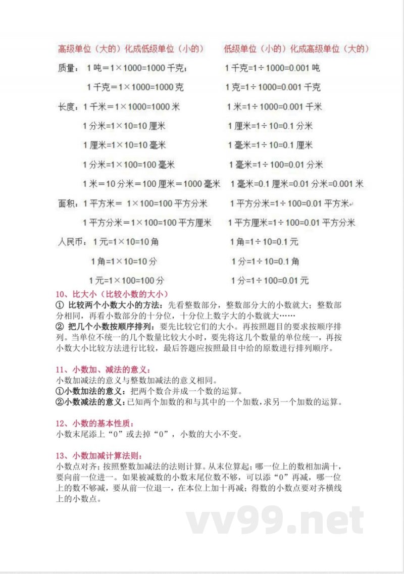
④生活中常用的单位:
高级单位(大的)化成低级单位(小的):
质量:1吨=1×1000=1000千克,1千克=1×1000=1000克。
长度:1千米=1×1000=1000米,1分米=1×10=10厘米,1厘米=1×10=10毫米,1分米=1×100=100毫米。
说明:本文档为学习资料,仅供教学与自学使用,资源免费下载,不含任何诱导下载或捆绑程序。
小提示:上面此文档内容仅展示完整文档里的部分内容, 若需要下载完整文档请 点击免费下载完整文档。




