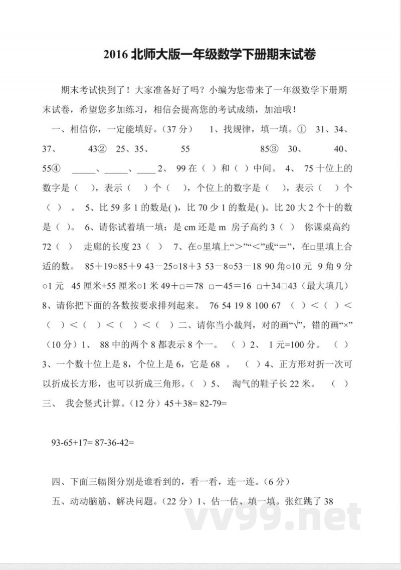
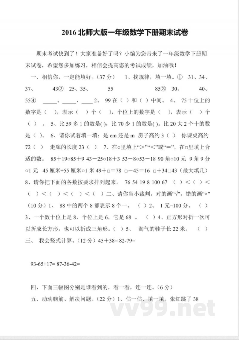
一、相信你,一定能填好。(37分)
1、找规律,填一填。①37、55?数字是(43)②25、35、55、85③30、40、_2、99在()和()中间。
4、75十位上的数字是(),表示()个(),个位上的数字是(),表示()个()。
5、比59多1的数是(),比70少1的数是()。比20大2个十的数是()。
6、请你试着填一填:是cm还是m?房子高约3()你课桌高约()走廊的长度约23()
7、在空里填上“>”“<”或“=”,在里填上合适的数。
85+19 o 85+94
3-25 o 18+35
3-80 o 53-18
90角 o 10元9角9分 o 1元45厘米+55厘米 o 1米49十口=78口—45=16口十3443(最大填几)
8、请你把下面的各数按要求排列起来。765419810067()<()<()<()<()<()
二、请你当小裁判,对的画“√”,错的画“×”(10分)
1、88中的两个8都表示8个一。(√)
2、1元=100分。(√)
3、一个数十位上是8,个位上是6,它是68。(√)
4、正方形对折一次可以折成长方形,也可以折成三角形。(×)
5、淘气的鞋子长22米。(×)
三、我会竖式计算。(12分)
45+38=82
79-93-65+17=87-36-42
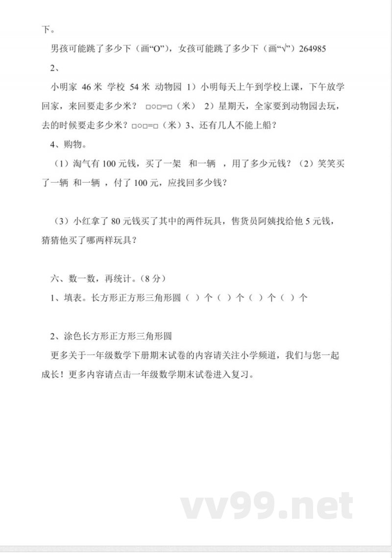
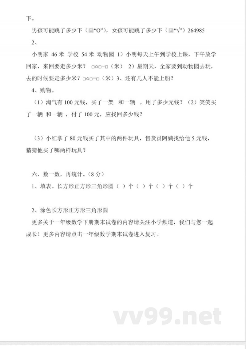
四、下面三幅图分别是谁看到的,看一看,连一连。(6分)
五、动动脑筋、解决问题。(22分)
1、估一估、填一填。张红跳了38下。
男孩可能跳了多少下(画“O”),女孩可能跳了多少下(画“V”)。
2、小明家46米,学校54米,动物园1)小明每天上午到学校上课,下午放学回家,来回要走多少米?
2)星期天,全家要到动物园去玩:去的时候要走多少米?
3、购物:
(1) 淘气有100元钱,买了一架和一辆,用了多少元钱?
(2) 笑笑买了一辆和一辆,付了100元,应找回多少钱?
(3) 小红拿了80元钱买了其中的两件玩具,售货员阿姨找给他5元钱,猜猜他买了哪两样玩具?
六、数一数,再统计。(8分)
1、填表。长方形正方形三角形圆()个()个()个()个
2、涂色长方形正方形三角形圆
更多关于一年级数学下册期末试卷的内容请关注小学频道,我们与您一起成长!更多内容请点击一年级数学期末试卷进入复习。
说明:本文档为学习资料,仅供教学与自学使用,资源免费下载,不含任何诱导下载或捆绑程序。
小提示:上面此文档内容仅展示完整文档里的部分内容, 若需要下载完整文档请 点击免费下载完整文档。

