1、怎样才能使静止不动的小车运动起来?答:我们可以给小车施加一个力,来改变他的状态让他运动起来。
2、推力和拉力有什么区别?答:推和拉都会产生力,推力和拉力都会使物体运动起来。推力和拉力也有大小和方向,推力和拉力的方向与物体运动的方向一致。
3、小车运动的速度与推力和拉力的大小有什么关系?答:推力或拉力越大,小车运动的速度就越快,推力和拉力越小,小车运动的速度就越慢。
4、小车在斜坡上为什么会自已向下跑?答:在斜坡上的小车受到地球的引力和惯性的作用才会自己向下跑。
5、当我们在地面上推或拉一个物体的时候,会感到费力,这是因为物体和地面之间有摩擦力。摩擦力的方向与物体运动的方向相反。
6、摩擦力的大小与哪些因素有关系?答:①与两个物体接触面的光滑程度有关:两个物体接触面光滑摩擦力小,接触面粗糙摩擦力大。②与物体自身的重量有关系:被拉动体越重,摩擦力越大,越轻则摩擦力越小。③与接触物体的接触面大小有关。接触面越大摩擦力越大,反之越小。
7、生活中摩擦力的方式主要有哪些?答:生活中摩擦力的方式主要有2种:滚动摩擦和滑动摩擦。
8、怎样改变摩擦力的大小?答:①我们可以通过改变物体接触面的光滑程度来改变摩擦力的大小。例如:给车轴滴加润滑油、把接触面弄光滑等方式来减小摩擦力。②还可以通过改变物体的重量来改变摩擦力的大小。
9、摩擦力与我们的生活有什么关系?假如没有了摩擦力,我们的生活将会是什么样?答:摩擦力与我们的生活密不可分,假如没有摩擦力,我们的日常生活都无法进行。
10、生活中哪些地方还用到了摩擦力?答:生活中处处都用到了摩擦力。增大有益摩擦:如鞋底、轮胎上的花纹,撒上煤渣、车轮上缠绕铁链等;减小有害摩擦:如轴承、旱泳鞋、机器运转时的润滑油等。
11、在玩跷跷板时为什么小孩能把体重超过自己的大人翘起来?答:因为跷跷板利用的是平衡原理,小孩坐得比较靠边,大人坐得靠近中心,这样就能够把大人翘起来。
12、在走钢丝演出时,为什么演员手里拿一根长棍子?答:演员拿长棍子的作用是帮助调整身体平衡,防止掉下来。
13、天平的基本知识:天平利用杠杆平衡原理制成。它由托盘、指针盘、游码、底座、码等部分构成。
14、天平的使用注意事项:物品放左盘,码放右盘,取用码要用镊子,称量结束应使托盘停止摆动。
15、天平的调节与使用方法:把天平放在水平桌面上,调整游码至零刻度。称量物品时,调整右盘下的螺丝平衡天平。
16、平衡的条件:左边距离中心的格数×钩码个数 = 右边距离中心格数×钩码个数。
17、生活中常见的平衡现象:跷跷板、走钢丝、天平称物品等。
18、什么是弹力?答:弹力是物体被压缩或拉伸时,产生的一种恢复原形的力。
19、弹力的产生条件:物体接触并产生形变时会产生弹力,超出形变限度不会产生弹力。
20、弹力在生活中的应用:如沙发弹簧、跳跳床、摩托车减震器、圆珠笔弹簧等。
21、设计一个弹性玩具并写下设计思路。
22、设计一个装置使高处落下的鸡蛋摔不破:可以在鸡蛋外包上一层棉纱,放在泡沫中并加装小降落伞。
23、你见过哪些形状的磁铁?答:条形磁铁、蹄形磁铁、环形磁铁等。
24、磁铁有哪些性质?答:磁铁能指示南北方向;每块磁铁都有南北两极;磁铁的两端吸引铁钉最多。
25、生活中哪些地方用到磁铁?答:如冰箱门、磁性围棋、喇叭、电机、指南针等。
26、一块磁铁,如果没有标明南北极,你能找出它的极性吗?
说明:本文档为学习资料,仅供教学与自学使用,资源免费下载,不含任何诱导下载或捆绑程序。
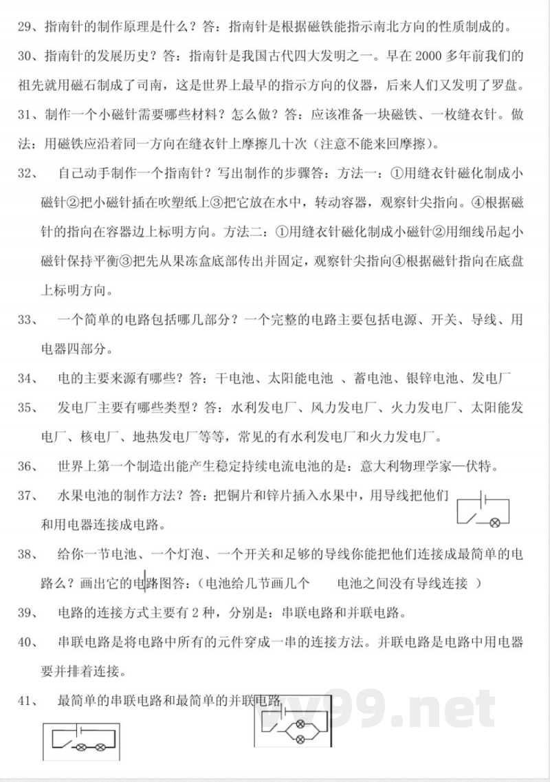
小提示:上面此文档内容仅展示完整文档里的部分内容, 若需要下载完整文档请 点击免费下载完整文档。




