一、教材分析与学情分析
本节课基于人教版四年级上册数学教材《三位数与两位数的乘法》内容。该知识点要求学生掌握三位数与两位数的乘法算法,通过逐步提升学生的计算能力、思维能力和解决问题的能力来帮助学生深化理解。学生需要通过实际操作和比较来理解乘法的计算过程。
二、教学目标(数学核心素养导向)
- 数学理解与技能目标:理解本课相关数学内容,掌握基本方法,能够正确进行计算、判断或操作。
- 数学思考与表达目标:经历观察、分析和归纳的学习过程,学会用较清楚的语言说明思考方法。
- 数学应用与态度目标:在具体情境中尝试运用数学解决问题,形成认真思考、主动交流的学习态度。
三、教学重点与难点
教学重点:三位数与两位数的乘法运算过程。
教学难点:理解乘法过程中不同数位的进位运算,尤其是两位数与三位数相乘时的进位问题。
四、教学准备
- 课本、教具、投影仪。
- 事先准备好相关的数学题目和情境。
- 学生练习纸。
五、教学过程
(一)问题引入,激发思考(约5分钟)
通过一个生活化情境,引入三位数与两位数的乘法问题:假如你去买3个文具盒,每个文具盒需要28元,问总价是多少?让学生思考该如何计算并提出问题,激发学生对乘法问题的兴趣。
(二)探究理解,建构新知(约15分钟)
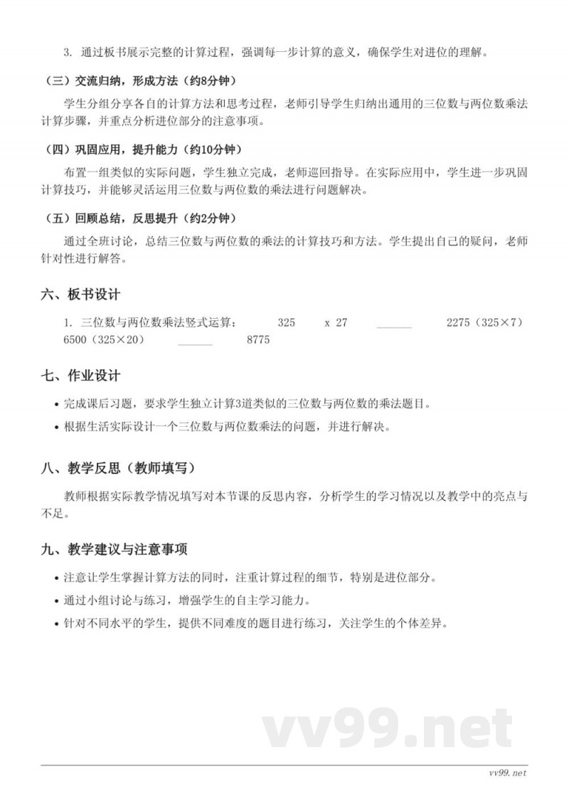
1. 引导学生先通过竖式计算法计算简单的三位数与两位数的乘法,并明确各数位的进位规则。
2. 利用小组合作,进行相似问题的探究,帮助学生理解如何在乘法过程中整理、比较和归纳数位。
3. 通过板书展示完整的计算过程,强调每一步计算的意义,确保学生对进位的理解。
(三)交流归纳,形成方法(约8分钟)
学[更多内容请下载原文档查看...]
说明:本文档为学习资料,仅供教学与自学使用,资源免费下载,不含任何诱导下载或捆绑程序。
小提示:上面此文档内容仅展示完整文档里的部分内容, 若需要下载完整文档请 点击免费下载完整文档。

