第一章 传染病与免疫
第一节 常见的传染病
知识点1 病原体、传染病
1. 病原体:可引起人或动物感染疾病的微生物和寄生虫统称为病原体。一般是病毒、细菌和寄生虫等。
2. 传染病
(1)传染病是由病原体引起的,能在人与人、动物与动物或人与动物之间相互传播的疾病。
(2)分类:按病原体的不同,传染病分为寄生虫病、细菌性传染病和病毒性传染病等。
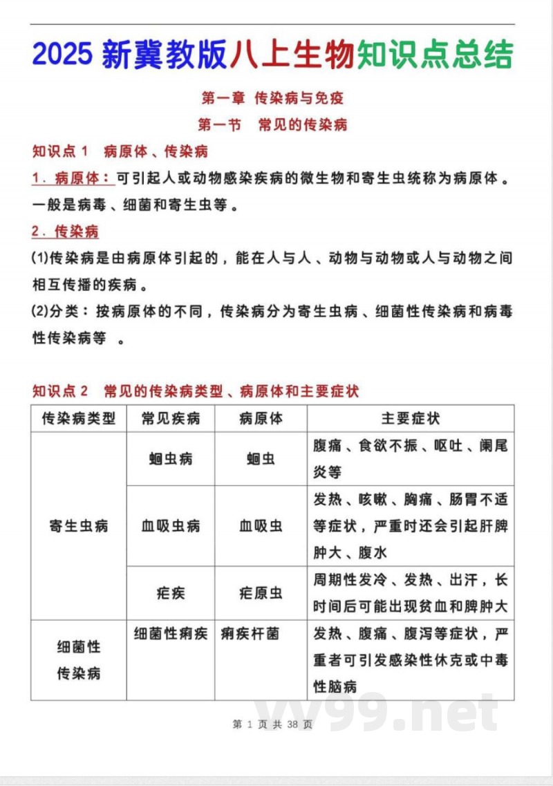
知识点2 常见的传染病类型、病原体和主要症状
传染病类型
寄生虫病 细菌性传染病 常见疾病:蛔虫病,血吸虫病,细菌性痫疾
病原体:蛔虫,血吸虫,痫疾杆菌
主要症状:腹痛、食欲不振、呕吐、阑尾炎等;发热、咳嗽、胸痛、肠胃不适等症状,严重时还会引起肝肿大、腹水。
病毒性传染病:季节性:夏、秋季节;冬、春季节
细菌性肺炎,流感,手足口病,乙型肝炎,艾滋病
病原体:肺炎链球菌、流感病毒、肠道病毒、乙肝病毒、艾滋病病毒
传染病与季节的关系:流行传染病多发,寄生虫病和细菌性传染病多发;流感、腮腺炎等病毒性传染病
第二节
知识点1 常见传染病的传播途径:流感
说明:本文档为学习资料,仅供教学与自学使用,资源免费下载,不含任何诱导下载或捆绑程序。
小提示:上面此文档内容仅展示完整文档里的部分内容, 若需要下载完整文档请 点击免费下载完整文档。




